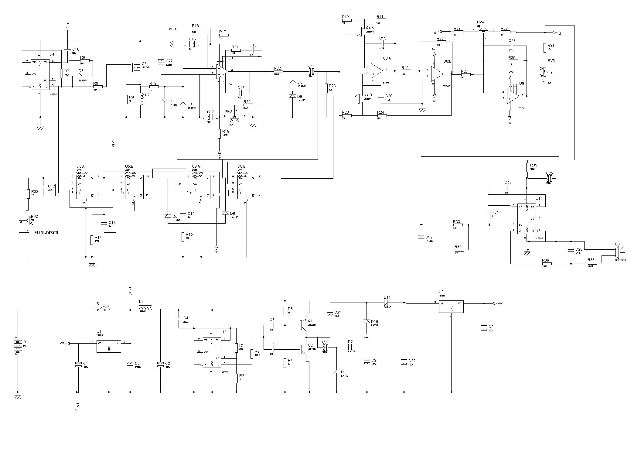
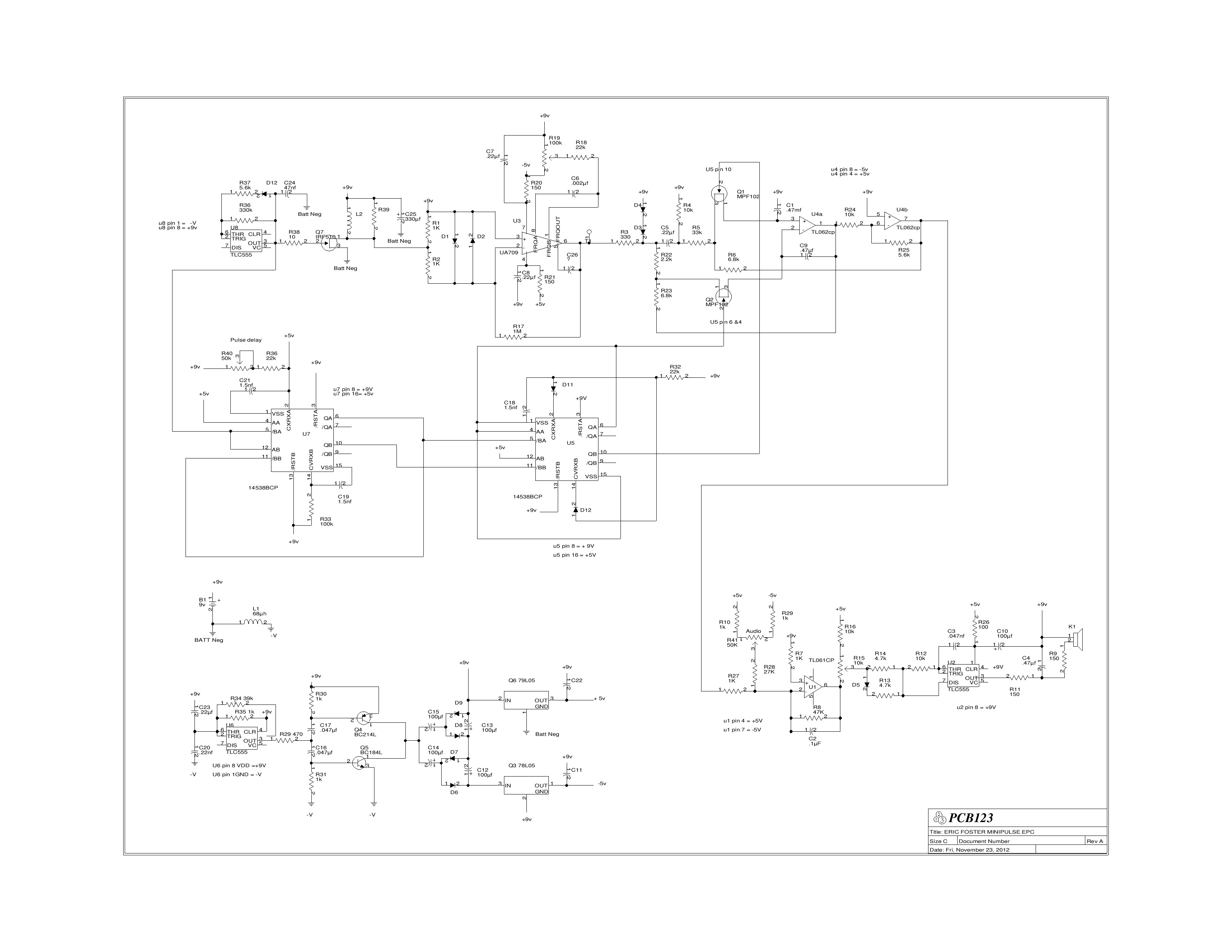
My attempt to reverse engineer an Eric Foster Minipulse. There maybe some errors, I no longer have access to this detector so what you see is what you get. Please don't ask me to explain how this thing works, I only traced it out. Made this using some of my hand written notes. Enjoy!
Coil is = 330 uh
Battery is = 9v transistor
Coil is = 330 uh
Battery is = 9v transistor

Comment