Announcement
Collapse
No announcement yet.
Announcement
Collapse
No announcement yet.
Pinpointer Circuit
Collapse
X
-
-
kt315, Thank you for your quick replying and the information. It is useful information for me. I would like to check on them, I need to translate them into Japanese......
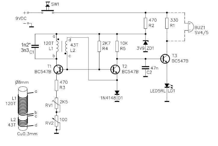
The kit K7102, I have purchased it before, but it was a weak power to detect metals compared with the unit (in picture) that I attached.
Although it may be wrong to expect high sensitivity to pinpointer, the unit in the picture had quite high sensitivity. I again express my gratitude to you.
Comment
-
Silver Dollar, Thank you for your suggestion. Yes, Although I would like to trace the circuit pattern, I feel that it is difficult to check the value of implemented electronic parts number. As you suggested me, I am going to trace the circuit pattern and make the schematic. I do the thing that I can do.
Comment

Comment