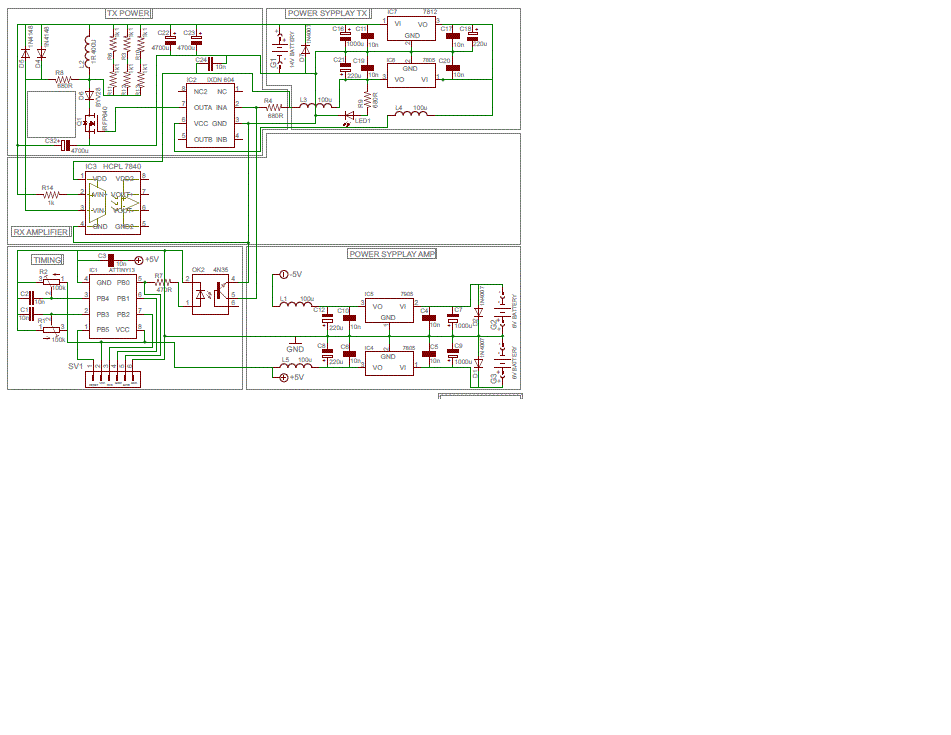
Καλημέρα. Θέλω να βάλω ένα απομονωμένο στο σημείο που το αποδεικνύει. Αυτό γίνεται με μετασχηματιστή [ATTACH] 40189 [/ ATTACH]
Announcement
Collapse
No announcement yet.
Announcement
Collapse
No announcement yet.
gsm1
Collapse
X
-
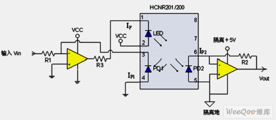
You know someone here a new counterpart hpcl 7840 .I need a newer item .for HPCL 7840 .. it covers me but it is very old and is now manufactured by a manufacturer at an expensive cost. And I upload its pdf datasheets.hcpl-7840-000e-datasheet.pdf
Comment
-
-
-
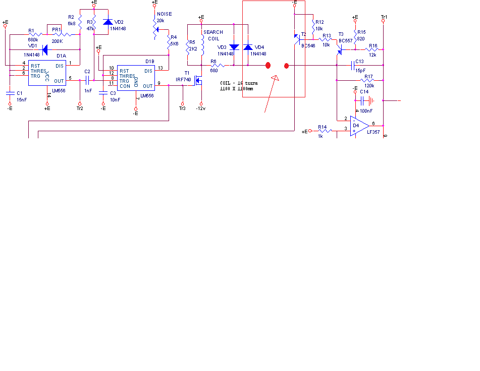
Good evening in this forum I owe the knowledge I have learned for detectors pi and thank you,I have them now need much more to help me materialize this crazy project with three batteries.
please your friends which have a simulator to help for mistakes that may exist in materials or in error in the schematic.
enclose pdf
sorry for my English it's not my mother tongue.
Comment

Comment