If this is your first visit, be sure to
check out the FAQ by clicking the
link above. You may have to register
before you can post: click the register link above to proceed. To start viewing messages,
select the forum that you want to visit from the selection below.
I had 89 views on the forum "treasure net" not a single reply. This is the best site by far . I guess there is a elite club on some sites. I ain't a member. One of my best books on detectors is the one off this site.
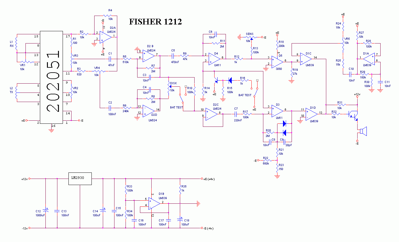
The 1220 is a repackaged 1260. The "black box" is the "front end" which is an active bucker system we thought at the time was IP worth protecting. No other models used that system.
The 1260x (aka 1220x) is a great machine and handles iron much better than the 1265x
The faint zip sounds on the 1260x are very consistent on deep non ferrous targets if it sounds dig it out. On the 1265x deep iron sounds just the same as a good target unless you turn the sensitivity down. When you do the performance is the same between them but deep targets are louder on the 1265x
1220x is well worth fixing up. In the field results were better than my IDX or Bandido.
I get a solid 10" on a UK silver 3 pence which is a tiny thin coin. There's another inch that's an iffy may or may not dig and it doesn't loose much in my soil. Best of all its not much less when the coins on its edge and the discrimination is cranked up.
Neither handle coke well and both seem to loose depth in waterlogged ground.
I wonder if there is an adjustment setup info out there some where ? It has a bunch of adjustable pots on the board. Or I wonder if a few of them can be moved to pots on the box for adjustments like the 1260x
I set mine up. But can't remember the POT locations.
Sensitivity crank it up until it starts to chatter the back it off until it just stops
Unusual is there are two pots for ground balance. One for slow sweep the other for fast.
Set with the discrimination on 0 and sensitivity on max. Graphite 2" above the coil waved slow adjust for least sound then speed up and adjust the other POT the same
Discrimination is set with a large copper coin. Disc on 10 wave coin 2" above the coil and adjust until its just fully rejected.
Sorry I can't remember the POT locations. I couldn't find the information online. I had to email a repair shop.
Comment