After tough negotiations *laugh* I can proudly present you
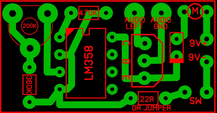
my MD-Vibrator invention as schematic here at this forum !
It has been tested meanwhile under real search conditions
and it works great! I used the Garrett Euro-Ace for the test
and I even found small stuff (lead-bullet, 13mm, 10cm deep).
So far tested:
working:
Garrett, Fisher, Makro Jeohunter & Racer
not working:
DeepHunter (always signal), Blisstool (signals too fainting)
Of course now it's your turn to improve this thing if you like!
Or input some ideas for a dongle so other MDs will work, too.
I also think its not the best idea that the full current runs totally
through the vibration motor. I guess its better if theres an extra
division for the motor incl. variable resistor for vibration-strength.
And, for best results, use this MD-Vibrator with pulse induction -
or non-motion detectors, where a clear on-off signal is available!
Or - if possible - use pinpointing-mode to catch the weak signals.
Have fun!
my MD-Vibrator invention as schematic here at this forum !
It has been tested meanwhile under real search conditions
and it works great! I used the Garrett Euro-Ace for the test
and I even found small stuff (lead-bullet, 13mm, 10cm deep).
So far tested:
working:
Garrett, Fisher, Makro Jeohunter & Racer
not working:
DeepHunter (always signal), Blisstool (signals too fainting)
Of course now it's your turn to improve this thing if you like!
Or input some ideas for a dongle so other MDs will work, too.
I also think its not the best idea that the full current runs totally
through the vibration motor. I guess its better if theres an extra
division for the motor incl. variable resistor for vibration-strength.
And, for best results, use this MD-Vibrator with pulse induction -
or non-motion detectors, where a clear on-off signal is available!
Or - if possible - use pinpointing-mode to catch the weak signals.
Have fun!

Please tell us the results.
- while tinkering and probing around! *laugh*
Comment