Is there any one of your schemes or may have had a similar problem and can and can help.
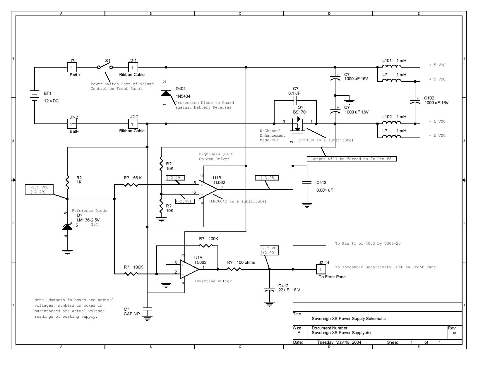
I bought the Minelab Sovereign XS-2 pro allegedly correct, but the previous owner instead of 12V. connected 2 batteries at 9V and the detector does not work.
I bought the Minelab Sovereign XS-2 pro allegedly correct, but the previous owner instead of 12V. connected 2 batteries at 9V and the detector does not work.

Comment