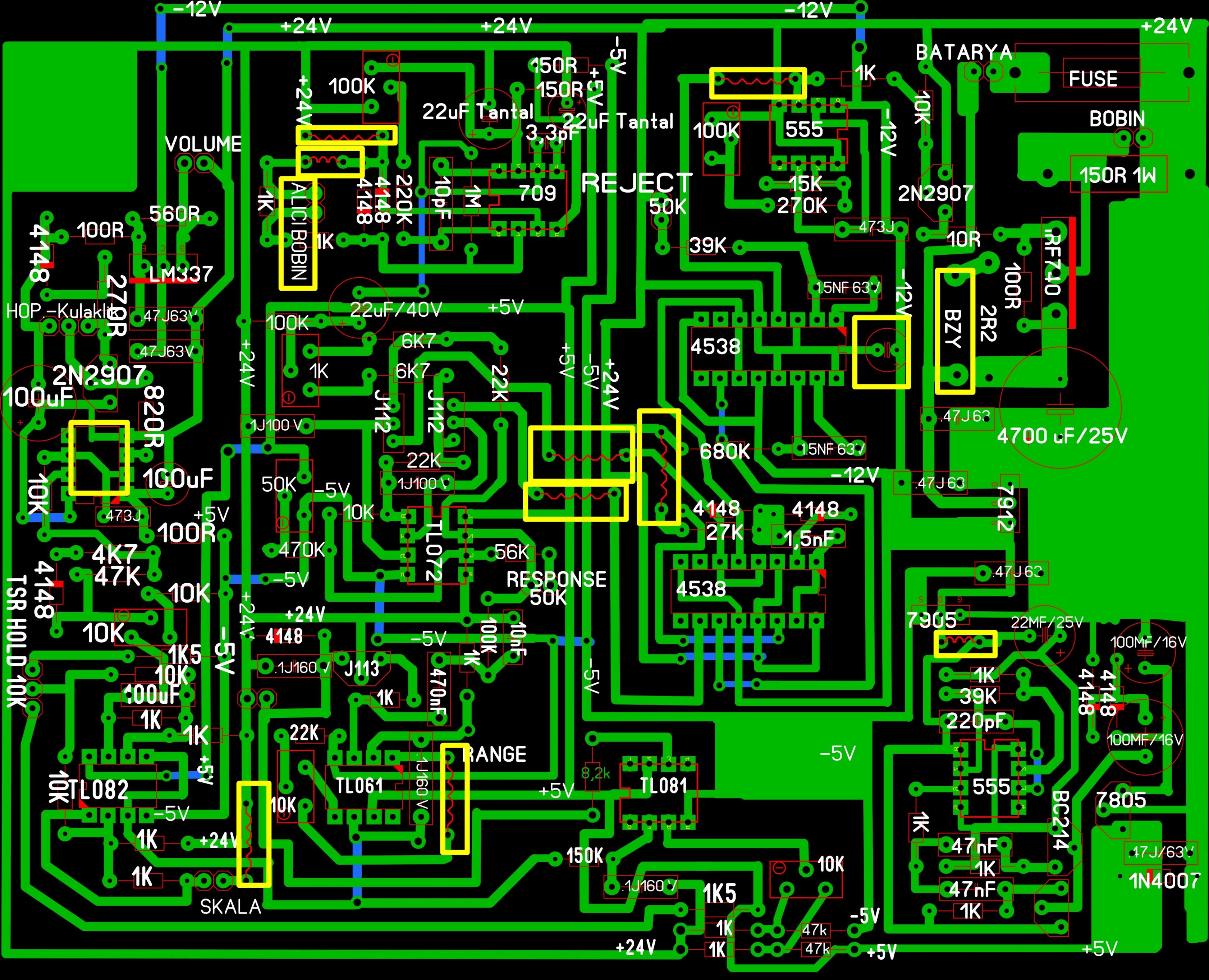
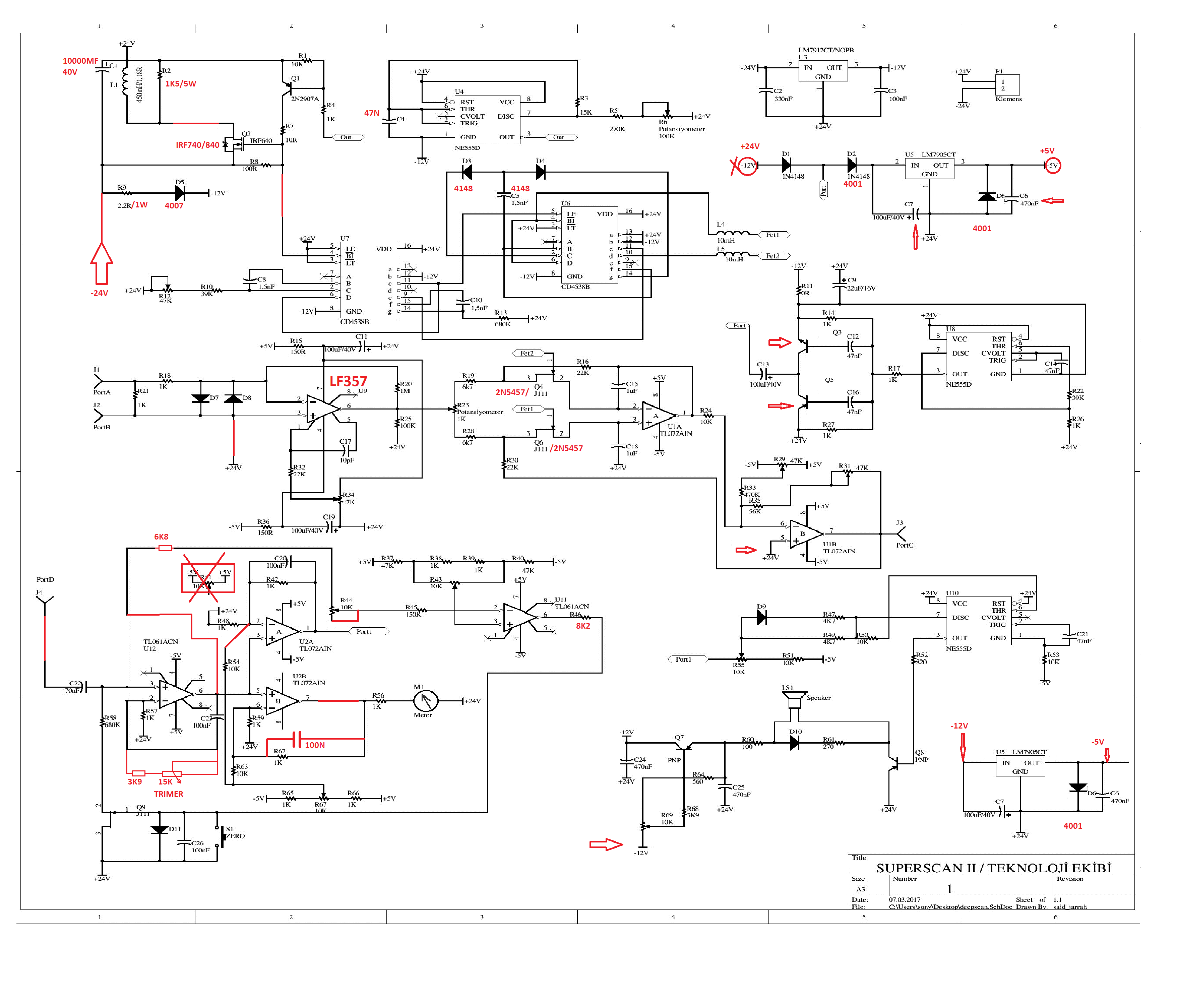
Hi, i got a problem when i try to make this powerful PI detector, but unfortunately, I have no information about where I place detection coil and where the other inductances must be soldered, can you help me to make a diagram of this detector ,I mean where detection coil, inductances and pots are placed, thanx.
best regards.
best regards.

I can't figuer out witch one is the detection coil
Comment