Announcement

Collapse
No announcement yet.

Announcement

Collapse
No announcement yet.

Chinese detector circuit

Collapse
X
 
  • Filter
  • Time
  • Show
Clear All
new posts

  • Chinese detector circuit

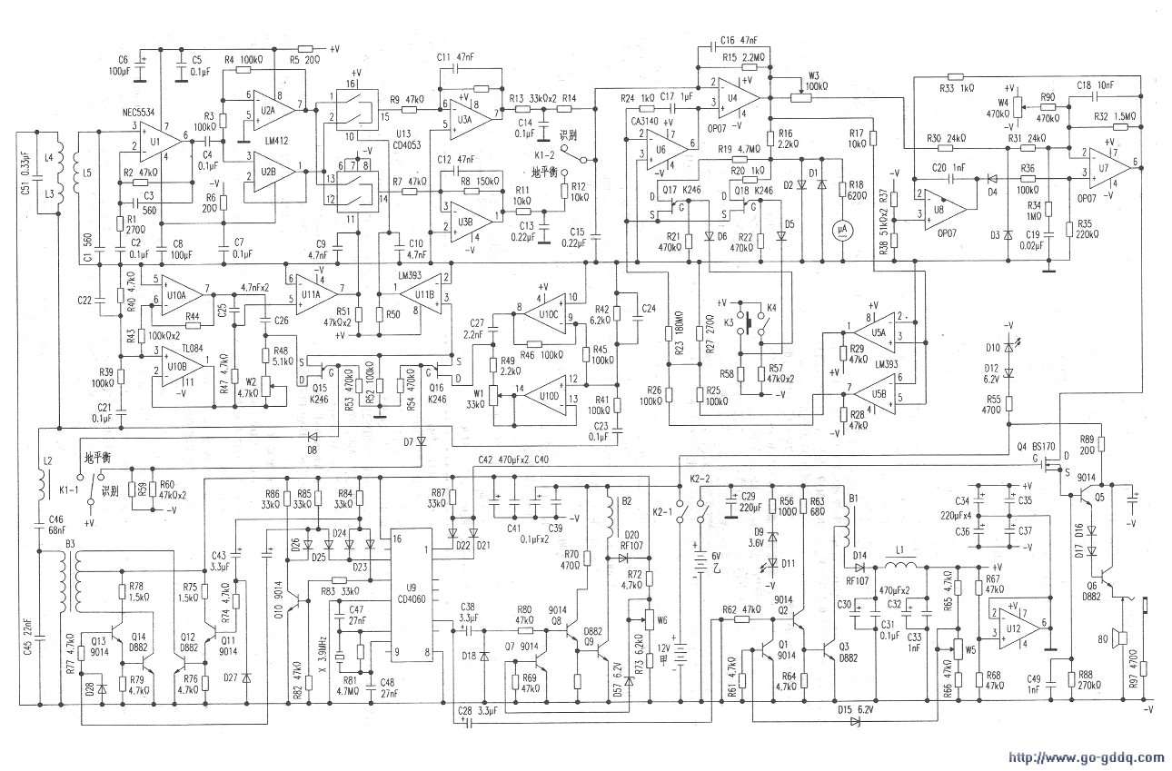
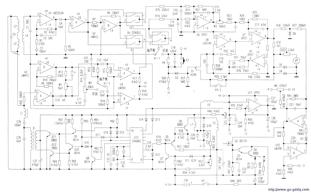
    was doing a Chinese detector search when i came across this could be useful I think it is a TM88 detector and TM89

    Click image for larger version

Name:	Professional-Guitan-TM88-Underground-Gold-Metal-Detector.jpg_350x350.jpg
Views:	1
Size:	28.7 KB
ID:	370993

    Click image for larger version

Name:	11120710457759.jpg
Views:	1
Size:	229.0 KB
ID:	370994

    Click image for larger version

Name:	tm89.jpg
Views:	1
Size:	184.9 KB
ID:	370995

  • #2
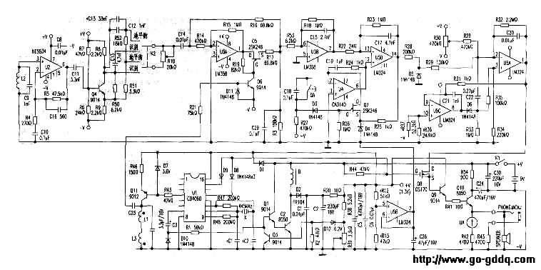
    another but not so clear TC series metal detector

    Click image for larger version

Name:	10082314557345 (1).jpg
Views:	1
Size:	71.9 KB
ID:	353377

    English translation on working principal

    http://s000.tinyupload.com/index.php...93449112028173

    Comment


    • #3
      Huh, can't comment much on the schematics but I love the Whites alike logo Chinese use��

      Comment

      Working...
      X