Hi All,,,,Still looking for something to keep my hands busy and was wondering if anyone had built this version of the Minipulse or if anyone knows whether this version works or not? I need a project to build to curb these 'Isolation Blues'! Regards, Marty
Announcement
Collapse
No announcement yet.
Announcement
Collapse
No announcement yet.
MINIPULSE Has anyone built this version? Does it work?
Collapse
X
-
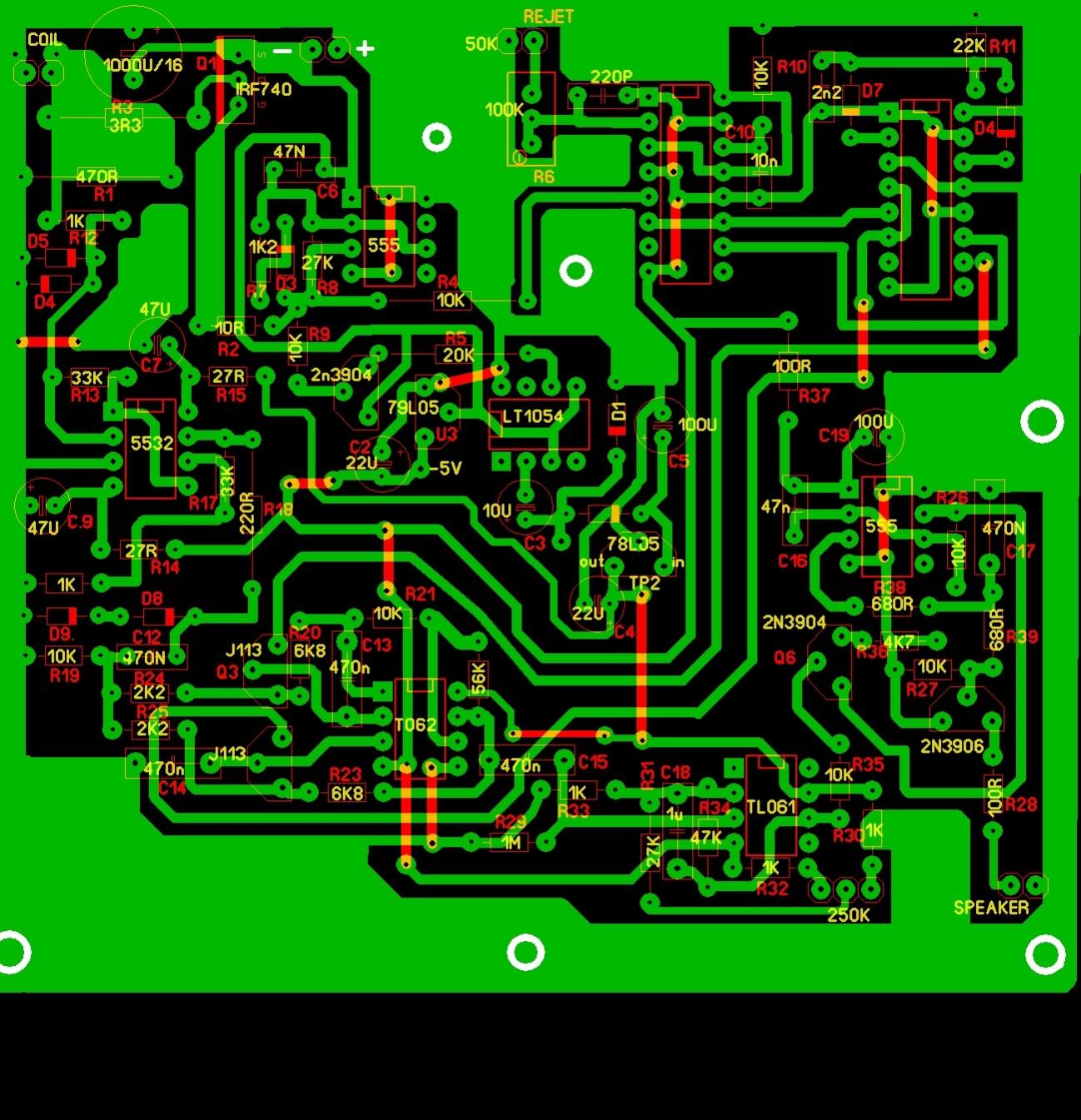
Hi 6666, The image I posted is all I have,,I collected it from here on Geotech some 2 years or so ago,,,,It seems to correspond to the 'Minipulse plus Rev D' schematic though I am still cross-checking this at the moment. I was hoping that someone would recognise the pcb and say whether it is proven or not so I have another project to build. I have the Lay file for it but nothing to say who authored this particular layout. Also, there was no schematic that came with the lay file. I'll keep checking it against the Rev D schematic but hopefully someone recognises it and say whether they made a working unit from it or not. Thanks for the reply 6666, regards, Marty
Comment
-
-
Thanks for the replies. I know it's not an official version,,,I think someone drew it so it could me etched and made at home. I collected that Lay image about 2.5-3 years ago and only recently found it again whilst looking through my folders for a project to build to keep me busy during this lock-down. I've been checking it against the Minipulse Rev D schematic and up to now it seems to be matching up. There's a few large empty spaces on this layout so I have started to move the right hand side components in a bit so it fits on the 100mm copper boards I have. I'm going to have a go at building it once I have finished re-drawing the layout. It would be nice to have a single sided minipulse pcb that can be etched at home and it'll give me a ton of practise to improve my electronics/drawing skills etc. I'll post a Pic later of my progress. Thanks again, Regards, Marty
Comment
-
Hi Perzo,,,,I don't know if this layout is a working pcb,,,I am still checking it against the schematic and I am re-drawing the layout so it fits on a 100mm long board. I don't know how long it will take me but I will be building it once I've finished to see if it actually works. It's my first attempt at it so hopefully I will learn a lot from this. Regards, Marty.
Comment
-
I see LT1054, so it is definitely not the original minpulse, which used a 555 charge pump circuit.
It must be a later "revision" version.
I copied the original minipulse layout which was single layer. I had no doubt it would work since the layout was copied from the original PCB.
The only mods from the original circuit were a two stage preamp (the original minipulse was with single stage preamp) and a radial style electrolytic. I kept the original charge pump circuit as I wanted to avoid ordering exotic parts and only try to use what was in the junk box.
The layout above looks nice though. Assuming it contains zero errors, and you don't mind the LT1054.Attached Files
Comment
-
Hi DB, Up to now it seems to be matching up to the Minipulse Rev D schematic,,still checking though! I'm on my 2nd evening of checking it and my eyes are doing the Cha-Cha at the moment, lol. If it checks out ok I'll buld it to see if it works,,,I've shrunk the pcb down to 100mmx90mm so far and still working on it. It was something like 110mmx110mm or so when I started,,,I've been taking my time,,Regards, Marty
Comment
-
Hi :Marty this project drow by me .good work this project but no deeps .this Minipulse plus is Rev D'. regards perzo.Originally posted by MartyJ1963 View PostHi Perzo,,,,I don't know if this layout is a working pcb,,,I am still checking it against the schematic and I am re-drawing the layout so it fits on a 100mm long board. I don't know how long it will take me but I will be building it once I've finished to see if it actually works. It's my first attempt at it so hopefully I will learn a lot from this. Regards, Marty.
Comment
-
Thanks Perzo. I hope you don't mind but I made the layout a little smaller and when I checked the layout against the Minipulse Rev D schematic I noticed 2 components missing from your layout,,,Thes were (1). D10 Which is the MUR460 that connects between R3 (3K3) and the Drain of Q1 (IRF740) AND (2). C20 (100pf) which connects between the collector of Q2 (2n3904) and pin 7 of the the LT1054 (U2). I have drawn these components back in to the layout. I have checked everything else and it all seems to match up to the schematic. Maybe you didn't get very good depth because those 2 components were missing?,,,Could you please take a look at the re-drawn layout for me and let me know what you think? I am thinking of building this layout. You did a very neat job of your original layout by the way,,,Thanks, Regards, Marty.
Comment

Comment