Recently, I've been tinkering with ltspicce, and I have to tell you guys, I am impressed. I shall post the file. If I remember.
Announcement
Collapse
No announcement yet.
Announcement
Collapse
No announcement yet.
Fisher Gold Bug
Collapse
X
-
I have built it for one of my pcbs. With 5volts power supply it gives 10.4 Vpp clean sine wave. It was a bit hard to get it smooth and nice but now works good. Also tried it in LTspice and gave similar results, very accurate program I like it.
Great job from Ivconic that he shared it with us.
regards
Comment
-
Would like to use this oscillator in my future projects, I have a bunch of crystals to use. One thing I can't achive is the larger peak to peak voltage than double the power supply voltage of 5volts.
Is there a way to get more Voltage peak to peak? I tried several transistors an even two transistors but it can't get more out of it than 10.4 votls clearly, if it goes beyond the sine wave gets distorted.
About 12Vpp would be fine from 5volts, for coin shooting it would be fine, the Tx is 5.67mH.
Comment
-
If you use my schematic than use original TX out not the one "alternative" that i added to schematic and put it in square, on the right side.Originally posted by Nandor View PostWould like to use this oscillator in my future projects, I have a bunch of crystals to use. One thing I can't achive is the larger peak to peak voltage than double the power supply voltage of 5volts.
Is there a way to get more Voltage peak to peak? I tried several transistors an even two transistors but it can't get more out of it than 10.4 votls clearly, if it goes beyond the sine wave gets distorted.
About 12Vpp would be fine from 5volts, for coin shooting it would be fine, the Tx is 5.67mH.
I used transistor BC327/40 there. And supply was Lipo+Lipo (in series, middle point was GND, although not relevant for that stage), giving approx. 7.8v constant voltage.
That's why i get even 16vpp and very easy clean sinus.
CD4060 probably will not work fine with 5v supply and higher frequencies crystal.
If you insist on 5v supply than use low frequency crystal and different division.
But is better to use higher voltage supply than 5v.
Also do not omit 1M resistor parallel to crystal.
Best ways to simulate this is to use adjustable bench supply.
Use the same schematic part setup and start with 5v, observe on scope and rise voltage slowly to 9v, for example.
You'll see that CD4060 behaves better as voltage arises.
Don't know, never tried 74HCT4060 there. Would be good to compare both with 5v supply.
Comment
-
Well you got the point
I used CD4060 and the crystal is 3.6864Mhz because if its divided by 256 it gives 14.40kHz. I also have some 74HCT4060 but have not tried yet.
Anything is the same as you posted in the schematic with on PNP transistor, works nice. Also got 4 Lipos to experiment with but 5volts regulated seems much more accesible for me, just some regular batteries and it's good.
This topic gave me really nice ideas, thank you!
best regards.
Comment
-
In so far as peak to peak is concerned, you're gonna have to try winding bifilar, whether drivern or self oscillating, bifilar really does have some magic. But the goal is not to really increase the peak to peak, rather, it is to optimize the efficiency of the tx circuit, especially with consideration to GROUND( Tera firma).
Comment
-
I have original GB2 coil, 70kHz but i don't have enough info about the schematic.Originally posted by dbanner View PostIn so far as peak to peak is concerned, you're gonna have to try winding bifilar, whether drivern or self oscillating, bifilar really does have some magic. But the goal is not to really increase the peak to peak, rather, it is to optimize the efficiency of the tx circuit, especially with consideration to GROUND( Tera firma).
The schematic presented here is for GB (1), 19kHz.
Murphy!
Ok, not wasted time. At least i checked some ideas in practice and saw what's good and what's not.
Now i am deep into analyzing and recalling whole 12xx series from Fisher.
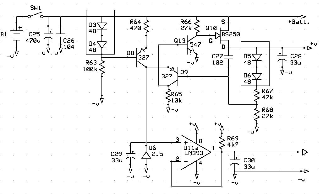
I made original power supply. Instead that (in)famous mosfet, that can not be obtained; i put BS250!
Blast! It is working just fine, the power supply!
Giving precise 6v and 2.5v.
So, from now on i can use original power supply too, if i like.
Probably there is a reason that author(s) insisted on such type of supply.
MPSA13 with joined base and emitter can be replaced with two 1N4148 diodes in series.
Comment
-
How about this onehttps://www.google.com/url?sa=t&sour...kup76cUTRQj_cL, will it work? I've done with blind squirrel (with crazy lots of cable) years ago, sorry wrong place but this is one makes me question around discriminate
Comment
-
Ivca, with respect to gold bug1, I ran some simulations and sorted out all the bugs up to the ground balance pot.
The first thing I have to say is that in the original gb1 schematic, that trimpot after the discreet rx preamp turns out to be pretty important adjustment in my view, simply because the phase of the rx signal entering the demods is phase shifted and this trimpot can adjust the degree of phase shift. I guess it is part of setting up the circuit for proper performance.
Next part is the phase shifters, +90 and -90 rectangle waves. Lahr' schematic has an error there. You will see the corrected version in my simulations. Perfect 180 degrees out of phase rectangle waves from the comparators. Based on these simulations, the circuit can be altered/ modified but in keeping with the expected phase relationships of the RX out to the demods.
Lastly, I Know this is a walk in the park for other gurus who are probably having a good laugh, but who won't chime in to let us know if we're on the right track or not. Sure would be nice to have some feedback.Attached Files
Comment
-
Sorry i don't use any spice simulators at all. From time to time i like to play with Proteus... which is not that kind of simulator.Originally posted by dbanner View PostIvca, with respect to gold bug1, I ran some simulations and sorted out all the bugs up to the ground balance pot.
The first thing I have to say is that in the original gb1 schematic, that trimpot after the discreet rx preamp turns out to be pretty important adjustment in my view, simply because the phase of the rx signal entering the demods is phase shifted and this trimpot can adjust the degree of phase shift. I guess it is part of setting up the circuit for proper performance.
Next part is the phase shifters, +90 and -90 rectangle waves. Lahr' schematic has an error there. You will see the corrected version in my simulations. Perfect 180 degrees out of phase rectangle waves from the comparators. Based on these simulations, the circuit can be altered/ modified but in keeping with the expected phase relationships of the RX out to the demods.
Lastly, I Know this is a walk in the park for other gurus who are probably having a good laugh, but who won't chime in to let us know if we're on the right track or not. Sure would be nice to have some feedback.
Yes that trimpot is important and can serve (on 1265 i checked) as precise sort of GB. One of my 1265's was too sensitive on Roman clay. So i managed to fine readjust that trimmer and solved the problem.
Lahr's schematic is having several errors. But ever since i realized that my coil is for Gold Bug 2 and not for the one Lahr's traced; i completely lost any interest for that schematic.
I stopped with coil making long time ago. Now i am focusing only on schematics for which i have original coils. The other day i finally obtained small "spider" coil for 1265/66. Rare coil lately.
But sort of reference for all further works with 12xx series. Also works excellent with my SMW variations.
So now i don't work on Gold Bug at all. Until i get proper schematic or at least original machine to make accurate component list of it.
Phase shifting 0-180 and +/-90 i already solved with CD4060 and CD4013 and tested in practice. It is finished thing. No more idiotic transformers nor more idiotic impossible to obtain crystals.
That transformer and crystal were last obstacle to successfully replicate any from the 12xx series.
Now i am working on 1265, my version, since i obtained best possible coil for it. Also i am working on new SMW version.
In meantime i obtained one broken Garrett Euro Ace without coil. Already located several faults on it. Now am in searching for coil. Probably will get it in next several weeks.
So... you may say that i am not interested in this topic any more.
...
Only feedback you'll ever get from those "gurus" is silence or misleading info spiced with lot of arrogance.
I am 14 years on this forum. So far i got NONE help from those. Zero. Zilch! Only arrogant uptight behavior and silence.
And again there is one exception; Carl, who helped me few times with small but very important tips.
So... you better rely on your own if you want to make something.
Good old times are passed away and will never return. With several valuable members who were always ready to join in and contribute.
Comment
-
That would be not a productive decision, firstly for yourself, secondary for the forum.Originally posted by dbanner View PostYou're so right. I go, never to return.
I think you are valuable member of this forum and should stay here.
I just wanted to suggest you not to rely much on other people help but mostly to rely on your own.
You can progress rapidly in what you are doing; by simple listing and reading some topics and posts from the past.
Tremendous job is already done here on Geotech. It is one of a kind knowledge base. Nothing even close to it elsewhere on the net.
Stay put, silent, read and learn. If you can contribute; do that. Otherwise just be there and wait for better times.
I don't think this is the end. This is just bad period... probably emphasized by this damn covid situation.
But now when Trump has lost the elections; within the months we will see covid calamity decaying slowly and finally vanish.
One of the main goals of all this was to put Trump down, along with many other various "benefits" that covid brought up too, to those who started it.
Mark my words; things will be better in nearest future. Although i endorsed Trump from my own private reasons.
Just stay put and enjoy good things in life and here on forum.
Comment
-
Still waiting update on this good thread, c'mon experts out there please open up your vintage MD gold bug. Analog has its own way to describe readings from coil to sound like naturally digital can't bear, like bold sound from cassettes vs mp3 there's atmosphere we cannot hear from mp3,,So anyone please make this thread more live as Mr. Ivconic here is so ready to build this
Comment

Comment