Announcement
Collapse
No announcement yet.
Announcement
Collapse
No announcement yet.
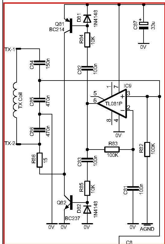
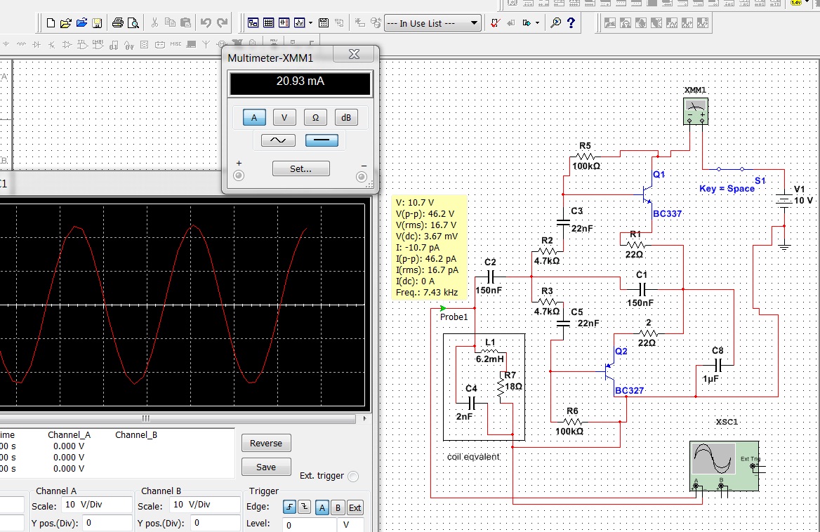
Tx generator circuit question
Collapse
X

Comment