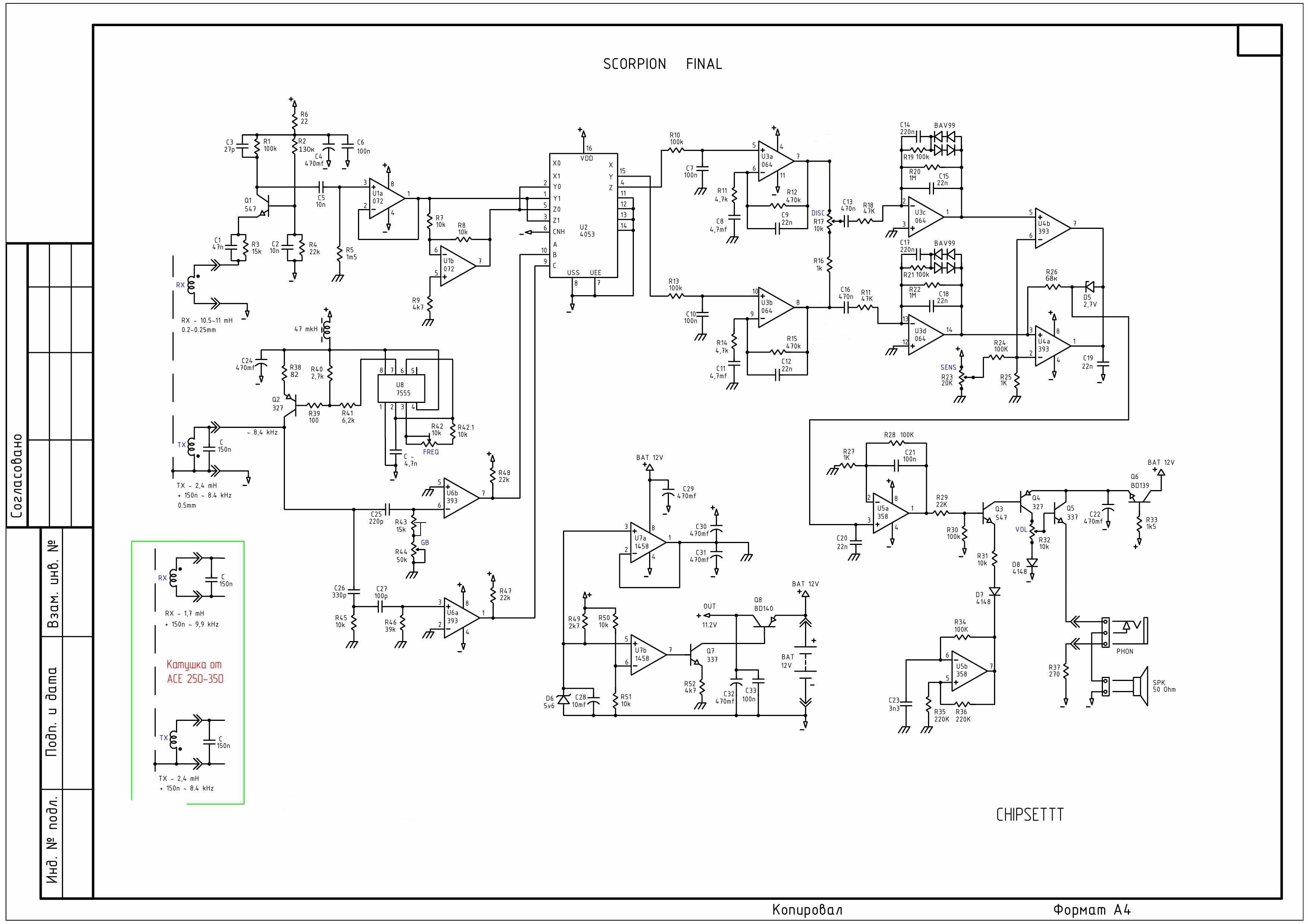
Hello members of the forum, I bring to your attention a metal detector circuit, assembled by me several years ago from the most interesting nodes of various devices. The result is a stable, deep and fast detector. You can also connect to it a sensor from an ACE 250 with loop capacitors, shown in the green rectangle, I use 6.5x9 as a sniper rifle. Collect and use. Regards, CHIPSETT
Announcement
Collapse
No announcement yet.
Announcement
Collapse
No announcement yet.
MD SCORPION by CHIPSETT
Collapse
X
-
Hi Yes, there was a lot of work. Of course I have all the files. I gave the main thing, do the rest yourself, otherwise life will be boring and people will stop thinking. No offense....Originally posted by Nandor View PostHi
Nice job, must have been a lot of work to do it. Do you also have a lay file? Im interested in this schematic, maybe it works also with 950 BlueMax coil.
regards
Comment
-
https://youtu.be/qhrGe_RcQBw A quick video, it's going to rain. The device operates at a frequency of 8 kHz. In the video, the depth is 40 cm, a copper coin with a diameter of 4 cm, the soil is black earth. There are some false positives because the unit of the device in your pocket and next to the phone, creates interference.Originally posted by getsa View PostIs there any video related to this detector? To get some impressions of its work? How does threshold tone sounds - rough or smooth... Any air tests or in the ground...
Regards
Comment

.

Comment