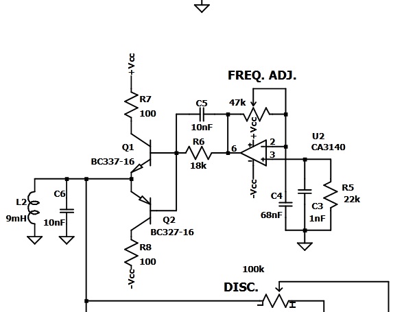
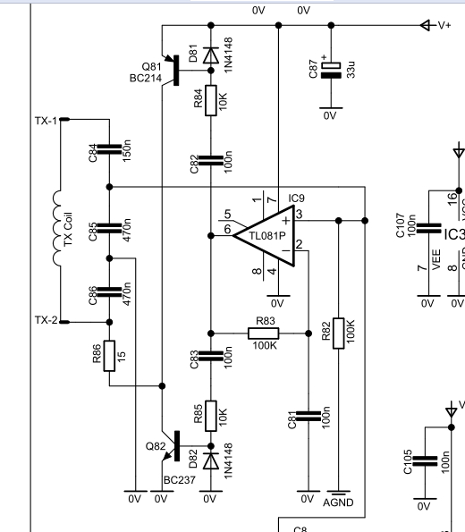
Forum friends! I decided to present here my project to modification the famous Tesoro Bandido II U-max, to find small gold nuggets. After countless attempts, I managed to arrive at this project that surprised me! I leave your outline published here for your analysis. A CA3140 op-amp was used to generate a sinusoid wave with adjustable frequency. I used a type D coil with 17cm in diameter and 28 AWG wire. 9.12mH for the receiver and 9mH for the transmitter. The receiving coil was covered with metallic adhesive tape and grounded to the circuit's GND. You may think that the set is out of resonance frequency, but, incredibly, that's how it worked best.
The op-amps must be the same as in the diagram shown. Attempts with equivalents left the circuit with less sensitivity.
I appreciate any comments or constructive criticism.
Tesoro Bandido 18500Hz.pdf
The op-amps must be the same as in the diagram shown. Attempts with equivalents left the circuit with less sensitivity.
I appreciate any comments or constructive criticism.
Tesoro Bandido 18500Hz.pdf

Comment