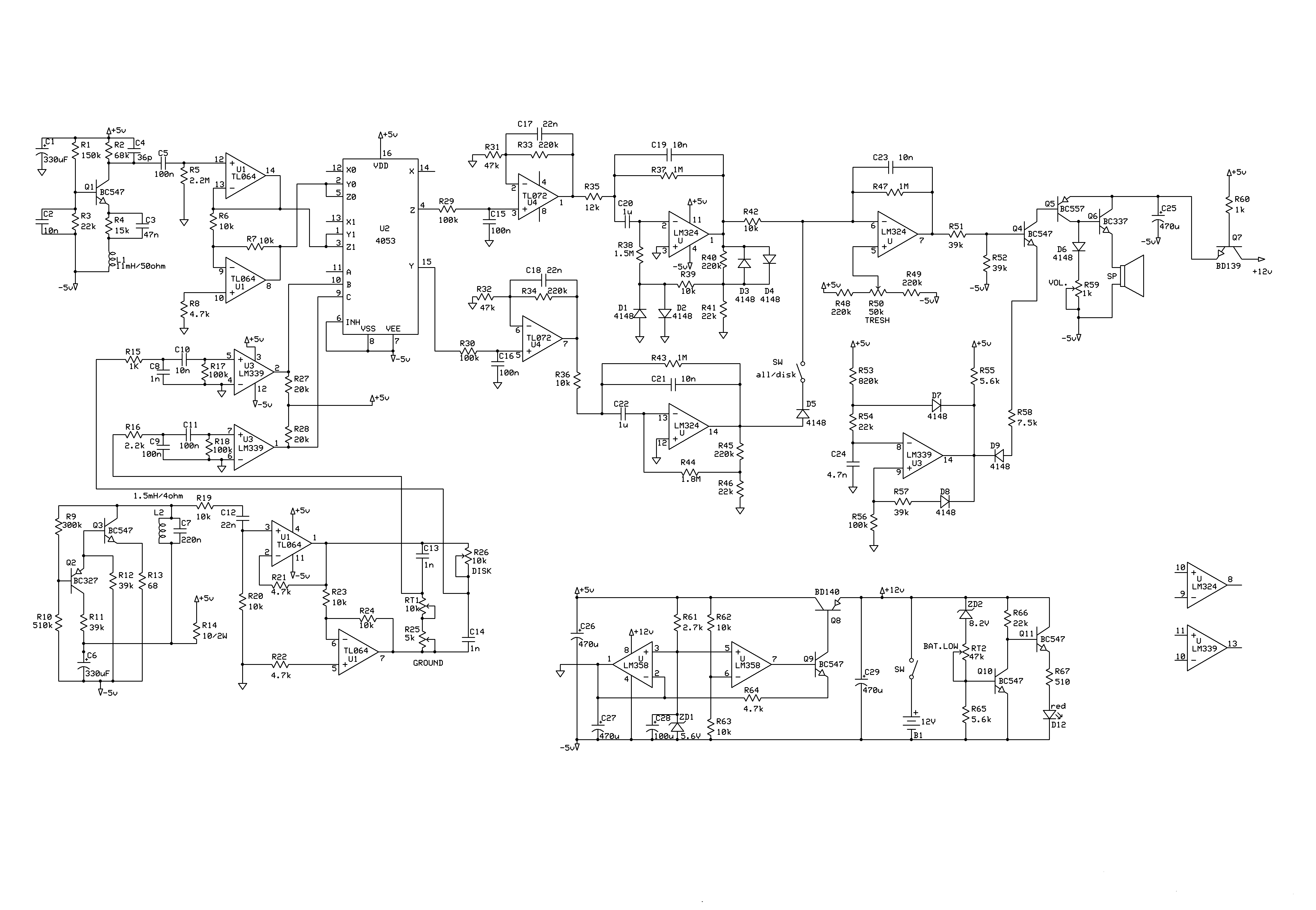
There are several schematics for metal detectors here : tgsl,idx,admiral.....
Share your experience...Some notes and tips
Which is better and more stable?
Which is best for different soil types?
Thanks to all
Share your experience...Some notes and tips
Which is better and more stable?
Which is best for different soil types?
Thanks to all

Comment