Announcement

Collapse
No announcement yet.

Announcement

Collapse
No announcement yet.

Non motion detector

Collapse
X
 
  • Filter
  • Time
  • Show
Clear All
new posts

  • #16
    Originally posted by eduardo1979 View Post
    Hello.
    First of all I want to congratulate Ivconic for their brilliant ideas and for bringing this forum to life. I found Ivconic's idea to build a non-movement VLF metal detector quite interesting and it aroused some interest in being able to contribute my grain of sand.
    I think I have found a solution, but it would be necessary to try. I have added a small reset circuit that gave me very good results with very good stability. This is the Whites 3900 reset circuit, which I used in some old projects of mine that I did a long time ago.
    It would be interesting that together we can improve this interesting project.
    Thanks, that's interesting!
    It will need another pcb, since too many changes comparing to the pcb i have now on the bench.
    It is important to keep in mind that the final goal is not just ordinary non-motion, but a much more complex device that is based on the non-motion principle.
    Honestly, I don't even know where this will take me. While working on this; it can happen that I abruptly change part of the plan and decide on something else.
    That's why I started very slowly and with very simple parts, so that I could easily remake only the details.
    It would be really good to have a video of how it works, what you suggested.
    As I mentioned earlier; currently as things stand: there are a couple of things that need to be radically changed. Coil, negative voltage generation and audio.
    But for now, I'm focused only on channels and solving drift. Your suggestion is interesting but requires a new pcb.
    The problem with me is that my pcbs are made by someone else, from another place, who often procrastinates.
    It often happens that when my pcb arrives after a long delay; I forget what I really wanted with that pcb!
    Looking at such pcb confused and trying to figure out what it's about? Big problem when you don't get the pcb on time.
    So for now, I only have the conditions to try Carl's suggestion. To somehow tie another 4066 and test the behavior in practice.
    In any case, it is an interesting proposal. It would be good you to make a pcb and record a video of how it behaves.
    As I mentioned earlier; "together we are stronger" ... and faster ... and more efficient ...

    Comment


    • #17
      I don't have a video, because I used this reset circuit more than 10 years ago in an old project and at that time I didn't make any video. This works just like the Whites 3900 detector, which is a static mode detector with very good stability. I also implemented this reset circuit in the PI Delta Pulse detector in the past and it worked quite well and I also don't have any recorded videos of the work. If you search YouTube for videos of the Whites 3900 detector, you will see the actual operation of this reset circuit, which I believe to be one of the best and most stable reset circuits I have tested so far.

      Comment


      • #18
        I will deviate a little from the topic, just to entertain those present ...
        Until I had CNC; I dreamed that one day I have a small desktop CNC and work with it instant pcb!
        And then last year I bought a new desktop CNC.
        This one:
        https://www.amazon.co.uk/Mostics-las.../dp/B07VCV18X5

        Due to the force of inertia, I first played with the laser. Because it's a lot easier.
        But there was a disaster, after less than 4-5 hours of total work (within 20 days), the laser burned out! ??
        So much for the reliability of Chinese products ...
        All unhappy I then switched to a spindle option.
        I tried to establish an easy pcb engraving method with that.
        In a couple of attempts I destroyed a couple of tools (there are 20 of them in the set) and then all angry and disappointed I definitely gave up!
        And since then, that CNC machine has been standing on my desk, collecting dust ... and every time I look at it; I get annoyed and angry!
        I don't have to mention that I watched countless Youtube demonstrations, "how to ..." and similar material at the time.
        The characters succeed in everything they try ... but nothing from those works to me!
        For a long time I made pcb by myself, or by hand drawing with a marker or nail polish ... then I switched to transfer foil ...
        None of this was "accepted" for me as a reliable method for pcb.
        In the end, I realized that it is better to pay someone else to do it for me.
        When I do "serious" things in multiple copies; pcb i order in China through already well known services.
        But when I'm working on a prototype, I'm developing something new ... I'm forced to have someone do my PCB ... as a rule; someone who is lazy, late, lies and I'm last in his priority.
        "The life of us artists is hard" ....

        Comment


        • #19
          Originally posted by eduardo1979 View Post
          I don't have a video, because I used this reset circuit more than 10 years ago in an old project and at that time I didn't make any video. This works just like the Whites 3900 detector, which is a static mode detector with very good stability. I also implemented this reset circuit in the PI Delta Pulse detector in the past and it worked quite well and I also don't have any recorded videos of the work. If you search YouTube for videos of the Whites 3900 detector, you will see the actual operation of this reset circuit, which I believe to be one of the best and most stable reset circuits I have tested so far.
          Oh i do know how 3900 works. I had 2-3 original detectors so far.
          One of those i traced out and posted schematic and pcb on this forum... a while ago.
          It suffers from the drifts also...

          Comment


          • #20
            Click image for larger version

Name:	WhatsApp Image 2022-06-05 at 18.24.16.jpeg
Views:	1
Size:	197.8 KB
ID:	362976

            Comment


            • #21
              Originally posted by vahit05 View Post
              [ATTACH]57369[/ATTACH]
              So fast!

              Comment


              • #22
                Originally posted by vahit05 View Post
                [ATTACH]57369[/ATTACH]
                Oh man!
                Don't use that greasy paste!
                Since you already did it; wash the whole pcb in nitro resin, wash it good!
                That greasy paste is not good for soldering such electronics, at all.

                Comment


                • #23
                  There is some crazy force that likes to joke with us and our lives ... that's what it looks like ...
                  Because today I complained about CNC ... and after that post I forgot about it and did other things.
                  Two hours later, a car was parked in front of the house. An old friend I haven't seen in a long time.
                  I go out to meet him, he calls me from behind the car, opens the trunk and I have something to see;
                  a new unused cnc machine, the same as mine ...
                  he says "I bought it for no reason, I don't use it, I don't need it, here you are, do with it what you want ..."
                  And so now I have two of the same cnc machines, on this one from today there is a new unused laser ...
                  Should I give it up and not try again ... or should I try to work with this laser as well?
                  Now those will stand in front of my eyes ... two instead of one...
                  Click image for larger version

Name:	20220605_220346.jpg
Views:	1
Size:	1.07 MB
ID:	362977

                  Isn't God a prankster ?!


                  P.S.
                  Let me start complaining fiercely about Deus ... by hard whining and beating my chest ...
                  maybe pull my hair out of annoyance... and maybe tomorrow someone will bring Deus 2!

                  Comment


                  • #24
                    İ have fail to place 353 and 393.and than circuit is no voice..ayrıca paylaşımın i?in teşekk?rler ?stad

                    Comment


                    • #25
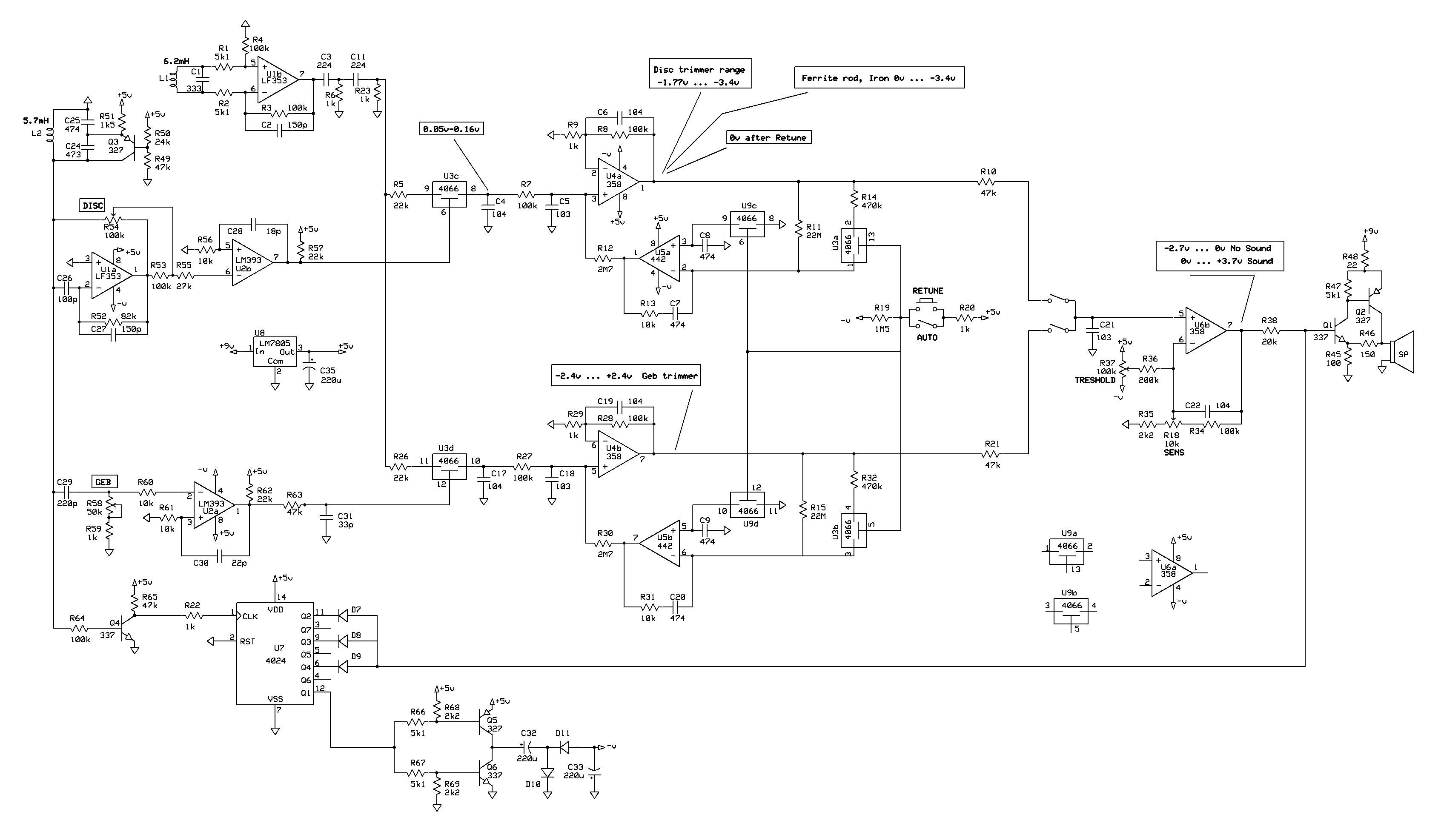
                      Originally posted by ivconic View Post
                      And it would look like this:

                      [ATTACH]57365[/ATTACH]
                      Swap the positions of R14 & U3a so there is a better balance of charge injections. I should have done this in my drawing.

                      Originally posted by eduardo1979 View Post
                      This is the Whites 3900 reset circuit, which I used in some old projects of mine that I did a long time ago.
                      This is basically the same circuit Tesoro used, except that the SPDT switch probably improves charge injection at switch-over.

                      Comment


                      • #26
                        Like this?
                        Click image for larger version

Name:	BandidoNM_IC_Carl.JPG
Views:	1
Size:	342.6 KB
ID:	362982

                        Comment


                        • #27
                          Yup

                          Comment


                          • #28

                            Comment


                            • #29
                              Click image for larger version

Name:	BandidoNM_IC_C2.JPG
Views:	1
Size:	346.1 KB
ID:	362988

                              Comment


                              • #30
                                Thank you great master for sharing.You share your projects here and give them to us.no one does this, most people don't do it thank you .You are a very nice person.You have a heart of gold.
                                Grandmaster ivconik.

                                Comment

                                Working...
                                X