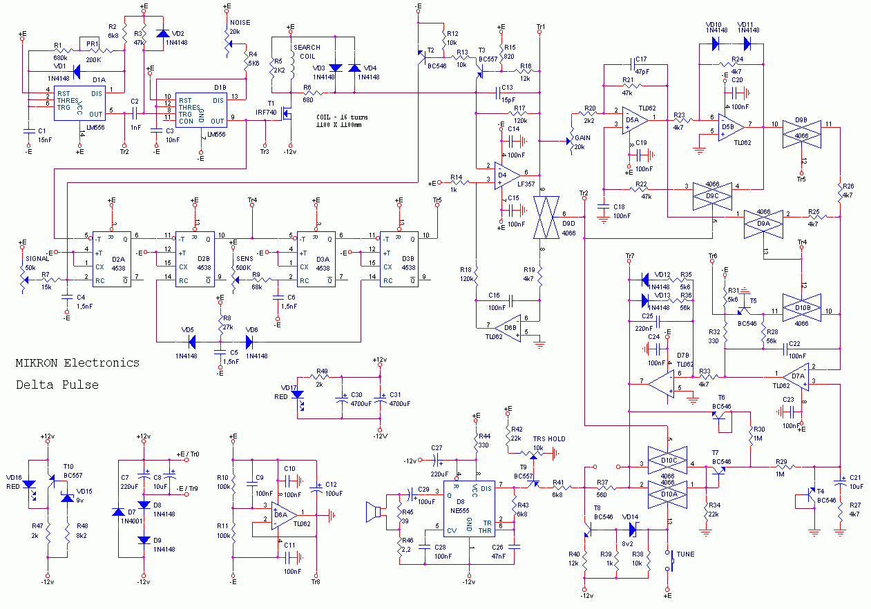
Is this schematic Complete and correct ??? I will check previous posts , seems like all parts are very common and easy to find. Just need to make a few PC Boards. Thanks for any more information. Eugene [email protected]
Announcement
Collapse
No announcement yet.
Announcement
Collapse
No announcement yet.
Delta Pulse
Collapse
X
-
Tags: None
-
delta pulse smd
Is this schematic Complete and correct, and pcb smd. http://mikes.front.ru/impdf/dpuls.pdf
http://mikes.front.ru/impdf/deltapcb.pdf
Comment
-
Hi.Originally posted by VICTORIs this schematic Complete and correct, and pcb smd. http://mikes.front.ru/impdf/dpuls.pdf
http://mikes.front.ru/impdf/deltapcb.pdf
The files seems to be ok.
If you will check previous posts , you will find older versions that are tested and work ok or you can see at KT315 page.
Comment
-
Delta-Pulse,Geo. Kt-315 site ?
Geo, The KT-315 Site is not working in English on all pages. Looks like they are in the process of Up-Dating or Re-construction of their Web-site. Was working Great a Few weeks ago. Eugene- [email protected]
Comment
-
OK Eugene. Here are the board files.Originally posted by amtech2005Geo, The KT-315 Site is not working in English on all pages. Looks like they are in the process of Up-Dating or Re-construction of their Web-site. Was working Great a Few weeks ago. Eugene- [email protected]
Comment

Comment