Announcement

Collapse
No announcement yet.

Announcement

Collapse
No announcement yet.

question for kt315, in lithuania

Collapse
X
 
  • Filter
  • Time
  • Show
Clear All
new posts

  • question for kt315, in lithuania

    Do have a schematic for vlf with good discrimination for rejecting rusty nuts and bolts and washers , low frequency. Thank-you. Eugene [email protected]

  • #2
    from Lietuva to Ukrainia

    thanks, Eugene, for an attention to my frivolous person, I still did not merit that.

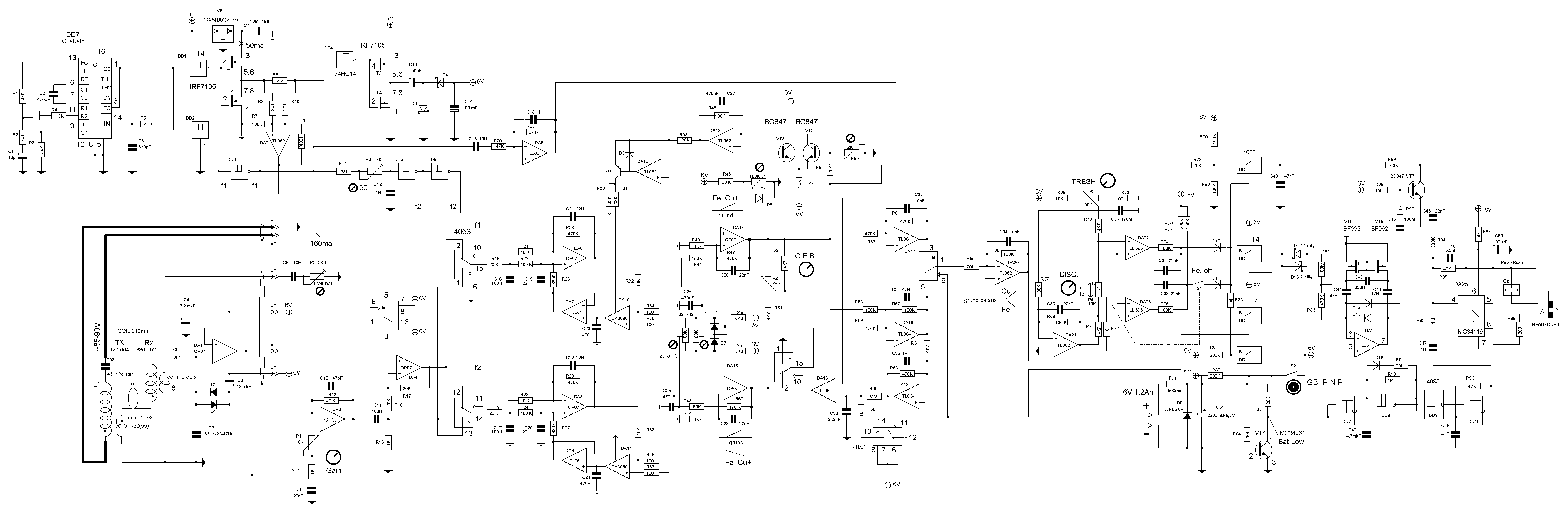
    what I would like to offer you, really, is to order PCB for GROZA-III (THUNDERBOLT-III). it is detector of Jurij Petric, you must know him, I frequently had did give the schematics from him here. GROZA is the full completed and ended device.
    Jurij is 48 years old, living in Kiev city, Ukrainia.
    Attached Files

    Comment


    • #3
      KT315/GROZA-Thunderbolt-III

      Thank-You KT !!! , Please post or E-mail me an address or website, a price or schematic on the thunderbolt . Looks nice , hopefully has good discrimination . Thank-you Eugene [email protected]

      Comment


      • #4
        Ciklon <[email protected]>
        sorry, I have not the schematic. I hope, you will get it with PCB. email him.

        Comment


        • #5
          Hi KT 315. do you know the sensitivity of this detector

          Comment


          • #6
            you maybe wish advertising or you think I do same reclame here. so I must say you - I do not represent Jurij's interests here or anyone interests. I do not need it.
            you could HAVE seen his schematics, I did put ALL of them here. but I can repeat an old variation again for you.
            Attached Files

            Comment


            • #7
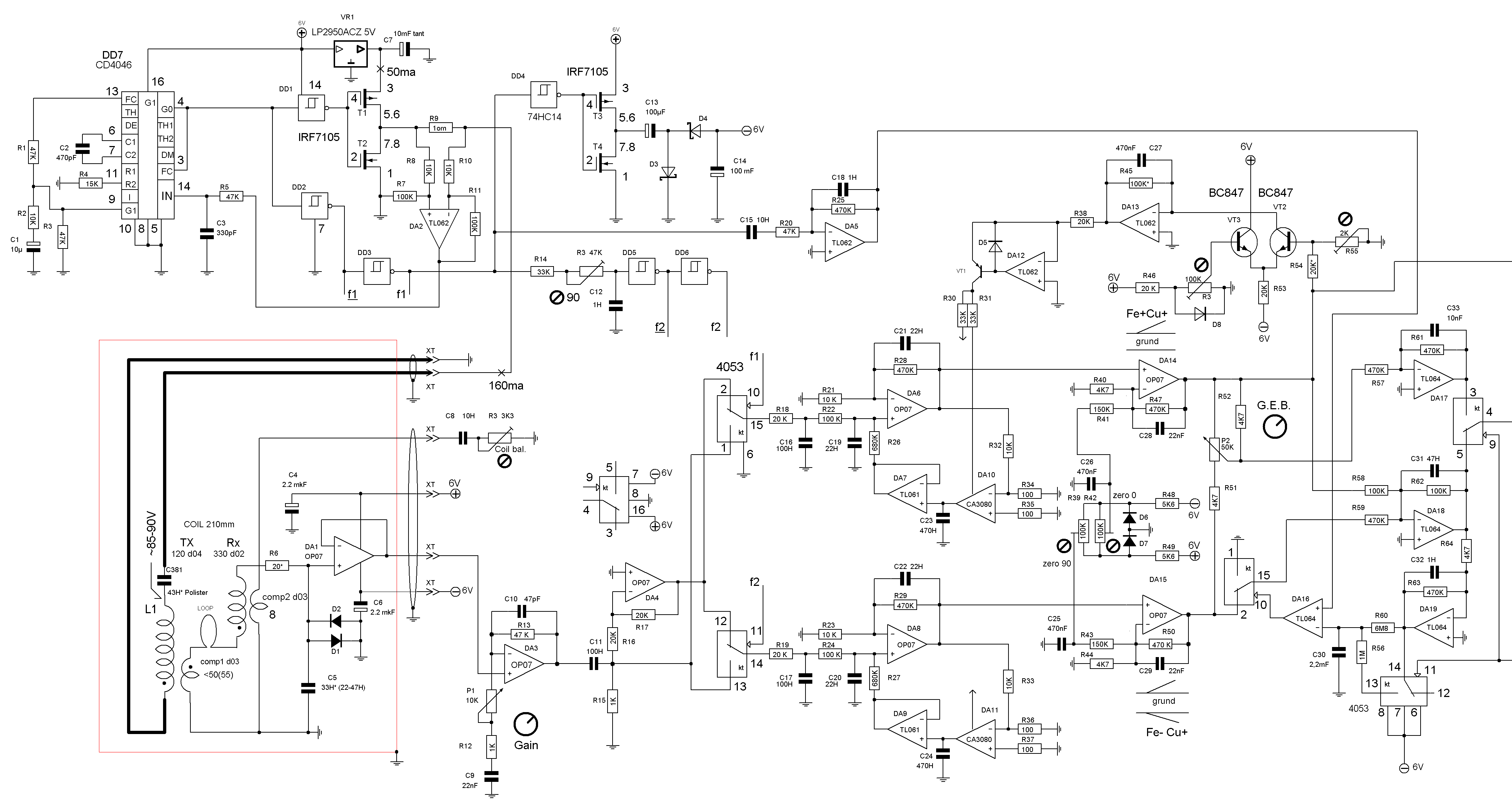
              now splitted, by parts, as it got invisible.
              Attached Files

              Comment


              • #8
                Thunder

                Tis is not Thunder. Its experimental schematic... (autor)

                Comment


                • #9
                  Jura, can you give us the schematic bad quality image, without resistors' valuis people could be judge about?

                  Comment


                  • #10
                    Ууууу

                    Ты же знаешь, что я ничего не понимаю...по аглицки...

                    Comment


                    • #11
                      Юра, дай им схему, плохонькую по качеству, без номиналов. так чтобы они хоть оценили как-то твой труд.

                      Comment


                      • #12
                        Давайте все переходить на русский язык, а то братский форум накрылся... топики свои создадим

                        Comment


                        • #13
                          Hey rebiata, ja wsio eto panimaju. Proszu, niemnozko ostanowties.

                          Mrand

                          Comment


                          • #14
                            a bunch of THUNDERBOLT-III PCB's
                            Attached Files

                            Comment


                            • #15
                              PCB
                              Attached Files

                              Comment

                              Working...
                              X