Announcement

Collapse
No announcement yet.

Announcement

Collapse
No announcement yet.

Classic3+ID

Collapse
X
 
  • Filter
  • Time
  • Show
Clear All
new posts

  • Classic3+ID

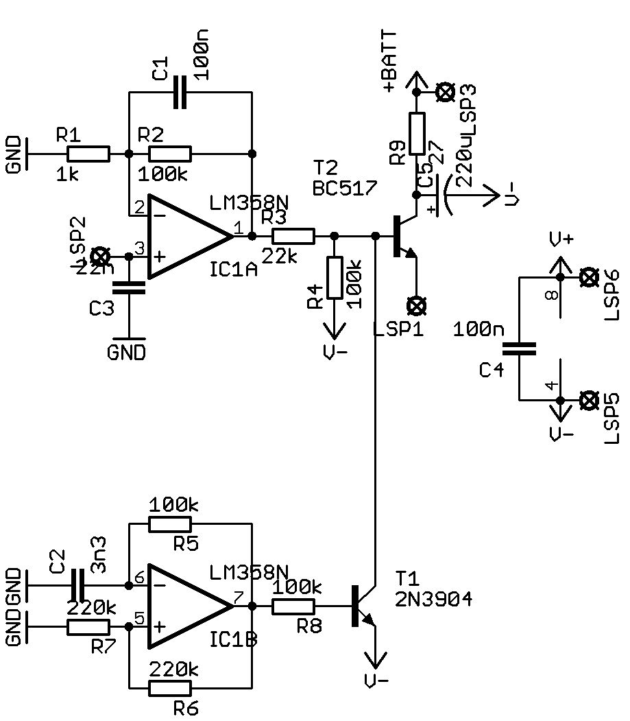
    Upgrade tone-id (non-ferrous) to Classic III

    Merry Xmas
    Attached Files

  • #2
    schem+board
    Attached Files

    Comment


    • #3
      Classic3+ID

      Hi !
      Looking for Classic3+ID schematic & pcb.


      [email protected]

      Comment


      • #4
        eagle
        Attached Files

        Comment


        • #5
          Bzzzz-bip

          I made this with original PCB today...
          It works OK
          It's made for all metal mode. You hear normal pin-point sound when searching + higher tone if nonferrous target comes in discrimination range.

          simple but working
          Thanks to Vor.

          Comment


          • #6
            dedector

            Originally posted by vor View Post
            Upgrade tone-id (non-ferrous) to Classic III

            Merry Xmas
            thankyou.good days

            Comment


            • #7
              Thank You Vor

              for posting this it is a lot of fun!!!!!!!!!!!!!!!!!!!!!!!

              Comment


              • #8
                Need more help

                ok...I duplicated the board and am redy to hook up, but where do you hook the wires to the board, and then where on the main board do THEY hook up?
                Can anyone show a pic of the installed unit and it's hookups?

                Thanks

                Comment

                Working...
                X