Announcement

Collapse
No announcement yet.

Announcement

Collapse
No announcement yet.

Goldscan lV PCB

Collapse
X
 
  • Filter
  • Time
  • Show
Clear All
new posts

  • #16
    It would be better if you place a direct link to the archives instead of anyone has to register at a place that he doesn´t even know the meaning of any sentence !
    just me 2 cents.

    Comment


    • #17
      erolunall,

      You can upload here.

      http://www.mytempdir.com/

      Comment


      • #18
        Hi all

        please look attachment fore Gold scan 4 pcb and Files


        Regards
        Erol
        Attached Files

        Comment


        • #19
          possible errors

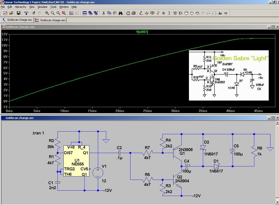
          Erolunall- I think there is a mistake in the +5V charge pump. You do not have a DC path for the base bias currents of transistors Q1 and Q2. Q2 requires an electron flow path from a negative source, and Q1 requires hole flow from a positive source. (Jeez, I can't believe I'm talking about electrons and holes).

          I simulated what you are showing using LTspice, and got only about +3V output. Look at Tesoro's Golden Sabre or Eldorado to see what I mean about a DC path. (Those are negative charge pumps with reversed diodes and capacitors, but the concept is the same.) Your C1 and C2 are blocking the necessary bias paths.

          Also, I think maybe one diode should be turned around at the input to NE5534?

          One more thing: Although it is not absolute necessary, it may be a good idea to provide a more direct path for the one-shots (U5, U7, U8, U9) to discharge their capacitors, and not discharge through the IC pin-8. What I mean, is that pins 1 and 15 should be connected directly to a "ground" (-12) plane, if possible. Although Pins 1, 8, and 15 are connected internally you may get more stable operation if you do not rely on pin 8 to carry all the current, but instead connect pin-1 and pin-15 directly to -12. Some manufacturers state this on their data sheets, some don't.

          I changed some RC timing components connected to the LM555 because it works faster when simulating, but it may cause more battery drain than is necessary, I don't know.
          Attached Files

          Comment


          • #20
            Thanks for share, but tell us why there are 2 PCB´s layout on the last page ? diferent revisions ??

            cheers

            Comment


            • #21
              Hello All
              I dont any info about gs4 .One of friend said find it at geotech archive.
              I send here.
              Erol

              Comment


              • #22
                Hi all

                please look attachment fore Gold scan 4 pcb and Files


                Regards
                Erol

                The circuit diagram and pcb draw and design for GS 4
                By my good friend Mr. VLADIMIER .

                Comment


                • #23


                  You can find

                  pcb and everything about GS4 at
                  www.durmazonline.com

                  please register to site

                  rar password same
                  www.durmazonline.com

                  Erol






                  This site is Turkish , I don’t know Turkish.


                  Comment


                  • #24
                    Originally posted by porkluvr View Post
                    Although it is not absolute necessary, it may be a good idea to provide a more direct path for the one-shots (U5, U7, U8, U9) to discharge their capacitors, and not discharge through the IC pin-8. What I mean, is that pins 1 and 15 should be connected directly to a "ground" (-12) plane, if possible. Although Pins 1, 8, and 15 are connected internally you may get more stable operation if you do not rely on pin 8 to carry all the current, but instead connect pin-1 and pin-15 directly to -12. Some manufacturers state this on their data sheets, some don't.
                    My note about grounding pins 1 and 15 is unimportant. In going through my collection of one-shot data sheets, I failed to find where any of them say that the C-ext pins must be grounded externally. I found a few "should"s, but they were in TTL datasheets, not CD4000. I will keep looking, (now, where else did I see that... ) but It seems entirely optional. I admit that I can be overly critical (or conservative) at times.

                    That looks like a nice layout. You can probably place 4k7 resistors in the C1 and C2 slots and put a 1u capacitor in the R3 slot. You don't need a big capacitor there, but for some reason that I do not understand, a capacitor seems necessary. No need to change the hole pattern!

                    Thanks for the great layout pattern!

                    Comment


                    • #25
                      Hi Aft

                      pls look no 18 mail above I attached gs4 pcb.

                      REGARDS
                      Erol

                      Comment


                      • #26
                        a better fix

                        Hello erolunall. I still think the schematic is wrong where the +5V supply charge pump is shown - but there is a much better way to fix it than what I showed before (#19 above).

                        Simply exchange the positions of Q1 and Q2 on the PCB, and turn them backwards so that their emitters are connected together at the negative side of C3. No other changes are necessary. This works better than my first circuit because it draws less current.

                        Q1 and Q2 simply got mixed up when the schematic was reverse engineered, because that would explain the discrepancy.

                        By the way, tell Vladimier "great job"!

                        Comment


                        • #27
                          mo better

                          The +5V charge pump will not work properly if constructed as shown in previous
                          drawings. Here, I have swapped T1 and T2, and rotated them which should be
                          more like the original circuit. T1 and T2 are renamed Q1 and Q2,
                          to coincide with Vladimier's PCB layout supplied by erol.

                          Just remember that if you use Vladimier's PCB from #18, his silkscreen shapes for Q1 and Q2 are drawn reversed.
                          The two emitters need to be connected to C3(-), not the collectors.

                          The way the circuit was drawn before gave no DC path for Q1 and Q2 bias currents.

                          I had this all ready to post about two hours ago but realized that my "repair"
                          was bad wrong, so I ain't throwing no stones. But I think this is a necessary correction!
                          Attached Files

                          Comment


                          • #28
                            Inductor L4

                            What is this 470k inductor L4 in schematic? Doesn't sound inductor value..

                            Comment


                            • #29
                              Hello Lake -
                              You're probably referring to the speaker output choke. I think that could be a mistake.

                              I've run simulations with different value of inductors at L4 and substituting various value capacitors in place of "piezo". The circuit acts very badly every time. It rings and oscillates and I think it would be unusable. The picture I posted shows using a resistor, instead.

                              To keep things simple, a 470 ohm resistor could work there. You will have a slight sag in speaker supply voltage but that should not matter because the VCO rising pitch will be heard. You could have real trouble using an inductor/piezo combination.

                              I hope that helps.
                              Attached Files

                              Comment


                              • #30
                                GOLD SCAN 4 PCB

                                Dear sir;
                                i,m sheikhi.
                                I have single side and double side of GOLD SCAN4 pcb.
                                If you want it,mail me.
                                my address:[email protected]
                                thanks lot.

                                Comment

                                Working...
                                X