Announcement

Collapse
No announcement yet.

Announcement

Collapse
No announcement yet.

Goldscan V schematic

Collapse
X
 
  • Filter
  • Time
  • Show
Clear All
new posts

  • Goldscan V schematic

    Hi,
    Has anyone Goldscan 5 sch???

  • #2
    I've had..

    i've had .. please call me at +622517112646.

    Comment


    • #3
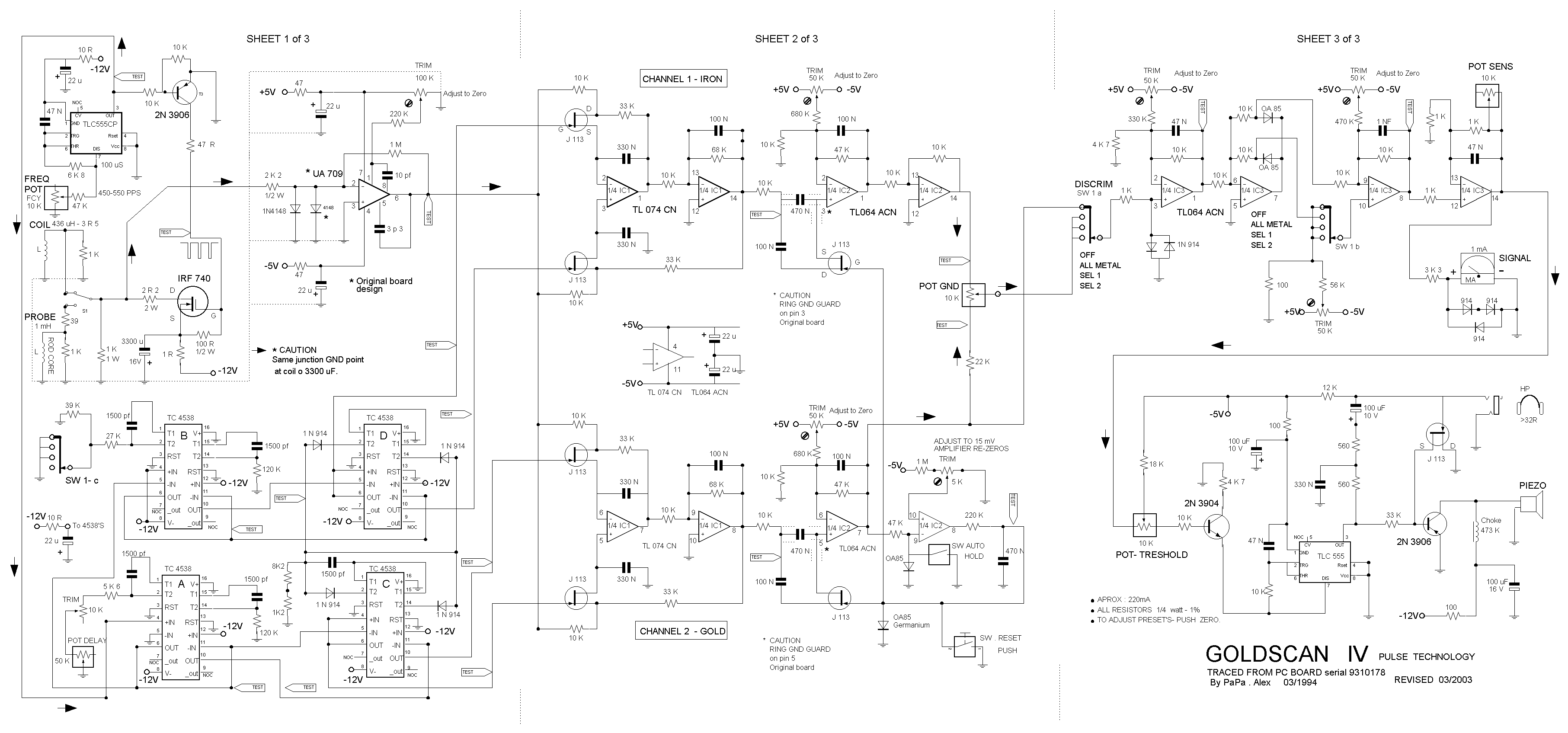
      goldscan iv schematic

      Anyone have goldscan iv schematic
      please to send
      [email protected]

      many thanks in advance
      gef

      Comment


      • #4
        Originally posted by gef12 View Post
        Anyone have goldscan iv schematic
        please to send
        [email protected]

        many thanks in advance
        gef


        Yours
        Attached Files

        Comment


        • #5
          Does it works, anyfeedback about the performance, etc?
          I did draw the board for this but i haven't checked for errors and didnt make the final board layout.

          Comment


          • #6
            Originally posted by GTK View Post
            Does it works, anyfeedback about the performance, etc?
            I did draw the board for this but i haven't checked for errors and didnt make the final board layout.
            Put it here, I will check it for errors

            Comment


            • #7
              Power supply

              Now, your Goldscan IV is complete:
              Attached Files

              Comment

              Working...
              X