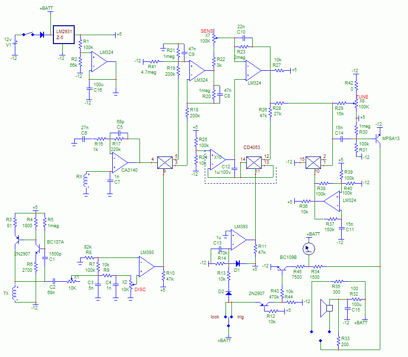
Hello, I am looking for the schematic of White's 3900/D Pro Plus, please help. Thanks.
Announcement
Collapse
No announcement yet.
Announcement
Collapse
No announcement yet.
White's 3900/D Pro Plus
Collapse
X

Comment