Hi,
I'm a impassionated "treasure hunter" since 2 years. I haven't many electronic skills (except the stuff from the physics lesson). But I'll try to design my own microcontrolled-PI with a good perfomance. I already have skills in programming (especially C/C++, Java, Perl, PHP).
I studied a few schematics of PI's (hammerhead, goldpic and the one from oldradiobuilder.com). I also read a technical book about metal detectors.
So here's my idea:
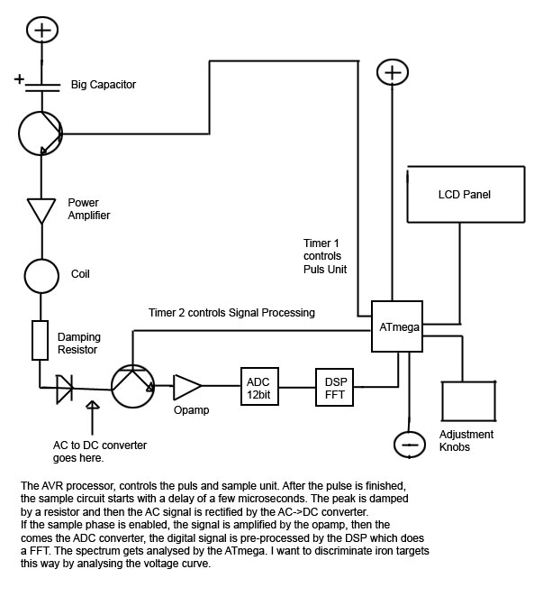
I want to use 12V as main input (perhaps from a lead accumulator). I can boost it up with a step-up converter, so that I can drive my modules (square wave generator, sample processing and user inputs).
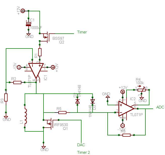
A big capacitor gets loaded during the delay. Then the transistor (what kind of transistor should I use? Nmos? Pmos? or just a normal Bipolar Transistor?).
The pulse is damped by the damping resistor. There's also a transistor after the coil, which controls the way to the signal processing module. After the pulse, there should be a high voltage peak, caused by the induction of the fast disconnect from the power source (am I right?).
I want to analyse the signal after this peak. Therefore I have 2 timers. The first timer is responsible for the main pulse (actually the frequency of the detector). The second timer is for the sampling window. Timer 1 and 2 are working delayed.
The voltage curve, which is induced by the metal object in the ground gets amplified by the opamp and then the signal will be converted by the ADC. After the ADC is the tricky point, shall I use a DSP for doing a FFT? Because I want to discriminate iron... In any case the ATmega will analyse the signal and show some information about the signal on a 2-line LCD. How fast has the ADC and DSP to be?
I read that you can discriminate an object by its voltage curve.
The first "idea" I had is attached to this posting. What do you think about it? The third picture is a scan of the book which I read, it show the voltage curve of different metals.
I would be really thankful if you guys could give me some advice
Thanks and best regards from Switzerland
Simon
I'm a impassionated "treasure hunter" since 2 years. I haven't many electronic skills (except the stuff from the physics lesson). But I'll try to design my own microcontrolled-PI with a good perfomance. I already have skills in programming (especially C/C++, Java, Perl, PHP).
I studied a few schematics of PI's (hammerhead, goldpic and the one from oldradiobuilder.com). I also read a technical book about metal detectors.
So here's my idea:
I want to use 12V as main input (perhaps from a lead accumulator). I can boost it up with a step-up converter, so that I can drive my modules (square wave generator, sample processing and user inputs).
A big capacitor gets loaded during the delay. Then the transistor (what kind of transistor should I use? Nmos? Pmos? or just a normal Bipolar Transistor?).
The pulse is damped by the damping resistor. There's also a transistor after the coil, which controls the way to the signal processing module. After the pulse, there should be a high voltage peak, caused by the induction of the fast disconnect from the power source (am I right?).
I want to analyse the signal after this peak. Therefore I have 2 timers. The first timer is responsible for the main pulse (actually the frequency of the detector). The second timer is for the sampling window. Timer 1 and 2 are working delayed.
The voltage curve, which is induced by the metal object in the ground gets amplified by the opamp and then the signal will be converted by the ADC. After the ADC is the tricky point, shall I use a DSP for doing a FFT? Because I want to discriminate iron... In any case the ATmega will analyse the signal and show some information about the signal on a 2-line LCD. How fast has the ADC and DSP to be?
I read that you can discriminate an object by its voltage curve.
The first "idea" I had is attached to this posting. What do you think about it? The third picture is a scan of the book which I read, it show the voltage curve of different metals.
I would be really thankful if you guys could give me some advice
Thanks and best regards from Switzerland
Simon


Comment