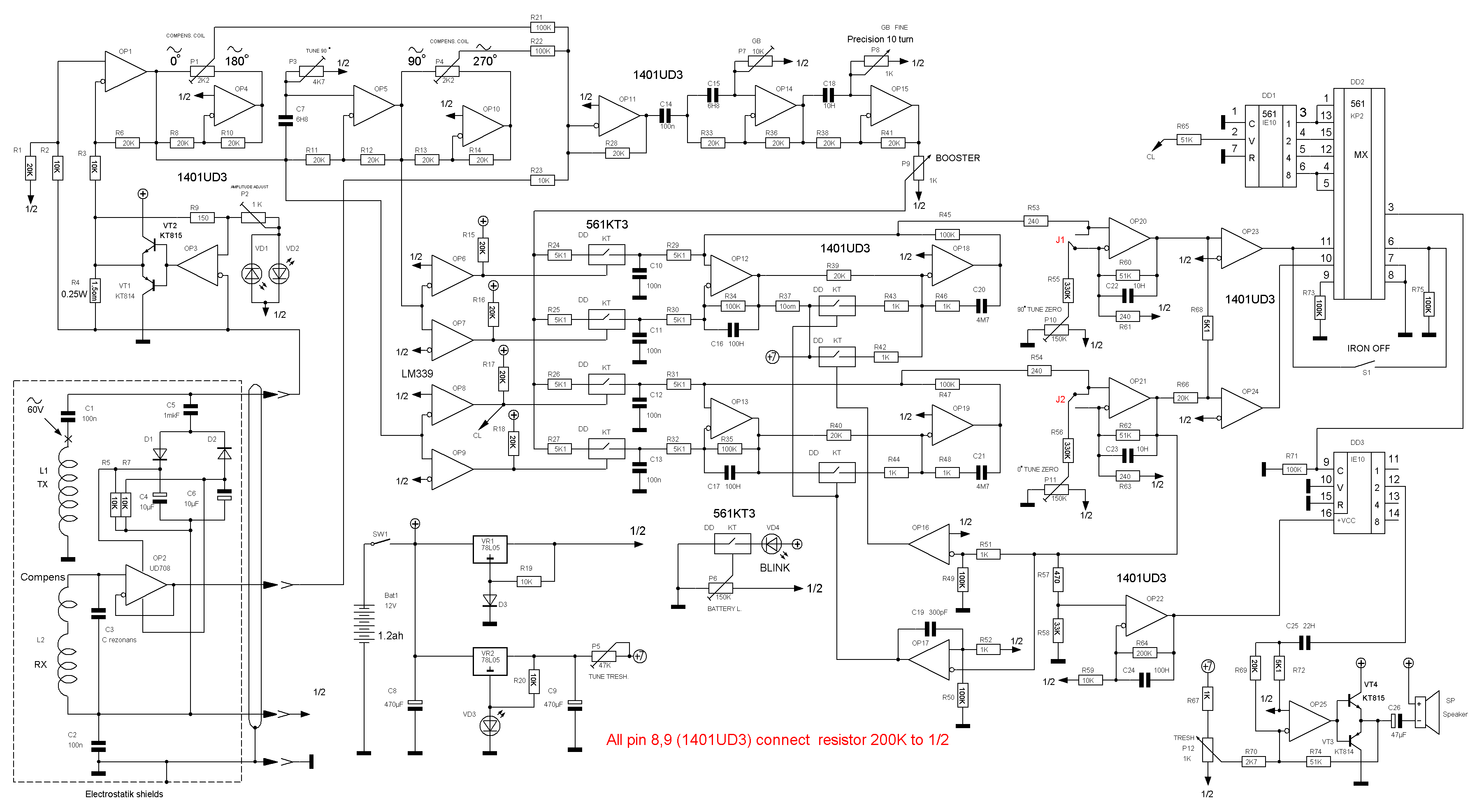
Correct. I have seen (and downloaded) "RH" schematic from this forum. Right now i dont remember which thread? But comparing with pcb i have, spotted to many differences. Is that schematic faken intentionally or not i cant tell. I am sure it is not schematic of RH. But audio stage is correct on that sch. I checked it point by point. But...not good enough to solve my problem.
As i explained earlier; my RH burned. Accidentally, battery pole (not sure + or -) touched one of pins on earphone socket. I just saw smoke from RH for a moment and that is all.

Later discovered that BSR51 is burned.....When replaced with BC517 (respecting pin assign.) it warmed and burned too. Further i checked all passive components and replaced 4053,4024 and LM339 on right side of pcb and put another BC517 there...Burned again!?
Since i do not recognize rest of ic's i gave up.....
One thing i do remember; until get very hot and burn, BC517 is producing some "teeleek,teelek...hum,hum..." in earphones, than get very hot and burn!
Drop dead like a bad habit!
So i put another device in its housing, adjusted with RH coil and sold it for some money to more-less compensate loss!
Now i have only its pcb and good/bad memories....
Still i am standing at point that RH is very best VLF i ever saw in my life...
Regards!
As i explained earlier; my RH burned. Accidentally, battery pole (not sure + or -) touched one of pins on earphone socket. I just saw smoke from RH for a moment and that is all.


Later discovered that BSR51 is burned.....When replaced with BC517 (respecting pin assign.) it warmed and burned too. Further i checked all passive components and replaced 4053,4024 and LM339 on right side of pcb and put another BC517 there...Burned again!?

Since i do not recognize rest of ic's i gave up.....
One thing i do remember; until get very hot and burn, BC517 is producing some "teeleek,teelek...hum,hum..." in earphones, than get very hot and burn!
Drop dead like a bad habit!

So i put another device in its housing, adjusted with RH coil and sold it for some money to more-less compensate loss!

Now i have only its pcb and good/bad memories....
Still i am standing at point that RH is very best VLF i ever saw in my life...
Regards!


Comment