Announcement

Collapse
No announcement yet.

Announcement

Collapse
No announcement yet.

i nedd schematic of discovery antens t.f 600 for repair

Collapse
X
 
  • Filter
  • Time
  • Show
Clear All
new posts

  • #16


    Uploaded with ImageShack.us

    Comment


    • #17
      hello jose antonio, very important your information, i appreciate very much you help for me, i check all possible errors in my circuit, and gave you everything can need for run this good detector

      jose antonio, alli hay dos potenciometros y un seleccionador de tren, al otro lado hay tres potenciometros, ahi junto esta el shocket de jack headpones, se ve un alambrito parado, en tu foto, esa es mi duda, en mi caso ese alambrito parado y cortado, es una resistencia de 147 kilos que va hacia donde tu tienes abajo dos resistencias en paralelo, no hay otras resistencias mas, por eso concluyo que a tu detector alguien le hizo eso adrede, o sea corto la resistencia original por algun motivo y hizo una maniobra poniendole dos juntas para sumar algo asi como 1. 260 mega, no entiendo para que, yo creo que alli esta el problema de estos detectores, y que esa resistencia se quema, y luego es remplazada, y se queman tambien las pistas, que es lo que le paso a mi detector, o sea un corto y alli hay parte vulnerable para centralizarse el corto, y quema la resistencia, o quema las lineas, en mi caso quemo las lineas, de hecho ya las habia yo corregido bien y al tanteo, pero no entiendo porque tu tienes 1. 260 mega quizas no supieron el valor, te paso el dato, yo registro 147. 6 kilos, pero quizas al tuyo le pusieron mas de un mega para que soportara el corto no lo se, tambien me envias una foto donde se ven las pistas de salida, esa no la necesito, necesito las pistas de conexiones de salidas generales que estan junto al capacitor amarillo cuadrado grande, para saber como van conectadas, ya que me funcionan de dos modos, pero pita seguido, ok estamos en contacto por mail te doy mas datos, y te digo si tiene un error tu circuito eso estoy revisando gracias

      Comment


      • #18
        jose antonio te paso el dato que hay muy pocos detectores de esos, ya que creo se averiaron todos, se detuvo su produccion, tienen fallas a mediano plazo, creo que leei, fueron armados en italia, y de muy poca emision, no he hallado los schematics en ninguna parte, y si que las he buscado, yo vi trabajar ese detector y era muy estable y potente, lo vi detectar un riel de ferrocarril a 5 mts de profundidad, yo creo que vale la pena arreglarlo, su sonido es agradable, es liviano y maniobrable, es estable y se adapta a terrenos con su anulacion, null''

        jose antonio, i see exist very little amount of tf600 working, them was build in italy, whit no much emision, have those an fault what destroy in time, i think is in the resistences and thicknees lines, due an short circuit, for any cause, may be your can find this, i think the short circuit arrive to any ic, may be, btw, lets repair this an embrace, and go front whit

        Comment


        • #19
          ok jose antonio, i see all necesary for coming i looking for, yes it is ok, whit this i begin to new advances on tf repair

          muy bien jose antonio yo veo lo que andaba buscando, con esto yo comienzo nuevos avances para volver a armarlo, te debo mucho amigo, yo te ayudo pronto, reviso tus errores, gracias

          Comment


          • #20
            Hi.
            Can you write the numbers of the IC's??
            I think that it is the same with the TF900 and TM800.
            If it uses the same ICs then there is a schematic (but without the component values).
            Regards

            Comment


            • #21
              Hello Geo:

              1-CD4069CN
              2-MC14016B
              3-LM393N
              4-MLM358P
              5-CA3 I 40AE
              6-MLM358P
              7-MLM358P

              Comment


              • #22
                hola jose antonio, en el esquema no pusiste en donde se debe colocar la tierra de la bateria
                in scheme, where should i put the ground? or baterie negative? here i see 3 possible, points of (- ) thanks in advance
                dman

                Comment


                • #23
                  Hello, in the number (3) wires to voltaje and to shield.

                  Comment


                  • #24


                    Uploaded with ImageShack.us



                    Uploaded with ImageShack.us



                    Uploaded with ImageShack.us



                    Uploaded with ImageShack.us



                    Uploaded with ImageShack.us



                    Uploaded with ImageShack.us

                    Comment


                    • #25
                      Very good article.
                      TF600 has the same ICs with the whites TM800. I have read that TM800 is the same with the TF900 but now i see that TM800, TF600 and TF900 are the same.
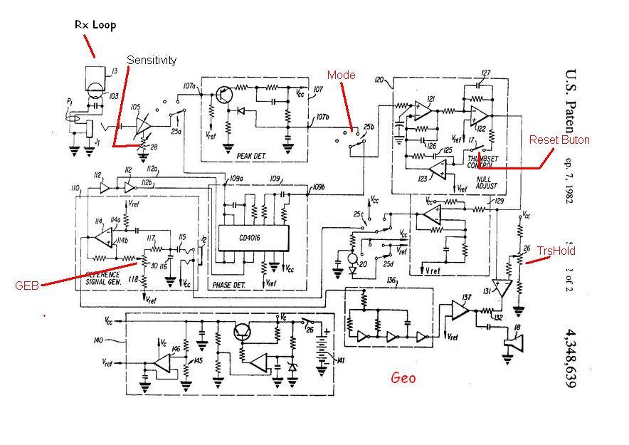
                      I will try to give here the block diagram of TF900.

                      Regards

                      Comment


                      • #26
                        I attach here the block diagram.
                        Also you can download the patent article

                        Regards
                        Attached Files

                        Comment


                        • #27
                          hello geo brother, these isnt same what our detector tf600, due here are only two transistores, but of us has 8 transistores, these be an anterior model prototipe earlier

                          hola hermano geo, ese no es igual que nuestro detector, tf600, debido alli estan solamente 2 transistores, pero el el de nosotros tiene 8 transistores, ese es el anterior modelo antiguo y es el prototipo, es mas simple

                          i like too do an question to md tegnics, may detector tf600, continue whit troubles, always beeping, too whitout antens, anybody know what is problem?
                          may be kt315 member, is experienced man, and can help me or other friend very thaks in advane

                          yo quiero tambien hacer una pregunta, a los tegnicos de detectores de metales, mi detector tf600, continua con problemas, siempre pita, aun sin antenas, alguien sabe cual es el problema? puede ser el miembo kt315 que es hombre experimentado, pueda ayudarme o otro amigo muchas gracias por adelantado

                          Comment


                          • #28
                            Hello Detectoman, you are wrong in the transistor MPSA12 is MPSA13 in the sound out.

                            who put MPSA12 in you detector?

                            Im wrong in the MPS6522 is MPS6520!!!

                            I put MPS6522 i not remember... What is correct replacement for MPS6520_____________?

                            Thank you


                            ---Friends, What hapen if put correct replacemet transistor? not original-----

                            Comment


                            • #29
                              i cant understand why is impossible for me dowload my atachaments today whit may new computer, and whit me old i can, know yours any solution? thanks

                              yo no puedo entender porque no puedo descargar mis adjuntos aqui con mi nueva computadora, y con la otra viejita si podia, saben ustedes la solucion? gracias

                              Comment


                              • #30
                                btw. mpsa12 gave me an great strong sound, but i change these thanks bro. agraz

                                Comment

                                Working...
                                X