Announcement
Collapse
No announcement yet.
Announcement
Collapse
No announcement yet.
Full m/lab SD2000 schematics
Collapse
X
-
-
Detecto started to do a layout for a pcb, but never came back with anything. You can see his work here : http://www.geotech1.com/forums/showt...885#post153885Originally posted by Jose View PostHello everyone
Someone finish this project, I worked well ?
Scheme that follow, there are some PCB available?
I ask because I am interested in putting together the SD2000 .
Any suggestions are welcome.
Thank you .
Jose
And Finderskeepers did his own pcb, which he showed here : http://www.geotech1.com/forums/showt...798#post152798
And here : http://www.geotech1.com/forums/showt...501#post153501
Finderskeepers did say that it cost a lot of time, effort and money.
So it is possible. but a lot of hard work. Not sure if it is worth it.
Comment
-
Thank you all for the answers.
The realization of projects like the SD2000 is always expensive, requires much time and effort.
The hardest seems the PCB, is always the fear that poor PCB generate noise and instability.
At the moment I am making the scheme in DipTrace, see how it progresses and maybe try its realization.
regards
Jose
Comment
-
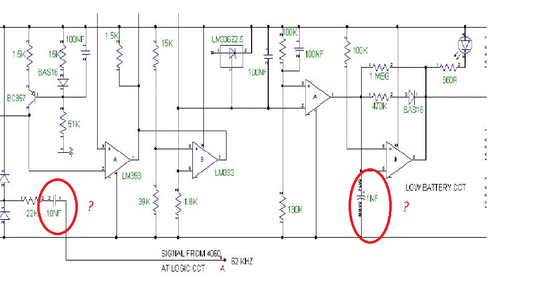
If you look at the sd2000 pcb in the schematics, there is a tantalum capacitor within the power supply section. I believe the polarised capacitor marked as 1nf on the schematic is this tantalum capactor and maybe should of read as 1uf. I have tried with an 1nf mkt capacitor and an 1uf tantalum capacitor and my machine ran ok with it with no noticeable difference. I wouldn't be to worried about that capacitor as I think it serves the low battery monitor.
Comment
-
Have to eat my words. That definitely, was worth the effort. The work on the enclosures and end panels looks amazing too. Reading through Marios thread, he put a lot of work into his mod.
Does the deadtime/delay from TX-end to start of sample, move in scale with frequency change ? How does it work ? Increasing or decreasing the frequency simply changes all the TX, sample and delay times ?
You only have one balance knob ? How does that work ?
Comment

Comment