Announcement
Collapse
No announcement yet.
Announcement
Collapse
No announcement yet.
Garrett ACE-250 and some another schematics
Collapse
X
-
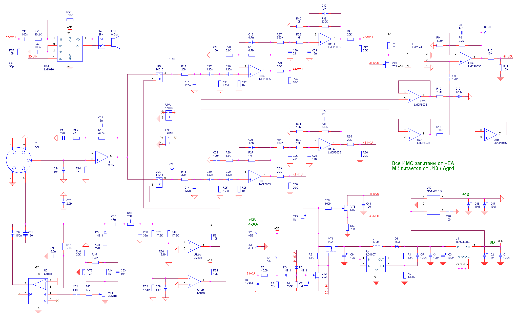
ace 250
Dear all,
the Garrett Ace 250 sch. is:
http://www.volny.cz/kachlik.jan/
Brg
RumcajsAttached Files

Comment