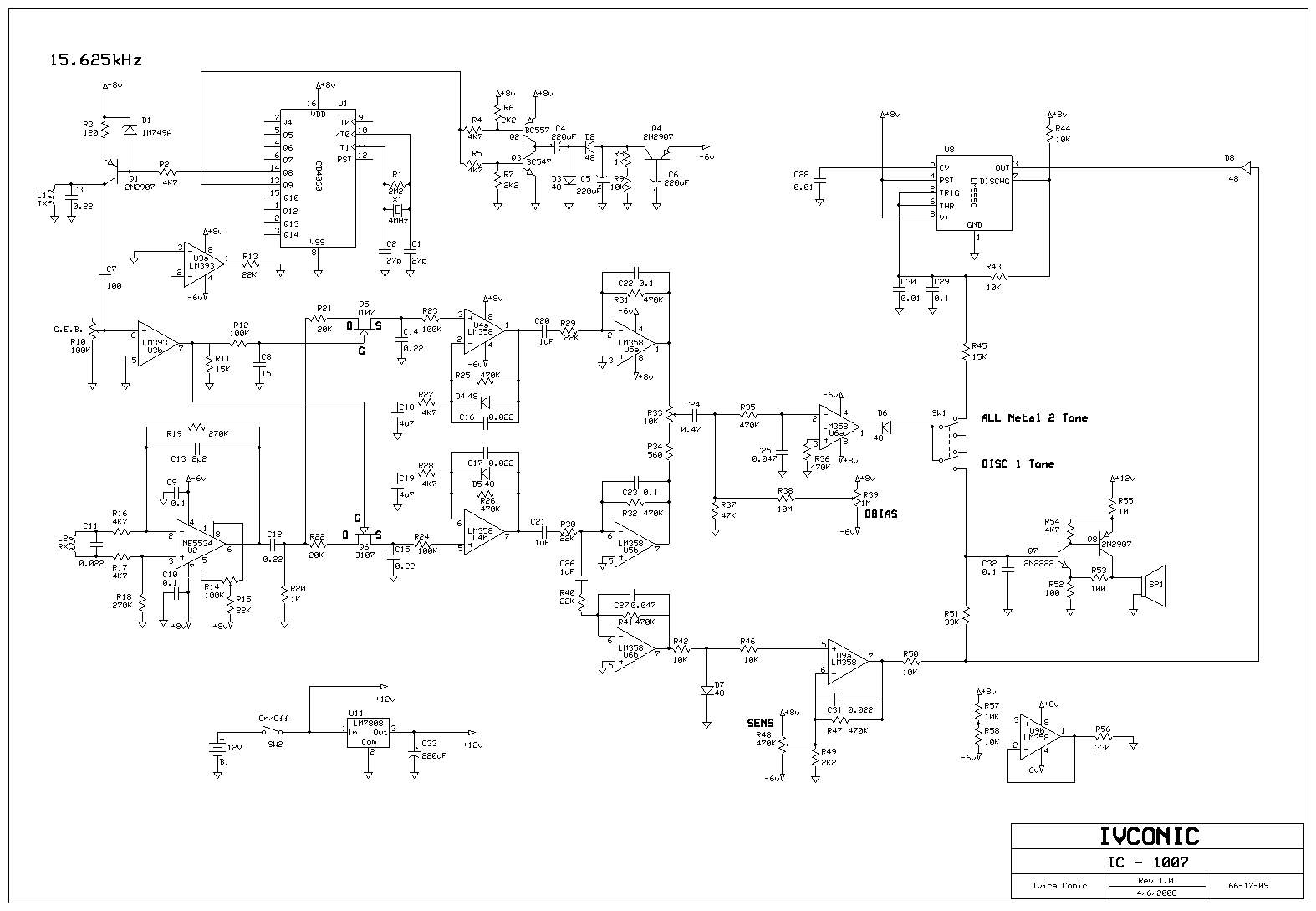
I "designed" this schematic combining various stages from various projects, taking from accurate,already workable devices.
I liked 2 tone Rimatron option, Quiaozhi posted a while ago here.
Also i took oscillator from White's 6000 DI Pro, but this time driven by CD4060, dividing from 4MHz crystal, which is easy to obtain everywhere.
TGS look-like RX is good enough,although i used NE5534 taken from Sean's CoinHawk. Better solution than LF353,for sure.
And of course again from Tesoro - audio stage.
PCB not drawn yet.
First need your opinion here about this.
Quiaozhi, i would prefer your opinion mostly, due your epxeriences with Rimatron, already.
I "played" a bit with power potentials here.Not sure i did right.I could omit chopper stage and generate "virtual" ground with that extra op-amp, yet Tesoro chopper design still have more advantages.Major should be general
synchronisation applied to all op-amps here.
So ... need opinions.
If no remarks i will draw pcb and made prototype for testing.
...
Regards!
I liked 2 tone Rimatron option, Quiaozhi posted a while ago here.
Also i took oscillator from White's 6000 DI Pro, but this time driven by CD4060, dividing from 4MHz crystal, which is easy to obtain everywhere.
TGS look-like RX is good enough,although i used NE5534 taken from Sean's CoinHawk. Better solution than LF353,for sure.
And of course again from Tesoro - audio stage.
PCB not drawn yet.
First need your opinion here about this.
Quiaozhi, i would prefer your opinion mostly, due your epxeriences with Rimatron, already.
I "played" a bit with power potentials here.Not sure i did right.I could omit chopper stage and generate "virtual" ground with that extra op-amp, yet Tesoro chopper design still have more advantages.Major should be general
synchronisation applied to all op-amps here.
So ... need opinions.
If no remarks i will draw pcb and made prototype for testing.
...
Regards!

... wanna see me again pretty disapointed here, when finish device and realize it wont work the way expected!? 
No doubt you'll have to tweak a couple of things.
Comment