Announcement

Collapse
No announcement yet.

Announcement

Collapse
No announcement yet.

Please help need schematics for White's TM800

Collapse
X
 
  • Filter
  • Time
  • Show
Clear All
new posts

  • Please help need schematics for White's TM800

    Please help need schematics for White's TM800.My detector is broken,any body help....

  • #2
    Hello
    İf you sent near photos of it will be good here.
    https://www.geotech1.com/thuntings/s...ad.php?t=12324
    Regards
    Erol

    Comment


    • #3
      Picture 043.zipPicture 082.zip

      Comment


      • #4
        Picture083.zip

        Comment


        • #5
          Hi

          Sorry ivan I search in forums
          I found below link
          https://www.geotech1.com/thuntings/s...ighlight=tm800

          Ask them

          Regards
          Erol

          Comment


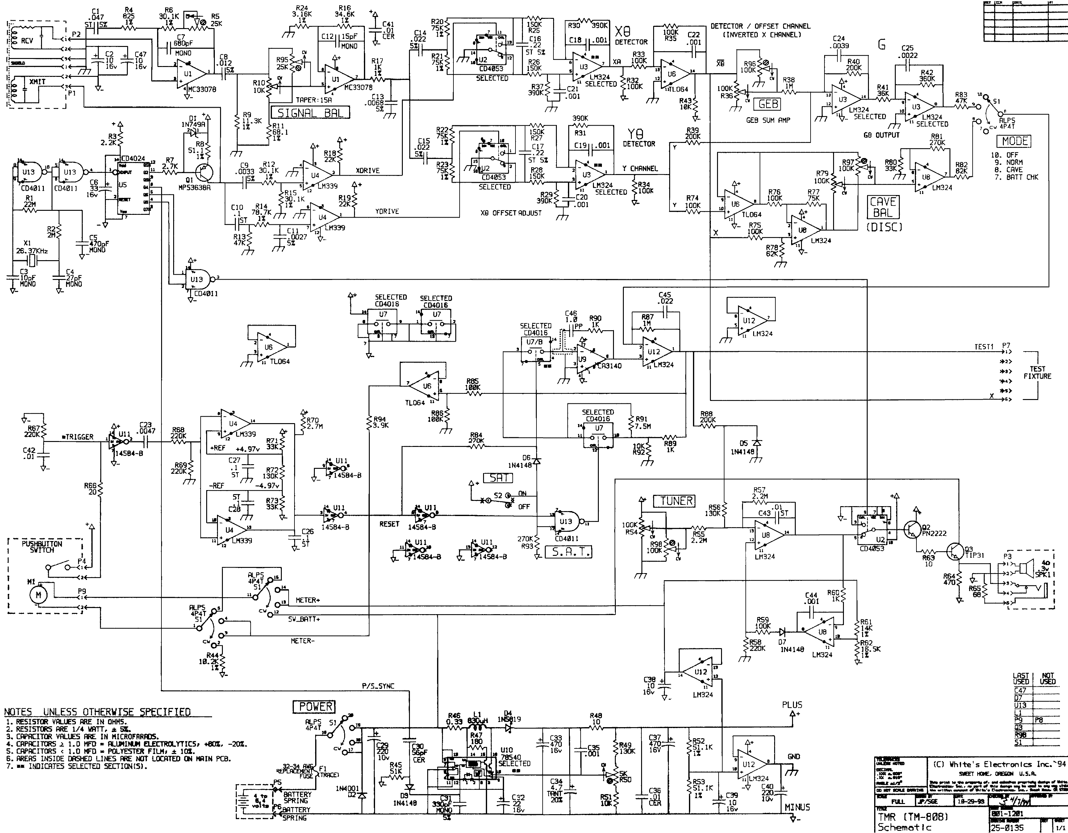
          • #6
            Here schematic found on forum
            Attached Files

            Comment


            • #7
              Esteban. I check Erolunall photos and i think one: its not the same detectors!

              TM 808 have 13? IC's - on Erolunall PCB i found only six! TM 800 is totaly different

              Erolunall better tell us what is wrong?

              Comment


              • #8
                Please help need schematics for White's TM800

                Here is my contribution , Eugene
                Attached Files

                Comment


                • #9
                  Im sure so TM 800 it is not a the same detector like TM808. Check Picture048.zip.



                  Where is XTAL there used in TM808? ICs lost in action?

                  Maybe its a RC bridge like this?



                  Looks smiliar but its not the same md - but TM808 circuit can be useful here. Youre right...

                  About ICs in this TM800 - how all cost? Maybe 5-25 dollars with all transistors

                  Comment


                  • #10
                    Please help need schematic for white's TM800

                    Yes There is TM800, TM808 and TM900 . I posted TM808. We still need TM800!!!!!!!!!!!!!
                    Attached Files

                    Comment


                    • #11
                      as TM-808 is the absoliutely due copy of 5900 and 6000 Di Pro (one mode from all), so TM-800 is also a copy of 4900 or 5000 D. I hope. take a course in Search engine, all these schematics has been chewed many times here.
                      try to turn on your imagination.

                      Comment


                      • #12
                        It'is true for say amtech2005 and sonar,TM808 is a diferent detectors.Bat 5900 and 6000 maybe a copy?I'am not professional for that,for this reason i'am ask help.

                        Comment


                        • #13
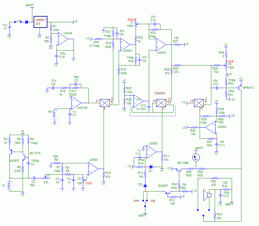
                          I see a similarity on 3900 d pro, but TM-800 has still 4069 (I think it used for GEB change-over). pronouncedly you hold '4900 d pro'.
                          Attached Files

                          Comment


                          • #14
                            what we see on pcb...

                            8 transistors (maybe any 78** or 79** there?)

                            U1 CD4069
                            U2 CD4016
                            U3 LM393
                            U4 ?
                            U5 CA3140
                            U6 ?
                            U7 LM353? or LM393?

                            5 potentiometers (2 trimpots)

                            LM324 have a 14 pins...

                            hmmm....

                            Comment


                            • #15
                              ic.TM800 WHITES

                              u1=CD4069 U2=CD4016 U3=LM393 U4.U6.U7=LM358 U5=CA3140E TRANSISTOR=Q1.Q2.Q3.Q5=MPS6520 Q4.Q6=MPS6522 Q7=MPS3638 Q8=MPS A13.

                              Comment

                              Working...
                              X