Announcement

Collapse
No announcement yet.

Announcement

Collapse
No announcement yet.

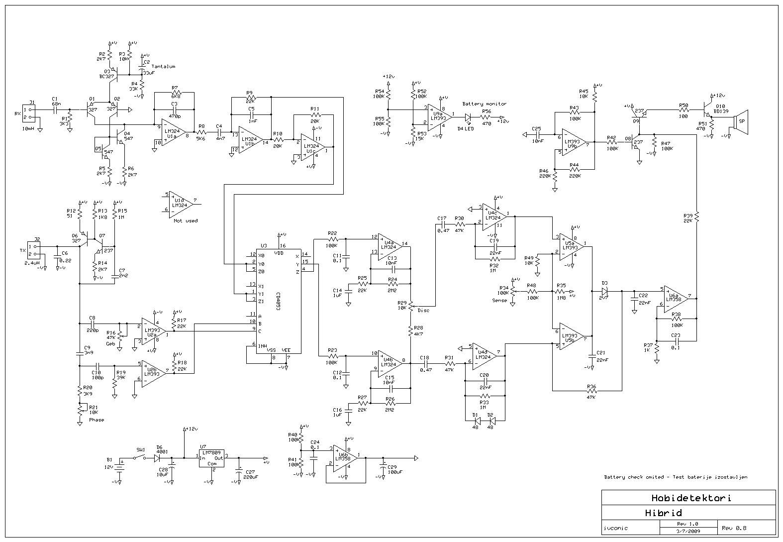
Hobidetektori Hibrid

Collapse
X
 
  • Filter
  • Time
  • Show
Clear All
new posts
Working...
X