Found this on the web

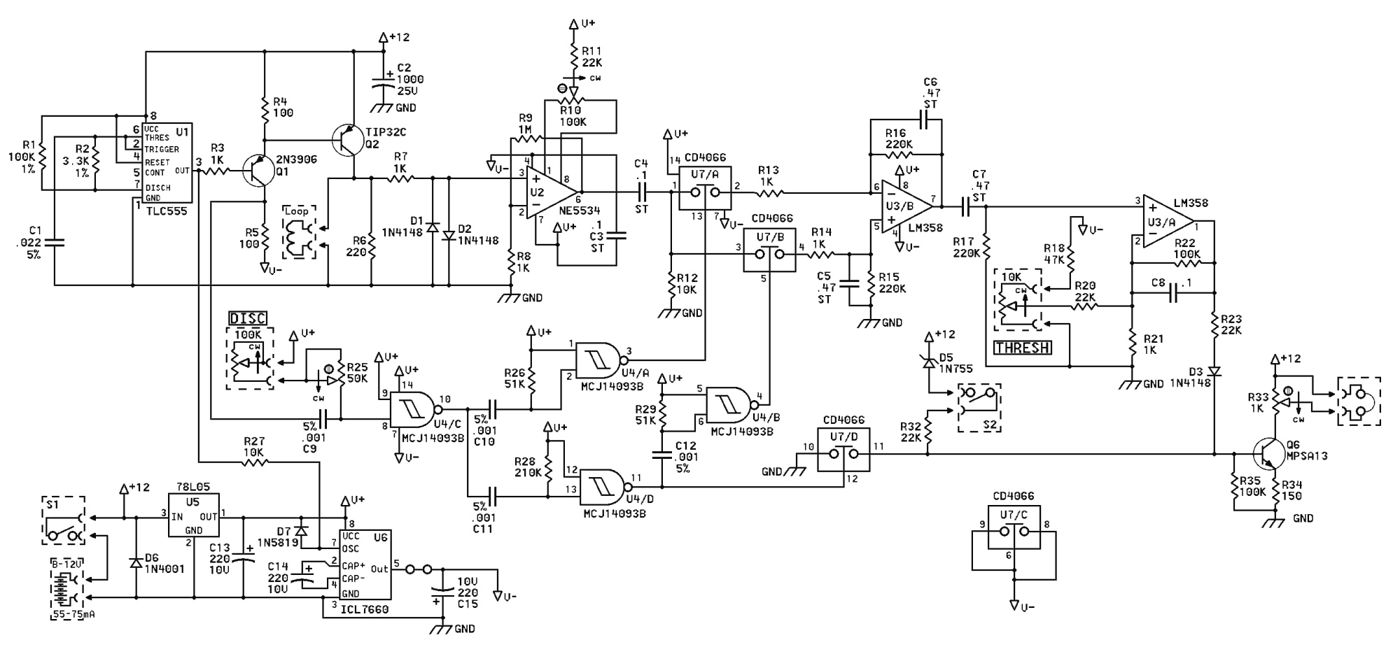
White's Surfmaster PI schematic diagram
White's Surfmaster PI is a good quality, fully waterproof, lightweight metal detector with an exceptional depth in saltwater or mineralized ground. It's ideal for those wishing to search beaches, in the surf or shallow diving. It works inland too, but such use is not advised as -- like all PI (Pulse Induction) designs -- there is no effective discrimination of ferrous objects. Runs on eight AA size batteries.
Notes
Parts list:
Resistors:
Coil:
Note: It's best to use the original Surfmaster coil for optimal performance, but you can experiment with different turns, wire gauge and coil diameters, shielding...
A reasonable depth and sensitivity can be obtained with a 23cm diameter coil, 20 turns made with 0.5mm (24 gauge) standard copper enamel coated wire.
Capacitors:
Transistors:
Diodes:
Integrated circuits:

White's Surfmaster PI schematic diagram
White's Surfmaster PI is a good quality, fully waterproof, lightweight metal detector with an exceptional depth in saltwater or mineralized ground. It's ideal for those wishing to search beaches, in the surf or shallow diving. It works inland too, but such use is not advised as -- like all PI (Pulse Induction) designs -- there is no effective discrimination of ferrous objects. Runs on eight AA size batteries.
Notes
- All resistors 1/4 watt +/-5% unless noted otherwise
- Capacitors with values greater than 1uF are aluminium electrolytics (+80%, -20%)
- Capacitors with values less than 1uF are polyester film type (+/-10%)
- Nominal capacitor range of 0.001-0.39uF = polyester film.
- Nominal capacitor range of 0.047-1uF = stacked polyester film.
- ST = Stacked polyester (Panasonic "V" series) +/-5%.
- Simple mod: If TIP32C (Q2) gets excessively hot, use an IRF9640 MOSFET instead. Experiment with different values for R6 to find the optimal value (I use a 390 ohm resistor). Temporarily substitute R6 for a trim potentiometer (470Ω or 1kΩ) to find the optimal dumping resistor for your coil.
Parts list:
Resistors:
- R1, R10, R22, R35: 100kΩ
- R2: 3.3kΩ
- R3, R7, R8, R13, R14, R21, R33: 1kΩ
- R4, R5: 100Ω
- R6: 220Ω 1/2 W
- R9: 1MΩ
- R11, R20, R23, R32: 22kΩ
- R12, R27: 10kΩ
- R15, R16, R17: 220kΩ
- R18: 47kΩ
- R26, R29: 51kΩ
- R28: 210kΩ
- R34: 150Ω
- R25: 50kΩ trim potentiometer
- R10: 100kΩ trim potentiometer
- R33: 1kΩ trim pot. (volume control)
- P1: 10kΩ potentiometer (THRESH)
- P2: 100kΩ potentiometer (DISC)
Coil:
Note: It's best to use the original Surfmaster coil for optimal performance, but you can experiment with different turns, wire gauge and coil diameters, shielding...
A reasonable depth and sensitivity can be obtained with a 23cm diameter coil, 20 turns made with 0.5mm (24 gauge) standard copper enamel coated wire.
Capacitors:
- C1: 22nF
- C2: 1000uF/25V electrolytic
- C3, C4, C8, C16: 100nF
- C5, C6, C7: 470nF
- C9, C10, C11, C12: 1nF
- C13, C14, C15: 220uF/10V electrolytic
Transistors:
- Q1: 2N3906 (PNP silicon transistor)
- Q2: TIP32C (PNP silicon power transistor)
- Q6: MPSA13 (NPN Darlington transistor)
Diodes:
- D1, D2, D3: 1N4148 (Switching diodes)
- D6: 1N4001 (Rectifier diode)
- D7: 1N5819 (Schottky Barrier Rectifier)
- D5: 1N755 (7.5V Zener diode)
Integrated circuits:
- U1: TLC555 (LinCMOS timer IC)
- U2: NE5534 (Single Low Noise Op Amp)
- U3: LM358 (Low Power Dual Op Amp)
- U4: MC14093B (Quad Schmitt trigger)
- U5: 78L05 (5V Positive Voltage Regulator)
- U6: ICL7660 (CMOS switched-capacitor voltage converter)
- U7: CD4066 (Quad Bilateral Switch)



...
Comment