Announcement

Collapse
No announcement yet.

Announcement

Collapse
No announcement yet.

Heathkit Cointrack GD-1190 Schematic

Collapse
X
 
  • Filter
  • Time
  • Show
Clear All
new posts

  • Heathkit Cointrack GD-1190 Schematic

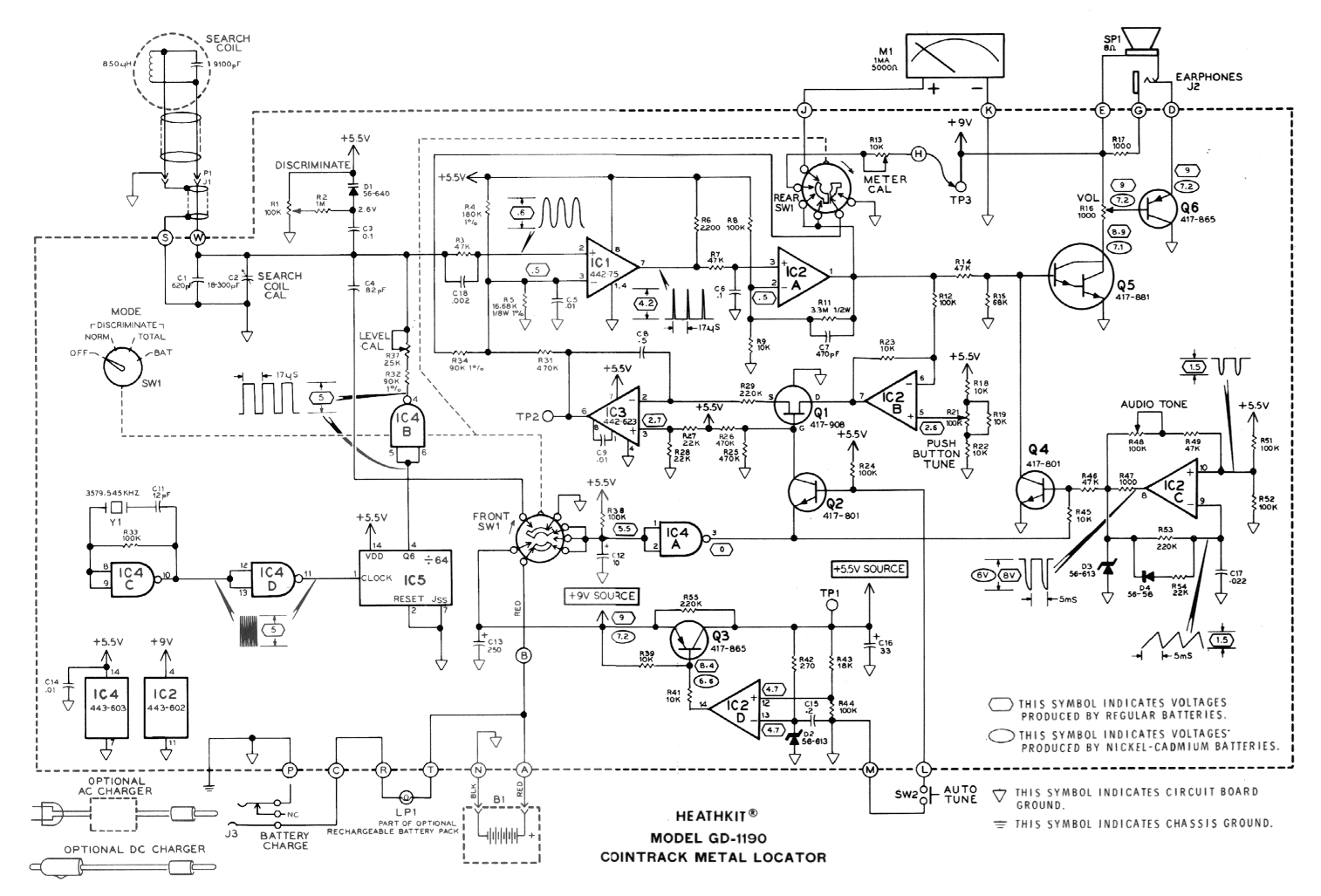
    Heathkit Cointrack GD-1190


    Notes

    All resistors are 1/4 watt, 5% tolerance and all capacitors are in microfarads (uF) unless marked otherwise.
    Voltages were taken with a 9 Volt supply and a setting with no sound coming from the speaker. The controls were set as follows:
    • Volume -- fully counterclockwise
    • Pushbutton tune -- center of rotation
    • Discriminate -- center of rotation
    • Audio Tune -- center of rotation


    Parts list

    ICs:

    • IC1: LF211 (FET input voltage comparator IC)
    • IC2: LM2902 (Quad Operational Amplifier)
    • IC3: CA3130 (BiMOS Operational Amplifier)
    • IC4: CD4011 (Quad 2-Input NAND)
    • IC5: CD4024 (7-Stage Ripple Carry Binary Counter)

    Transistors:

    • Q1: 2N4117 (N-channel JFET transistor)
    • Q2, Q4: MPSA20 (NPN 40V 100mA TO-92)
    • Q3, Q6: MPSA55 (PNP 60V 500mA TO-92)
    • Q5: MPSA13 (NPN Darlington Transistor)

    Diodes:

    • D1: MV2110 (30V Vrrm, 39pf Varactor Diode)
    • D2, D3: 1N5230B (4.7V, 0.5W Zener Diode)
    • D4: 1N4149 or 1N4148 (switching diode)
    Attached Files
Working...
X