Announcement

Collapse
No announcement yet.

Announcement

Collapse
No announcement yet.

Minidec schematic

Collapse
X
 
  • Filter
  • Time
  • Show
Clear All
new posts

  • Minidec schematic

    I have Minidec's main board schematic, but no the data coils (T-R) and transmiter stage.

    Please, help me.

    Esteban

  • #2
    can you post me mididec shematics

    can you send me minidec shematics.
    I m looking minidec coils

    thanks

    Comment


    • #3
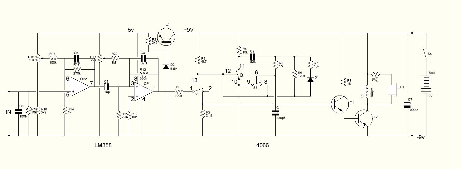
      I drawn many years ago. Evident, oscillator is in search coil, because this circuit just is in small box, but no the oscillator. I remember that this small coil MD was capable for to detect wire fraction of resistor and small iron in rock and all the metals, but isn't discriminative but very sensitive.

      Regards

      Esteban
      Attached Files

      Comment


      • #4
        I have redrawn the schematic for you tested the 4066 section works fine might use it as the bases for a pinpointer circuit small error noticed 2k2 from regulator should go to 9v side

        Click image for larger version

Name:	4066.jpg
Views:	1
Size:	76.5 KB
ID:	349341

        Comment

        Working...
        X