Who is the scheme to the PCB?
Announcement
Collapse
No announcement yet.
Announcement
Collapse
No announcement yet.
Searching scheme PI (non fe)
Collapse
X
-
http://www.geotech1.com/forums/showthread.php?t=14823
It is, I think, based on the schematic & pcb that is in post no 14. I see some "modern" components Ne4434/uA709 , IRF740 etc. and higher volt 18 / 12...
Do you have the sprint layout file from it ?
Regards.
Ap
in the past I made a working board from the pcb that is in post 14, it is working good ! no disc ! only all metal as most PI detectors !
Comment
-
For ApBerg
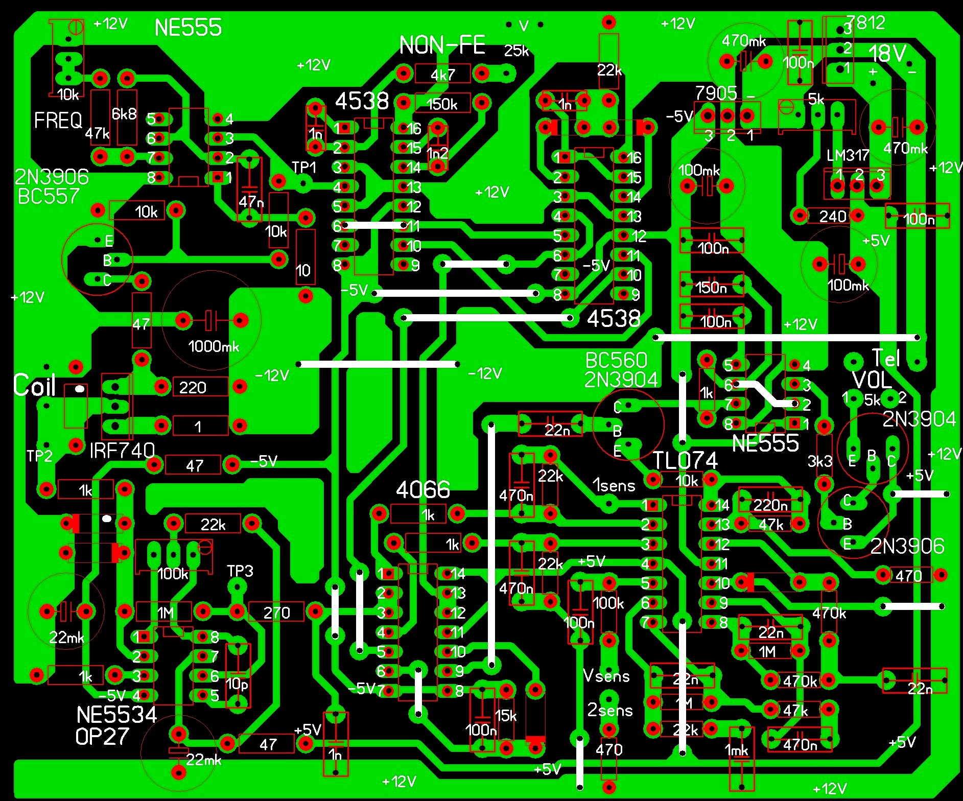
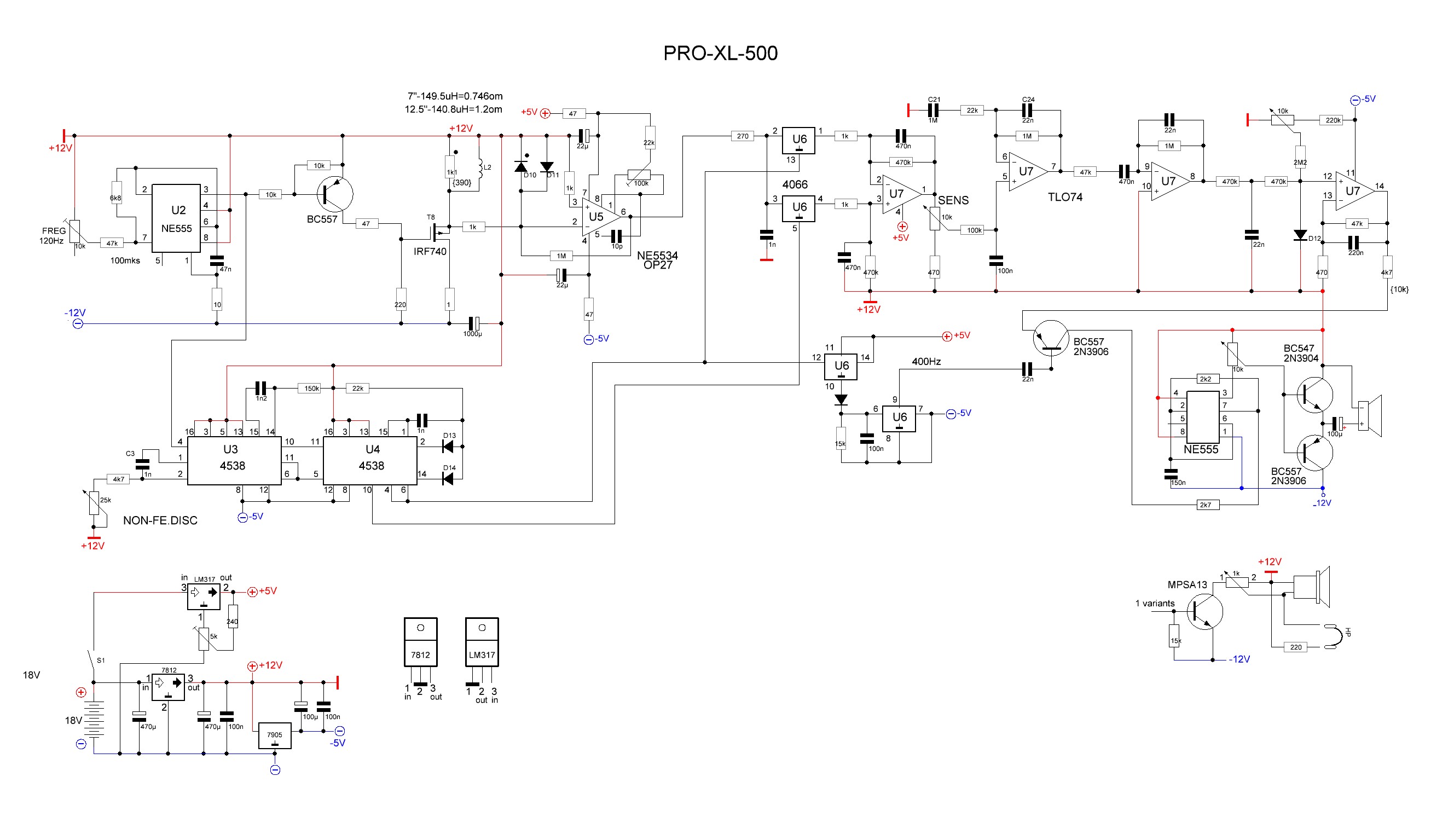
Hello ApBerg!!! I found the scheme to the detector. This modification xl 500. Scheme to check. If you awake to the PCB, do please long. It is they you have a good turn out. Yours!
Attached Files
Comment
-
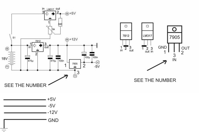
Good observation! That power supply is in trouble.Originally posted by georgi.g.zhelev View PostHello, everyone! This scheme is "HL500 mod". The power unit is 100% incorrect! LM317 (+5 v) will not work! 7905 (-5v) is not correct! 7812 (-12v) incorekt,to be replaced in 7912 and to include correct !
sorry for bad English G.L.
Comment
-
Hello furum,
I have tested POWER SUPPLY OF THE XL500
It is OK 100%, please take your protoboard and test in 10 minutes...i have


and i thing all the schematic is good!!!!
Have nice day
AlexisAttached Files
Comment
-
XL500 PS
Hi, Aleximes! I think you're wrong! Look again shematic PS XL 5OO. OK?Originally posted by Alexismex View PostHello furum,
I have tested POWER SUPPLY OF THE XL500
It is OK 100%, please take your protoboard and test in 10 minutes...i have


and i thing all the schematic is good!!!!
Have nice day
AlexisAttached Files
Comment
-
Hello Georgi
I have post in another thread power
See i have explain this time with colors
if you make this powersupply and measure voltage between green line (GND) and the others you have +5V, -5V, -12V
just what you need !!!for the Xl500 PI
The only inconvenience is if you use 3 Gel Cel batteries of 6V to sum 18V
very heavy
Comment
-
certainly you are wonderkind and garett's engineers are idiots vs you. why you did throw THE CONVERTER +5V from XL-500 on the scrap-heap?Originally posted by Alexismex View PostHello Georgi
I have post in another thread power
See i have explain this time with colors
if you make this powersupply and measure voltage between green line (GND) and the others you have +5V, -5V, -12V
just what you need !!!for the Xl500 PI
The only inconvenience is if you use 3 Gel Cel batteries of 6V to sum 18V
very heavy


Attached Files
Comment
-
REAL Garrett XL-500 schematic here.
Comment

Comment