Announcement

Collapse
No announcement yet.

Announcement

Collapse
No announcement yet.

Give me a single panel Surfmaster PI (White's) / PCB

Collapse
X
 
  • Filter
  • Time
  • Show
Clear All
new posts

  • #31
    Hi bklein and cristi71
    i remove the 7805 and verify it, it is broken, and may be my 7660 damaged too because in last test its pin 5 was +0.8v but i am not sure yet.
    i am using headphone and i am sure that the two transistors in the correct locations. i will buy 7805 tomorrow and i will do what you say dear bklein.
    many thanks for your helps
    silver

    Comment


    • #32
      Ok, yes if the 7660 is getting 9V in and you see ~-9V out it is working.
      Take the 78L05 out and verify it by itself that it does or doesn't output 5V.
      Headphones need to be high impedance like iPod earbuds not oldschool low impedance
      phones. Otherwise the transistor will heat up and your battery duration will suck.

      Comment


      • #33
        Hi to all
        i chenged the 78L05 and pin 8 of 7660 is +5.13v and pin 5 of 7660 is +0.7v so may be it is damaged, true?
        the current consumption is about 200mA yet. i do this test with removed coil and 390 ohm resistor and all ics except 7660.
        thanks to your help
        silver

        Comment


        • #34
          Sounds like you may have a solder short. Something is loading the -5V down (up?).
          It can only provide about 10mA. Can you lift pin 5 and tie just the electrolytic cap to it and see if you get -5V? Take the headphones out for now too. Check soldering pictures from other builders to see if there is a solder short or just post several shots of yours.

          Comment


          • #35
            Originally posted by bklein View Post
            Sounds like you may have a solder short. Something is loading the -5V down (up?).
            It can only provide about 10mA. Can you lift pin 5 and tie just the electrolytic cap to it and see if you get -5V? Take the headphones out for now too. Check soldering pictures from other builders to see if there is a solder short or just post several shots of yours.
            Hi bklein
            can you please more explain this '''Can you lift pin 5 and tie just the electrolytic cap to it and see if you get -5V?'''
            Attached Files

            Comment


            • #36
              hello, isolate pin 5 (in air) and measuring voltage. must -5v.if not -5v icl7660 its broken.regards.

              Comment


              • #37
                icl7660 is inverter input +5v(pin8 ,output -5v(pin5)

                Comment


                • #38
                  Hi
                  seem to be good MD.

                  Comment


                  • #39
                    Hi cristi71
                    i did that, pin8: 5.15v and pin 5: 0.00v so it is broken,yes?
                    it also is very uncommon ic here... .can i use any other ic instead it?
                    silver

                    Comment


                    • #40
                      pin 5 is in air? if it 0v if with pin 5 isolated, yes ,is broken.

                      Comment


                      • #41
                        I do not find an equivalent that is equivalent to max1044 .. but that's harder to find ..

                        Comment


                        • #42
                          decouples the thread that photo. if there is-5V to pin5 is a short somewhere.
                          Attached Files

                          Comment


                          • #43
                            Hi cristi71
                            i separated the thread that you show on your photo and with removed coil, 390ohm and hedphone and all ics except 7660 and test again the pin 5 it was +0.9v.
                            waster of current is 19mA now.
                            i ordered a new 7660 but it dont arrived to me yet.
                            again thanks for your helps
                            silver

                            Comment


                            • #44
                              Hi to all friends
                              one question:
                              what is the correct shematic that i must follow it to solve my problem? please if any one heve it, upload here.
                              with many thanks
                              silver

                              Comment


                              • #45
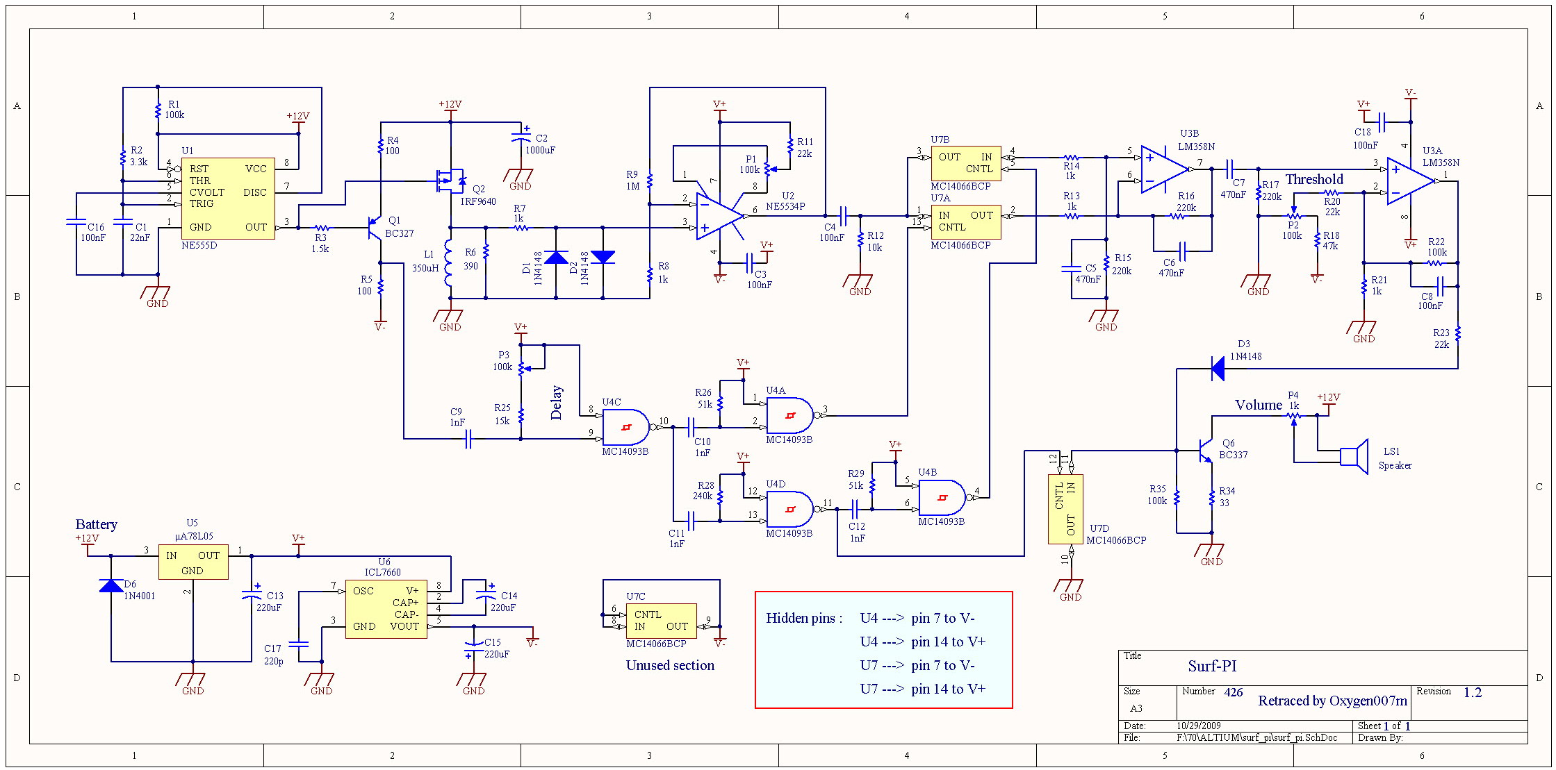
                                surf pi

                                probably this schematic

                                can you post picture of board around 78l05, and picture of bottom of board ?
                                Attached Files

                                Comment

                                Working...
                                X