Announcement

Collapse
No announcement yet.

Announcement

Collapse
No announcement yet.

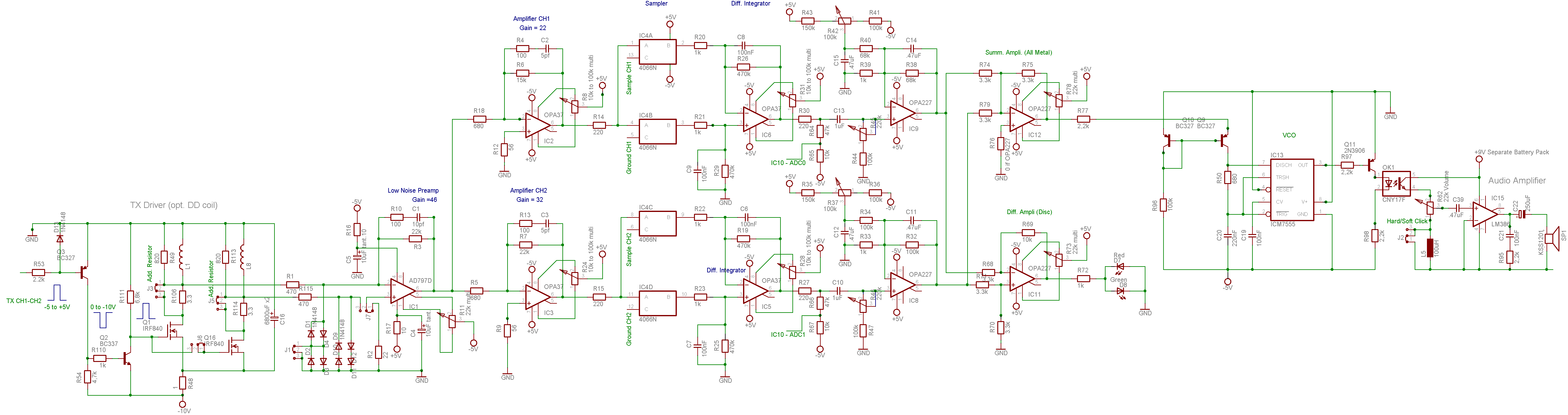
METAL DETECTOR SCHEMATIC

Collapse
X
 
  • Filter
  • Time
  • Show
Clear All
new posts

  • METAL DETECTOR SCHEMATIC

    Hi! All.

    Does anyone know anything about this detector?
    Attached Files

  • #2
    Hi DIRCEU
    This is part of digital PI circuit , timing was with PIC microcontroller .
    It was without software ( code), if I remember correct maybe by sean….

    Comment

    Working...
    X