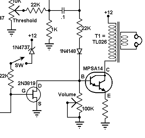
I have successfully modified.I added a PNP transistor
Announcement
Collapse
No announcement yet.
Announcement
Collapse
No announcement yet.
SURF PI can increase the speaker
Collapse
X
-
Yhl, if you use 8 ohm speaker and the same battery, your modification is not successfull because the additional circuit increases battery drain and creates interference by supply rails. To avoid interference, you should use separate battery. The resistance of speaker should be more than 8 ohm.Originally posted by yhl View PostI have successfully modified.I added a PNP transistor
Comment
-
This Modification gives Very Good Results.
The Transformer is Very Small, only about 0.5 inch square.Attached Files
Comment
-
This Depend on which Main pcb you all ready have?Originally posted by bernte_one View Posthello chemelec
is it possible to add a picture of that mod or a little black white image for a add on pcb which everybody can connect to existing main pcb
regards bernd
It seems there are many variations out there.
But it could be easily added onto a small perf board.
Comment
-
A Ferrite Core Transformer is better for HIGHER Frequencies, Not usually good for Audio.Originally posted by Davor View PostI was considering calculating a ferrite core transformer for this purpose, but I'm afraid it will be a nasty one. Quite difficult reaching a non-saturation range for the primary.
Although you could do one on a Small POT CORE.
The TL026 Transformer I Specified is small and quite easily obtained.
However a TL001, TL003, TL008 or a TL013 should also work quite good.
Comment
-
I could Mail you a New one, but the postage is more than the transformer.Originally posted by Davor View PostYes, I have a small bag full of ferrite pot cores, but as you say, not optimal for audio. They can be ruined if allowed to saturate, and that's bad.
If I only knew to keep all those speaker transformers from the junk AM radios...
However if you really want one, I will send it to you at NO CHARGE.
Just Email me with your mailing info.
Comment
-
Ah, don't worry about me. I started electronics in times when we were drooling on some garden variety parts just because there was no store you could buy them. Hence, we all have some untidy storage of scrap parts popularly called "furda" in these parts. I must have some, somewhere, but point is I never regarded them with any level of veneration, and most of them found their way into a trash bin
Next week I'll return to my beloved furda and I'll take a peek. Most probably there is at least one of these babies laying there.
Comment

Comment