Announcement

Collapse
No announcement yet.

Announcement

Collapse
No announcement yet.

Anyone have Surf PI Pro Schematic?

Collapse
X
 
  • Filter
  • Time
  • Show
Clear All
new posts

  • #16
    This?
    Attached Files

    Comment


    • #17
      comments on picture

      that 330 ohm is going to cook
      poss replace with a higher wattage one.

      only a thought ,

      Comment


      • #18
        hello homefire
        nice photo

        can you write the name to the parts that would be perfect (or clear shematic?)

        a little transformer before audio? thats new

        regards

        Comment


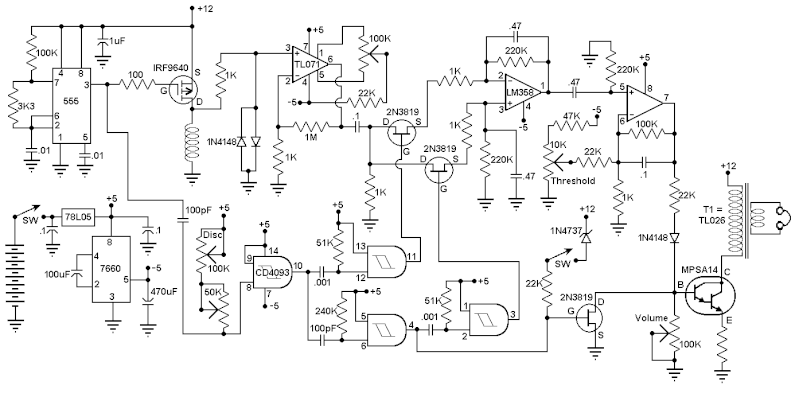
        • #19
          This is a scheme for PCBs in the picture
          Attached Files

          Comment


          • #20
            That's all I have on this version.

            The original circuit board I have does not have the transformer.

            I assume it's just a Audio Z matching Transformer ? Marked TL026

            I pulled all this of of this site some place.

            Comment


            • #21
              Small audio transformer can be found in radio receivers. Follow the wires from the speakers and the ...

              Comment


              • #22
                Originally posted by maikl View Post
                This is a scheme for PCBs in the picture
                This is the Re-Design I did, and the PCB shown is also mine.
                I used the 2N3819's in place of the 4066.

                The TL026 is a 500 to 16 Ohm Minature audio Transformer, Made by Mouser.
                The Volume control is in the Base Circuit and give Much better Control than those ones used in the Collector.

                And the 330 Ohm , 1/4 watt resistor seemed to do OK.
                No sign of failure after many hours of operation.

                Comment


                • #23
                  Hiya, Homefire, thanks for posting that info!!!! I'm just starting to get interested in MD, and that looks a super first project!! I assume a standard 'Surf' type mono coil would be ok for this, I think I will give that a go,....

                  Thanks again, for the info, & if there is any more info we need for it, please post up!!!

                  Cheers, Fred

                  Comment


                  • #24
                    Why don't you just get the Silverdog kit? Cheap and all parts, PCB. Just twist up a mono coil and go.

                    Comment


                    • #25
                      Sounds like a plan,... I just like making thing difficult for myself!!!! Ok ordered the Surf kit from Silverdog, so will go research some coil info, & see how much fun I can have!!!

                      Cheers, Fred

                      Comment


                      • #26
                        Your Basic, Basic coil! LOL


                        A reasonable depth and sensitivity can be obtained with a 23cm diameter coil, 20 turns made with 0.5mm (24 gauge) standard copper enamel coated wire.

                        Comment


                        • #27
                          Ok, once again, thanks,...the kit has arrived,... I populated it with all the parts that came!! (Search FET missing, only one I have is IRF730, wrong polarity, ) So, move on, till FET arrives,... I wound a coil with the wire I had, it is a tad thinner than you suggest, but it will be a test search coil, just to get me up and running,...21 turns at 20cm comes out at 2.1 ohm, and 322 Micro Henry, so, hopefully, will give me something to work with.......

                          I wrapped the search coil around a 'ring of nails', then overwrapped with PTFE plumbers sealing tape to hold shape,... then wrapped with 20mm black electricians insulation tape,... it now seems fairly rigid,.. I am looking to 'tack' it down onto some ply or perspex,... then, when the system is working, make a 'proper' search coil......

                          So, suggestions/help guys???
                          I'm sure the coil wire is too thin, but should give me a starting point,... and woe betide me when I come to trying to adjust/set up the pots,... cos, much as I read online,.. I'm still not too sure of the basic principle of the blessed thing, so dont know how to set it up!!! (But I will save that for another day!!! )

                          Cheers, Fred

                          Comment


                          • #28
                            Originally posted by Comp View Post
                            Ok, once again, thanks,...the kit has arrived,... I populated it with all the parts that came!! (Search FET missing, only one I have is IRF730, wrong polarity, ) So, move on, till FET arrives,... I wound a coil with the wire I had, it is a tad thinner than you suggest, but it will be a test search coil, just to get me up and running,...21 turns at 20cm comes out at 2.1 ohm, and 322 Micro Henry, so, hopefully, will give me something to work with.......

                            I wrapped the search coil around a 'ring of nails', then overwrapped with PTFE plumbers sealing tape to hold shape,... then wrapped with 20mm black electricians insulation tape,... it now seems fairly rigid,.. I am looking to 'tack' it down onto some ply or perspex,... then, when the system is working, make a 'proper' search coil......

                            So, suggestions/help guys???
                            I'm sure the coil wire is too thin, but should give me a starting point,... and woe betide me when I come to trying to adjust/set up the pots,... cos, much as I read online,.. I'm still not too sure of the basic principle of the blessed thing, so dont know how to set it up!!! (But I will save that for another day!!! )

                            Cheers, Fred
                            As projects go, this one is pretty easy. Coils are fairly forgiving. Just make sure it's shielded and the sheild gets connected to ground. The only adjustments you should need to make is to monitor Pin #6 on U2 and adjust offset to 0V (TP2 I believe). Delay adjustment can be trial and error. One end of the adjustment, aluminum foil (and possibly nickels) will be eliminated (long delay). Adjusting completely the other direction will prevent the Surf PI from operating as the delay will become too short. Where you use it will determine how short to set your delay. I usually use about 20us for the beach. Long enough to ignore salt water but short enough to still accept jewelry. Again, trial and error on the delay pot works fine. Good luck!

                            Comment


                            • #29
                              Ok, Guys, thanks for all input,... still waiting for the missing bits, but kept myself busy,.... populated the PCB, as I said,.. then wound a plain coil to your spec,.... then a basketweave one from the Rusky website,... they both came out at about 1 to 2 ohms, and the plain coil 320 MicroH, the basketweave 340 (ish)

                              Thanks for the setup info, think I can make sense of most of that,... got a 4 channel scope as well, so I guess, looking at other posts, I will get somewhere near, (if I dont let the magic smoke out of the chips on power up, of course!!!!)

                              Thanks for all the help, and here is W.I.P. {if this piccy links,.... )

                              Cheers, Fred
                              Attached Files

                              Comment


                              • #30
                                Cool Beans. I'll be watching.

                                Comment

                                Working...
                                X