The SURF PI can be discrimination?
Announcement
Collapse
No announcement yet.
Announcement
Collapse
No announcement yet.
The SURF PI can be discrimination?
Collapse
X
-
-
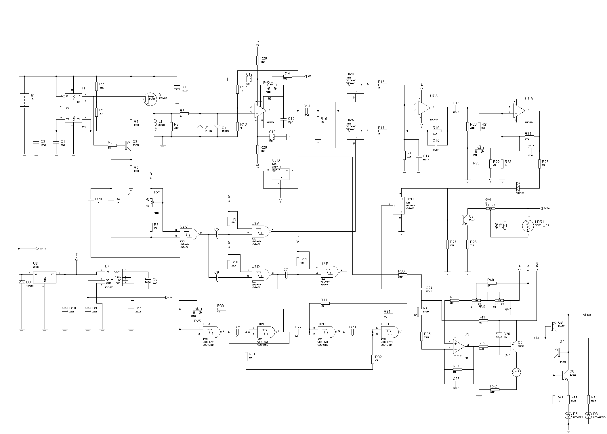
Originally posted by 6666 View PostGood question Homefire
Think the extra 'line' U8-Q4-U9 etc. is a extra 'window' that has a long delay in seeing at the detection signal, it only detects large 'late' metals.? so no gold anymore
But if so ..it can be useful .. if the extra channel detects .. you know you have large iron
Just a guess
Ap
Comment

Comment