Hi,
I've been thinkin of building my own metal detector for a little while now. After browsing through a whole bunch of different designs, I decided to start with Mark Stuart's PI detector.
http://www.geotech1.com/cgi-bin/pages/common/index.pl?page=metdet&file=/projects/stuart2/index.dat
However, I don't have tools to work with old PIC's, neither do I really care much about assembler programming
, so I decided to give a try and modify his circuit to better suit my needs, and while being there also try to improve it a bit.
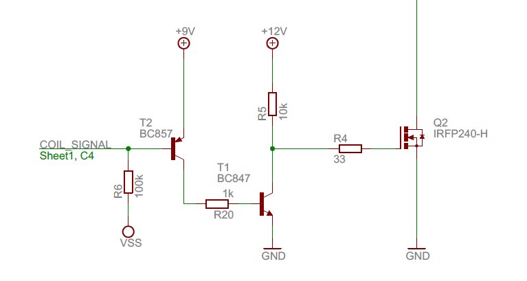
The basic principles of the circuit are still exactly the same. However, I've tried reducing the component count with some modifications;
-Instead of a charge pump IC, use PWMoutput of the micro to generate the +12V (from 9V input)
-Use ADC to sample the final output voltage, and use another PWM channel for creating the output to headphones.
-Mayby add buttons & potentiometers for fine adjusting the timings on the field, or setting zero points.
What do you think, would the circuit still perform equally with these modifications? Also, since analogue design isn't really my area of expertise, would there be better choises for the main amplifying opamp, than the LM318?
After finishing the schematic, I'll then design a proper SMT pcb, to be fit into as small space as possible.
I've been thinkin of building my own metal detector for a little while now. After browsing through a whole bunch of different designs, I decided to start with Mark Stuart's PI detector.
http://www.geotech1.com/cgi-bin/pages/common/index.pl?page=metdet&file=/projects/stuart2/index.dat
However, I don't have tools to work with old PIC's, neither do I really care much about assembler programming
, so I decided to give a try and modify his circuit to better suit my needs, and while being there also try to improve it a bit. The basic principles of the circuit are still exactly the same. However, I've tried reducing the component count with some modifications;
-Instead of a charge pump IC, use PWMoutput of the micro to generate the +12V (from 9V input)
-Use ADC to sample the final output voltage, and use another PWM channel for creating the output to headphones.
-Mayby add buttons & potentiometers for fine adjusting the timings on the field, or setting zero points.
What do you think, would the circuit still perform equally with these modifications? Also, since analogue design isn't really my area of expertise, would there be better choises for the main amplifying opamp, than the LM318?
After finishing the schematic, I'll then design a proper SMT pcb, to be fit into as small space as possible.

.
Comment