Announcement

Collapse
No announcement yet.

Announcement

Collapse
No announcement yet.

Simple Nand metal detector problems...

Collapse
X
 
  • Filter
  • Time
  • Show
Clear All
new posts

  • Simple Nand metal detector problems...

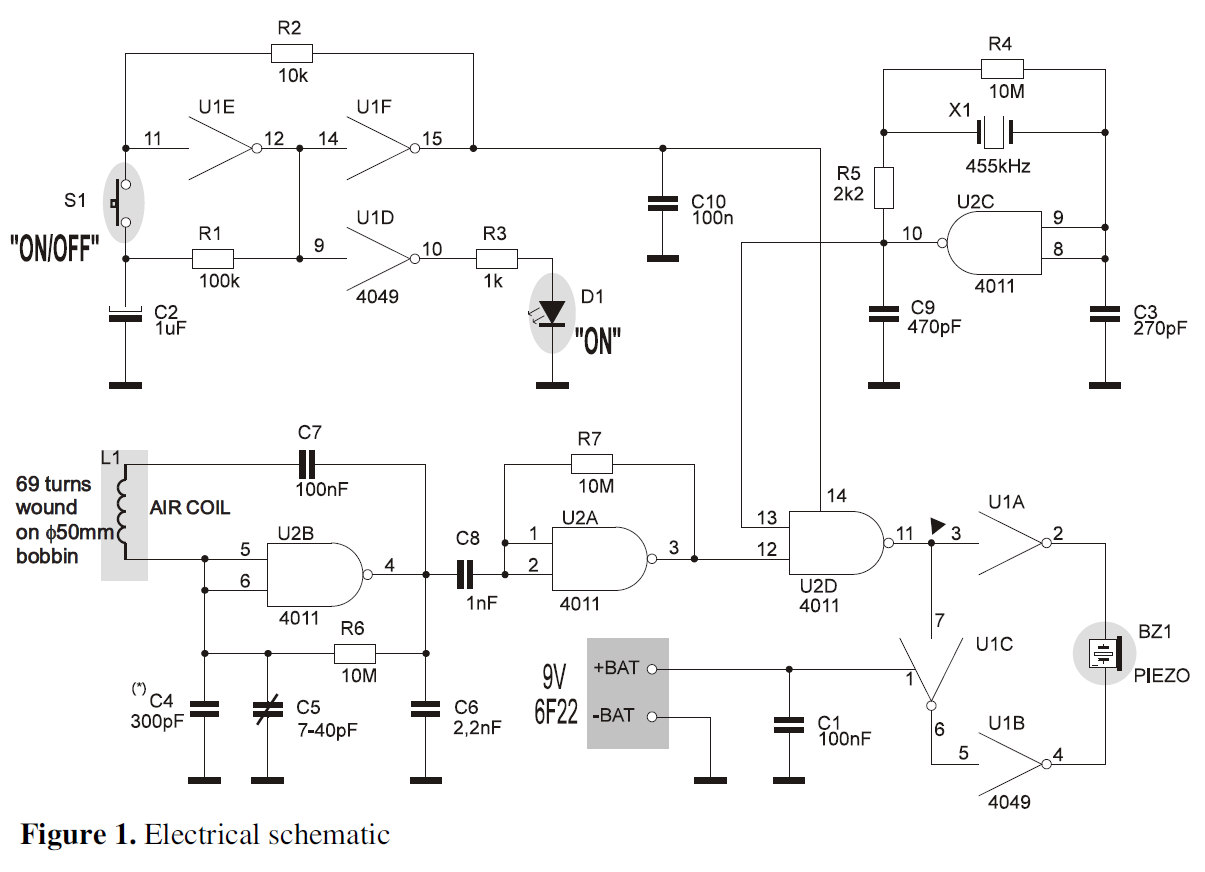
    Hello, we are trying to use this schematic shown in below in our first year engineering studies. I have couble questions for it:

    Instead of suggested coil that is about .6nF 1khz we have build a bigger search coil with inductance 1.11nF 1khz.

    1. The schematic clearly can find the change in freguency in oscilator scope but the change is starting about 10cm meaning 2,5" away from the coil. We would like to extend this by adding more magnetic flux to the coil. How to improve the circuit so that coil gets more bigger magnetic field?

    2. What should be done to circut for replacing 200ohm speaker with 8ohm speaker?

    3. What if the speaker would be headphones with potentiometer?


  • #2
    Originally posted by Jeroi View Post
    Hello, we are trying to use this schematic shown in below in our first year engineering studies. I have couble questions for it:

    Instead of suggested coil that is about .6nF 1khz we have build a bigger search coil with inductance 1.11nF 1khz.

    1. The schematic clearly can find the change in freguency in oscilator scope but the change is starting about 10cm meaning 2,5" away from the coil. We would like to extend this by adding more magnetic flux to the coil. How to improve the circuit so that coil gets more bigger magnetic field?

    2. What should be done to circut for replacing 200ohm speaker with 8ohm speaker?

    3. What if the speaker would be headphones with potentiometer?

    Firstly, coil inductance is measured in henries, so your statement of ".6nF 1khz" doesn't make any sense. The search coil probably has an inductance of about 40uH. This is a classic high-frequency (470kHz) BFO design, and you can only expect a detection distance of a few inches at best.

    By the way 10cm = 3.9", not 2.5".

    Comment


    • #3
      So there is now way of adding more current to the coil to get more magnetic flux and changeing crystal freguency at all? I have ran simulations on micro-cap to add linear current amp transistor but it's problem is that it runs so high freguency that it will break the crystal signal what so ever. have trying to put transitor in series with cap but there is no way of getting current to mA levels. I only get uA levels of current with this way.

      Comment


      • #4
        Getting 10cm distance is quite good for a 5cm diameter coil. To get more distance, I would try a larger search coil, for example 8 - 12cm. You must keep the inductance the same as the original, though.
        If you want to use an 8 ohm speaker, you will need to add a 180 ohm resistor in series with it, but it will be quiet. You can obtain 64 ohm speakers, these would be louder, and would need a 120 ohm resistor in series. If you use common walkman type earphones , they are often 16 - 32 ohms. If you connect these in series you have 30 - 60 ohms, typically. Add another 150 resistor, and you can use them on this circuit.
        That circuit looks like an Elektor magazine one - I wonder if the original article had any useful tips in the accompanying text?

        Comment


        • #5
          Originally posted by Skippy View Post
          Getting 10cm distance is quite good for a 5cm diameter coil. To get more distance, I would try a larger search coil, for example 8 - 12cm. You must keep the inductance the same as the original, though.
          If you want to use an 8 ohm speaker, you will need to add a 180 ohm resistor in series with it, but it will be quiet. You can obtain 64 ohm speakers, these would be louder, and would need a 120 ohm resistor in series. If you use common walkman type earphones , they are often 16 - 32 ohms. If you connect these in series you have 30 - 60 ohms, typically. Add another 150 resistor, and you can use them on this circuit.
          That circuit looks like an Elektor magazine one - I wonder if the original article had any useful tips in the accompanying text?
          Our bigger coil is 25cm radius with inner coil is 12,5cm radius. They have been wired with 22awg coil wire 25 loops outer and 55 loops inner.

          This coil produces at 1khz 1.111nH where orginal circuit coil is arround 0.4-0.7nH.

          Still the coil is getting signal variation just only 10cm where we woul like to get into more closely to 8" meaning about 15-20cm distance.

          Any good way to add more current flow to the coil and have more magentic flux?

          Changing the condensator values to 100pF helped this bigger coil to get signal wave be on same time than orginal signal. Als you could then see the change of signal when adding metal to bigger coil. How ever the distance is weak still for let say beach finding. We would nee a way to add more voltage and this way more current to the coil to get more eltcromagnetic flux.

          Comment


          • #6
            You don't need 'more flux' or flux-capacitors either. You need to make major changes to the oscillator and mixer circuit, to increase the sensitivity. I don't recommend trying it without researching the process first. On this website are many projects from magazines, I think the ETI561 project has a multiplying mixer: http://www.geotech1.com/cgi-bin/page...e=projects.dat

            Comment


            • #7
              You'll have to adapt the resonance of a coil with capacitor so that the difference between frequencies produced by a coil and a crystal fall into the audible range. It will be best to keep the values as suggested and once your device works try something else. You may try a transformer in place of a high ohm speaker. I had a speaker from a very old tube TV set that was 800 ohm, and it was great for projects of this kind.

              Comment


              • #8
                Originally posted by Davor View Post
                You'll have to adapt the resonance of a coil with capacitor so that the difference between frequencies produced by a coil and a crystal fall into the audible range. It will be best to keep the values as suggested and once your device works try something else. You may try a transformer in place of a high ohm speaker. I had a speaker from a very old tube TV set that was 800 ohm, and it was great for projects of this kind.
                Yes we can make the changes in the circuit to get it more sensitive, what do you suggest that we do? drop the freguency to lower herz signal, changing some resitors size down like the 10M ones's?

                Comment


                • #9
                  Here are the 4011 ratings. It can operate at +-10mA so we could raise the current drinking a lot with this circuit.
                  Attached Files

                  Comment


                  • #10
                    Jeroi. I think you do not understand the way in which this circuit operates. The target (coin, ring etc) changes the inductance of the search-coil. This changes the frequency of the search-coils oscillator. The circuit makes this change in frequency audible. Finished. IT DOES NOT MATTER how powerful the oscillator is. The frequency changes the same amount, the audio changes the same amount.

                    Comment


                    • #11
                      Yes I understant that. But the problem is that the coil has only 1nV affected. So it dosent induce powerfull magnet field. The magnet field is needed to change greater! I have not spoken about changing the signal. I have all the time told that we need more magnetic flux to have greater magnetic field to induct more distance on metal detecting and thus being sensitiver in greater distances.

                      Comment


                      • #12
                        You also fail to realise that this a SIMPLE detector - a bit of fun, just a few dollars worth of parts. It will NEVER go deep. Stop trying to improve it. Build the ETI 561 if you want to progress to a better BFO detector.

                        Comment


                        • #13
                          Originally posted by Skippy View Post
                          That circuit looks like an Elektor magazine one - I wonder if the original article had any useful tips in the accompanying text?
                          It comes from here ->
                          http://electroschematics.com/6046/ch...ector-circuit/

                          Comment


                          • #14
                            Jeroi, I don't understand your numbers, 1.11nH doesn't seem right at all. In any case, I doubt you will ever get this circuit to do what you want it to do. I don't recall any BFO detector from the 70's hitting coins at 8". You can take the inductance down to increase magnetic field but then the delta-L sensitivity decreases. The other option is to crank up the supply voltage, but you will likely need 100V.

                            The speaker is simple, either use an audio transformer (e.g. 1k-->8ohm) or convert the emitter-follower to common-emitter (add a base R) and drive the 8-ohm speaker directly.

                            - Carl

                            Comment


                            • #15
                              Last year I started experimenting with a simple design quite like yours:


                              It is almost the same, and I agree with the people advicing you strongly to try something a little bit more advanced. This is a nice project for a rainy weekend, but you won't find much of interest.

                              I tried the ETI561 too, and that is already a little bit more serious.

                              I just finished the Clarke, and that seems to be a completely different level of performance. With careful adjustment of the coils you will indeed get the results he lists.

                              http://www.geotech1.com/cgi-bin/page...arke/index.dat

                              It is simple and cheap. If you want, you can leave out IC1c+d, replace the LM324 with a LM358, and use a simple passive piezo buzzer. I also dropped the boost-convertor and use a 9V battery. Mine fits on a 5 x 5 cm PCB.
                              Attached Files

                              Comment

                              Working...
                              X