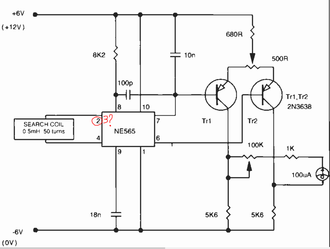
I constructed the pll metal detector by kamil kraus but it doesn't seem to work.My only modification is that i used bc 556 for tr1,2.I have reading in my multimeter as the plan says(100mA) but the reading doesn't change when something metalic reaches the search coil.Any suggestions please?
Announcement
Collapse
No announcement yet.
Announcement
Collapse
No announcement yet.
Pll metal detector by kamil kraus
Collapse
X
-
Re: Pll metal detector by kamil kraus
yes it is ne 565.The circuit is on the metal detector section of this page.please take a look.Thanx in advance.(And sorry it is microA,the problem is that i have reading but it doesn't change when a metal object reaches the coil.)
Comment
-
Re: Pll metal detector by kamil kraus
OK
Let me analyze in more detail the circuit. I have used the NE565 in a modem circuit, and it works very good.
By the moment I think there are something wrong in the phase detector inputs. If you are using +6 and -6 V power supply try to connect a 1,2 kOhm resistor from pin 3 to ground. You can use 2x 6 V batteries.
Try this and let me know if it works. To use a single power supply I need more time in circuit analysis, I'll say you more next week.
See also NE565 data sheets and try to understand the working of the circuit and you'll have ideas by yourshelf.
Sorry for my bad English
José
Comment
-
Re: Pll metal detector by kamil kraus
>By the moment I think there are something wrong in the phase detector inputs. If you are using +6 and -6 V power supply try to connect a 1,2 kOhm resistor from pin 3 to ground. You can use 2x 6 V batteries.
I've done it but nothing happened,exactly the same.Thanks Jose
Comment
-
Hi, I'm necroposting for a good reason, I think
maybe this is the error in the PLL detector here:
https://www.geotech1.com/cgi-bin/pag...raus/index.dat
Input on PIN 2, NC from datasheet of Ne565
Attached Files
Comment

Comment