Hello,
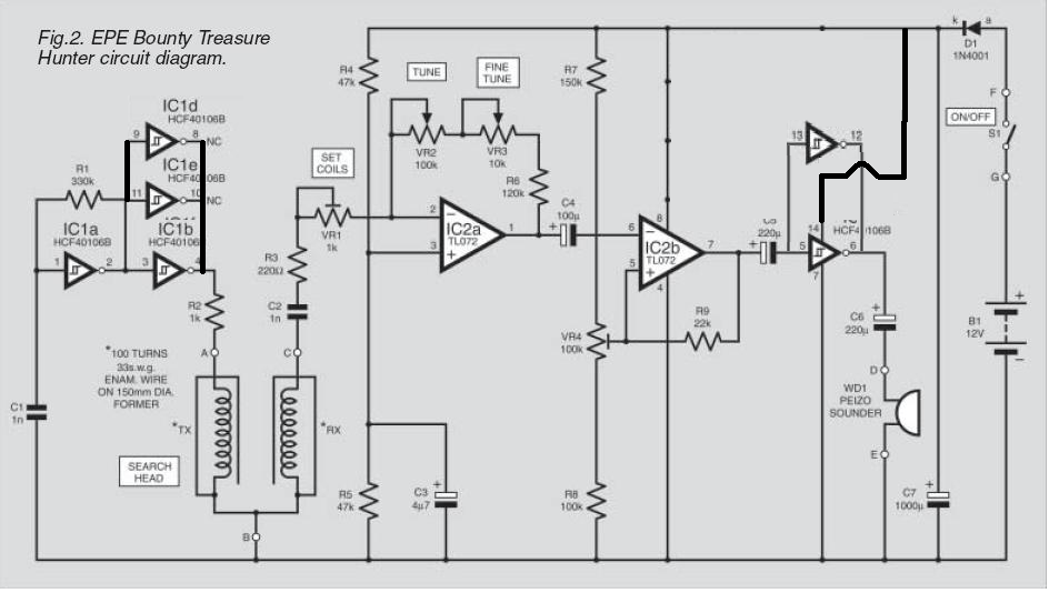
I built the Everyday-Practical-Electronic's IB detector featured in oct.2002. I built the PCB and the coils as described, 150mm diameter, 100 turns with 0.26mm enameled wire, each. the "nulling" worked well and a good crackle sound on the edge and the humming is all gone now. the problem is it's sensitivity! it detects (air test) a penny only at ~50mm, and it must face in parallel with the coils, with no detection and complete silence (even to the crackling) if the penny got close to the middle of the coils in a vertical approach, and every other object seems to act that way, it need to approach to the coil in parallel. And bigger objects doesn't exceed 150mm rang to cause any sound.
Another thing about the coils, there's a tiny deference between the coils's diameter, TX is exactly 150mm and RX is 146mm, could it be the cause of this huge drop in sensitivity?
The discrimination By the way is sooo sharp by a stunning way, any ferrous metal like iron is NOT detected at all!! well, it's not an issue(isn't it?), but i would like to control that if anyone knows how, as i will use it mainly on meteorite hunting.
I don't know why the depth is so shallow, knowing that it should detect a 1" coin at 9.5" or so, and bigger objects at half a meter or more!!!
the only components i replaced is the capacitor, the author used those little 1n yellow metallised polyester film, i used the same value but a normal "red" polyester that has a larger voltage limit, because i didn't find his recommendation any place around here.. and also i used the TL082 instead of the TL072, but i checked the datasheets and they looks very similar in everything even their inner schematics..
Please help me on this one, i already spent days looking for parts and building it from A to Z, is it a tuning issue? is it a bad component?!
Thanks'
Mike
I built the Everyday-Practical-Electronic's IB detector featured in oct.2002. I built the PCB and the coils as described, 150mm diameter, 100 turns with 0.26mm enameled wire, each. the "nulling" worked well and a good crackle sound on the edge and the humming is all gone now. the problem is it's sensitivity! it detects (air test) a penny only at ~50mm, and it must face in parallel with the coils, with no detection and complete silence (even to the crackling) if the penny got close to the middle of the coils in a vertical approach, and every other object seems to act that way, it need to approach to the coil in parallel. And bigger objects doesn't exceed 150mm rang to cause any sound.
Another thing about the coils, there's a tiny deference between the coils's diameter, TX is exactly 150mm and RX is 146mm, could it be the cause of this huge drop in sensitivity?
The discrimination By the way is sooo sharp by a stunning way, any ferrous metal like iron is NOT detected at all!! well, it's not an issue(isn't it?), but i would like to control that if anyone knows how, as i will use it mainly on meteorite hunting.
I don't know why the depth is so shallow, knowing that it should detect a 1" coin at 9.5" or so, and bigger objects at half a meter or more!!!
the only components i replaced is the capacitor, the author used those little 1n yellow metallised polyester film, i used the same value but a normal "red" polyester that has a larger voltage limit, because i didn't find his recommendation any place around here.. and also i used the TL082 instead of the TL072, but i checked the datasheets and they looks very similar in everything even their inner schematics..
Please help me on this one, i already spent days looking for parts and building it from A to Z, is it a tuning issue? is it a bad component?!
Thanks'
Mike

, and the pcb is also sensitive and a bit unstable, it took me like 10 minutes to fine tune!!
Comment