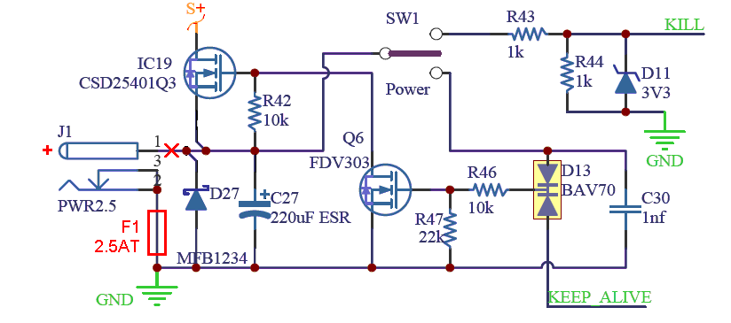
Hi Pete your schematic shows nothing but 6 red dots in the pink box.
Regards, Ian.
Regards, Ian.
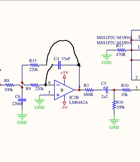
Corners create harmonics 


Pulling my beautiful schematic to pieces before my eyes! Boo hoo hoo...

OT : I suppose you know about Giotto the painter? The story goes, he was told to present an example of his work to the Pope, in order to be approved for a job in the Vatican. Instead of painting a picture, as you'd do, when the courier came to pick up his sample, he just picked up a brush, dipped it in paint, and in one sweep drew a perfect circle on the canvas. When the Pope saw how perfect the circle was, and how he'd painted it in one swipe, Giotto immediately got the job. There's even a saying, I understand... "As round as the circle of Giotto"...Sorry, where was I? 



Yeah I know, I'm anal!

Comment