hi all,
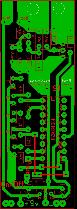
what do you think about this metal detector ?
perhaps for pin pointing, i ve done it but can t have any detection whit coil?
some one have an idea
http://www.madlab.org/schematics/index.html (select mine sweeper)
thanks
what do you think about this metal detector ?
perhaps for pin pointing, i ve done it but can t have any detection whit coil?
some one have an idea
http://www.madlab.org/schematics/index.html (select mine sweeper)
thanks

Comment