Hello
In relation to the topics:
(IDX-PRO+VDI) http://www.geotech1.com/forums/showt...51-IDX-PRO-VDI
(Arduino based VDI) http://www.geotech1.com/forums/showt...uino-based-VDI!
(Lugatek VDI) http://www.geotech1.com/forums/showt...GATEK+QUESTION
(Direct wave VDI) http://www.geotech1.com/forums/showt...&highlight=vdi
http://www.familie-spaans.nl/tgsl.php
I would like to start topic Discrimination and calculation of the potential target.
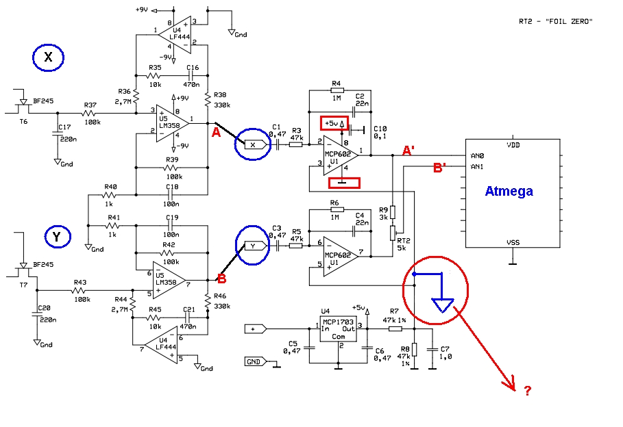
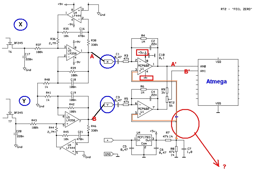
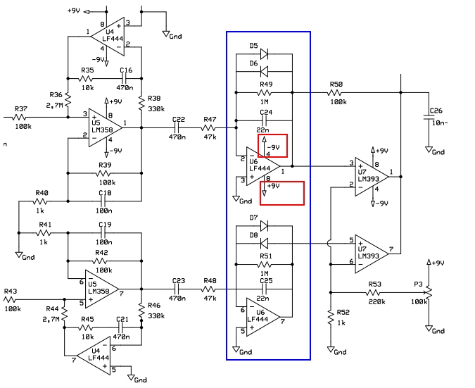
I will use the scheme Tesoro Eldorado
(part of the channel bandpass filters X, Y)

and scheme connection electronic module VDI.

The induced signal from the receiver coil (the findings) is separated into two components X=R, Y [magnetic, electric - conductive]
The amplitude of the signal (X and Y) indicates the distance from the object to the coil, or the size a finding (coin),
and phase of the material object (ferrus, non ferrus etc.).
After passing signal by demudaolator synchronous the sinusoidal signal is change to DC voltage.

The signal going into the first mode band filter (low-pass) 5-20Hz changes in short <-x [V] ... 0 ... x + [V]
by the way there is noise at mV level.
Going into the second block filtration (X ', Y') + gain (in module VDI) signal inverting amplifier configuration varies in the range < 0 .. X+ [V] >.
At the same time I saw two options for reversing input connections in the system MCP602
pin 3, 5 to gnd or pin 3, 5 to 2.5V stabilizer.
I would like to develop for educational purposes VDI module similar to those presented by colleagues from the forum.
I would ask the person familiar topic of precision engineering explain the rules operation and interpretation of thise DC signals to the value VDI diagrams.
From what I can see from the configuration shown in Figure A' B' signal can only be read on a scale 0 ... 90 ° C
(unless something else I do not understand).
The standard converted and converts the scale -90 0 90 +.
Overall, I read about a few ways to convert the DC voltage to VDI:
a) the ratio of the component X / Y (hm ... some problem 4v/5v = 8v/10v)
".......... To compare the two signals, Look to see if BOTH signals go positive simultaneously, Measure the voltage of each channel .Divide the “X’ by “Y” Go back to the first step, up to XX times. Average all the “Slopes” together and convert this to a number between 0 and 90............"
b) X / X + Y
(......."Another ,simpler way, is to make take the average slope readings and calculate as follows :
X / (X + R) This gives a very good approximation and is the method that George Payne used in some of his early
detectors. This will always give a result of between 0 and 1. Then just multiply by 90........."
c) arc tan x / y
"...VLF detectors typically use quadrature sampling to provide discrimination.
The first sample is taken at the zero crossing RX wave, and the second sample is
later charged 90 degrees at the top. By plotting these two values on the axis
X and Y in the graph, you can measure the angle formed by the resulting vector and the axis X.
This angle can be determined with a digital metal detector directly
calculating the arc tangent of y / x (and displays the results on the meter VDI).
Alternatively, the detector may provide an analog indistinguishable from
logically ANDing the outputs X and Y channels, and the provision of means
controlling second (peak) of the sample in order to allow selective
rejecting unwanted targets..."
Im read patent tesoro discrimination US 4486713, if You know any mor patents abaud VDI I would appreciate any leads where I can read the particulars
my simply idea

please guide me the right way
Probably a lot more I do not understand, so I would ask for an explanation how to go about it
welcome any charts, graph program blocks illustrative
skipping it uses for testing ATMEGA 16/32, and only hehe ADC 10bit
Thank you and best regards
Sorry for my english :/
In relation to the topics:
(IDX-PRO+VDI) http://www.geotech1.com/forums/showt...51-IDX-PRO-VDI
(Arduino based VDI) http://www.geotech1.com/forums/showt...uino-based-VDI!
(Lugatek VDI) http://www.geotech1.com/forums/showt...GATEK+QUESTION
(Direct wave VDI) http://www.geotech1.com/forums/showt...&highlight=vdi
http://www.familie-spaans.nl/tgsl.php
I would like to start topic Discrimination and calculation of the potential target.
I will use the scheme Tesoro Eldorado
(part of the channel bandpass filters X, Y)
and scheme connection electronic module VDI.
The induced signal from the receiver coil (the findings) is separated into two components X=R, Y [magnetic, electric - conductive]
The amplitude of the signal (X and Y) indicates the distance from the object to the coil, or the size a finding (coin),
and phase of the material object (ferrus, non ferrus etc.).
After passing signal by demudaolator synchronous the sinusoidal signal is change to DC voltage.
The signal going into the first mode band filter (low-pass) 5-20Hz changes in short <-x [V] ... 0 ... x + [V]
by the way there is noise at mV level.
Going into the second block filtration (X ', Y') + gain (in module VDI) signal inverting amplifier configuration varies in the range < 0 .. X+ [V] >.
At the same time I saw two options for reversing input connections in the system MCP602
pin 3, 5 to gnd or pin 3, 5 to 2.5V stabilizer.
I would like to develop for educational purposes VDI module similar to those presented by colleagues from the forum.
I would ask the person familiar topic of precision engineering explain the rules operation and interpretation of thise DC signals to the value VDI diagrams.
From what I can see from the configuration shown in Figure A' B' signal can only be read on a scale 0 ... 90 ° C
(unless something else I do not understand).
The standard converted and converts the scale -90 0 90 +.
Overall, I read about a few ways to convert the DC voltage to VDI:
a) the ratio of the component X / Y (hm ... some problem 4v/5v = 8v/10v)
".......... To compare the two signals, Look to see if BOTH signals go positive simultaneously, Measure the voltage of each channel .Divide the “X’ by “Y” Go back to the first step, up to XX times. Average all the “Slopes” together and convert this to a number between 0 and 90............"
b) X / X + Y
(......."Another ,simpler way, is to make take the average slope readings and calculate as follows :
X / (X + R) This gives a very good approximation and is the method that George Payne used in some of his early
detectors. This will always give a result of between 0 and 1. Then just multiply by 90........."
c) arc tan x / y
"...VLF detectors typically use quadrature sampling to provide discrimination.
The first sample is taken at the zero crossing RX wave, and the second sample is
later charged 90 degrees at the top. By plotting these two values on the axis
X and Y in the graph, you can measure the angle formed by the resulting vector and the axis X.
This angle can be determined with a digital metal detector directly
calculating the arc tangent of y / x (and displays the results on the meter VDI).
Alternatively, the detector may provide an analog indistinguishable from
logically ANDing the outputs X and Y channels, and the provision of means
controlling second (peak) of the sample in order to allow selective
rejecting unwanted targets..."
Im read patent tesoro discrimination US 4486713, if You know any mor patents abaud VDI I would appreciate any leads where I can read the particulars
my simply idea
please guide me the right way

Probably a lot more I do not understand, so I would ask for an explanation how to go about it
welcome any charts, graph program blocks illustrative
skipping it uses for testing ATMEGA 16/32, and only hehe ADC 10bit
Thank you and best regards
Sorry for my english :/


Comment