I want to experiment with the bifilar center taped coil. I need to purchase some in-amps but I dont know what I'm looking for. I dont really know how to choose an amp for a PI machine. Any recomendations would be welcome.
Announcement
Collapse
No announcement yet.
Announcement
Collapse
No announcement yet.
Insrumentation Amplifiers Help
Collapse
X
-
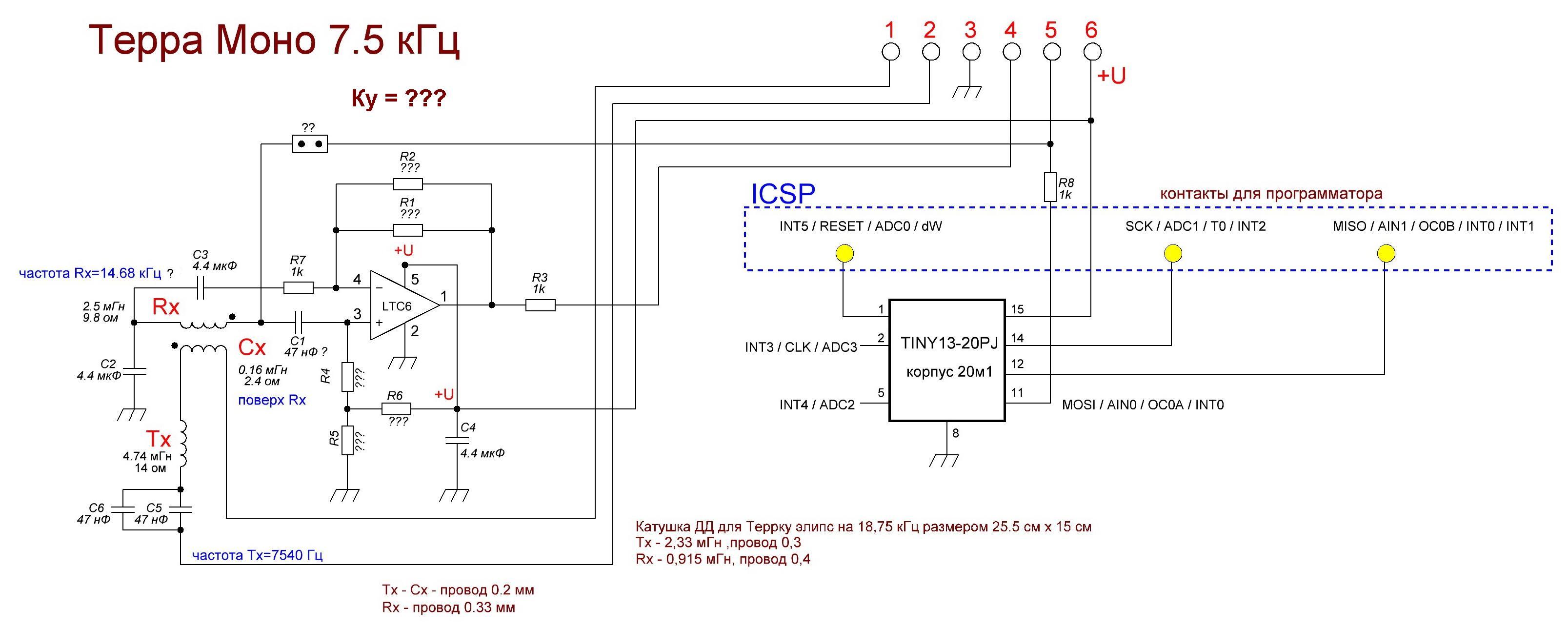
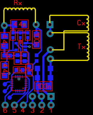
Sovereign coil preampAttached Files- Imag0033.jpg (99.1 KB, 248 views)
- preamp_sch.jpg (131.9 KB, 249 views)
- Sovereign_XS_Coil_PreAmp_mod2 .jpg (318.7 KB, 241 views)
- 6c9171eed573.jpg (407.8 KB, 235 views)
- 9137aae27dc9.jpg (107.9 KB, 238 views)
- AD797_preamp.jpg (29.7 KB, 238 views)
- Coil_PreAmp .jpg (309.8 KB, 236 views)
- Front_end_SovXS2a.GIF (8.6 KB, 239 views)
- LM394.jpg (17.8 KB, 235 views)
- preamp_lay1.jpg (48.8 KB, 245 views)
Comment
-
There are 2 good approaches to instrumentation front end, THAT ( http://www.thatcorp.com/index.html ), and discrete.
There are several THAT models to pick from, and all of them are very low noise, and perfectly balanced.
A discrete approach can be achieved either as a full-blown Cohen solution, or something a bit less ambitious, but still a discrete in the front-end. All these choices are nicely explained here: http://www.thatcorp.com/datashts/AES...ic_Preamps.pdf
You can skip the phantom power part as it deals with microphones, but the rest of it beginning at pg. 25 is very applicable.
Comment
-
Thanks,I asked for samples of the that1512 I didnt see them for sale anywhere but on that's website in 50 qty. I also bought some AMP02 made by analog devices.They were the best deal I found,instrumentation amps are expensive. http://www.google.com/url?sa=t&rct=j...52164340,d.dmg Here is the datasheet Like I said I really dont know what the specs mean.
Comment
-
I think THAT may be the top drawer stuff but is that really necessary?
Check out the (eight pins) SSM2019 from Analog Devices, it is categorized as an audio preamp but has balanced inputs, and gain is set with a single resistor.
Some other possibilities would be AD8429, INA103 and INA163 (the latter two from TI).
Make sure you look for low e-noise, and stay away from those ia which have FET inputs.
Hint: divide the e-noise spec by the i-noise spec and if the quotient is in the hundreds of ohms the device in question likely has bipolar inputs. (Any FET input device will probably have a double-digit e-noise spec.)
Comment
-
I was thinking of something long in the tooth for my experimenting,something proven and well known for its pros and cons.One thing I saw about the AMP02 is the inputs are protected to 60v above or below the supply rails.Originally posted by porkluvr View PostI think THAT may be the top drawer stuff but is that really necessary?
Check out the (eight pins) SSM2019 from Analog Devices, it is categorized as an audio preamp but has balanced inputs, and gain is set with a single resistor.
Some other possibilities would be AD8429, INA103 and INA163 (the latter two from TI).
Make sure you look for low e-noise, and stay away from those ia which have FET inputs.
Hint: divide the e-noise spec by the i-noise spec and if the quotient is in the hundreds of ohms the device in question likely has bipolar inputs. (Any FET input device will probably have a double-digit e-noise spec.)
Comment
-
True. You obtain much better noise with garden variety transistors, such as BC337. That's why I mentioned the discrete solution as comparable to THAT. Besides, THAT devices are difficult to come by, and prices are not attractive at all. We might use this topic as a stub for discrete designs of instrumentation amps, as the common denominator of all good truly balanced front ends is a low noise transistor pair, so why not discrete?!
Comment
-
Hi Davor......any chance of "that" descrete amplifier in mind.Originally posted by Davor View PostTrue. You obtain much better noise with garden variety transistors, such as BC337. That's why I mentioned the discrete solution as comparable to THAT. Besides, THAT devices are difficult to come by, and prices are not attractive at all. We might use this topic as a stub for discrete designs of instrumentation amps, as the common denominator of all good truly balanced front ends is a low noise transistor pair, so why not discrete?!
Am very interested
Have some descrete circuits in mind...but matching the frontend bias transistors is a challenge with current component offerings.
Regards Sid
Comment
-
I linked an AES presentation above, but here it is again: http://www.thatcorp.com/datashts/AES...ic_Preamps.pdf
Close matching of components is fine if you need to maintain amplification down to DC, but point is that you do not have to. There are a few solutions in that document that actually work. If you put large enough capacitor in between the transistors' emitters, you are relieved of the transistor matching, and the rest of the story becomes easy.
Comment
-
Hi Davor, I have this documentations saved on PC a while ago. Great source of information.Originally posted by Davor View PostI linked an AES presentation above, but here it is again: http://www.thatcorp.com/datashts/AES...ic_Preamps.pdf
Close matching of components is fine if you need to maintain amplification down to DC, but point is that you do not have to. There are a few solutions in that document that actually work. If you put large enough capacitor in between the transistors' emitters, you are relieved of the transistor matching, and the rest of the story becomes easy.
I was refering too a full transistorised amplifier...as many of those presented in the document are followed by a intergrated ic.
I have a few circuit designs with transistors only on one of my PC's. I will dig them out and post.
Regards Sid
Comment
-
I had a good long read today,I have a question regarding analog ground. In the book Inside the metal detector,on the PI designs there is a voltage divider and an opamp that supplies analog ground 1/2 battery voltage.Now on my battery that I plan to use for my project the cells are exposed and I can get to the center of the battery no problem.I can solder directly to it and take it to the board.Which is better? I can see it either way. I am going to guess divider and amp is better because if one of the cells discharges slightly more on one side then my voltage will not be in the center anymore,correct? Its a li-ion batt with four cells, btw.
Comment

Comment