ITMD suggests playing with new electronics and coils at the same time could lead to problems. I'm finding this to be true. Including three scope traces. Coil flyback, decay after flyback, same but coil flipped over ( Reversing the leads to the coil looks the same as flipping it over). The two decay curves are a lot different. Not knowing what to expect is also a problem. Should there be a big difference? If not what might cause the difference? A 1.5 and a 5 inch coil give similar results.
Announcement
Collapse
No announcement yet.
Announcement
Collapse
No announcement yet.
PI help
Collapse
X
-
decay_1.png looks like it's critically damped, whereas decay_2.png appears to be underdamped. Without seeing the actual setup, it's somewhat difficult to understand why they should be different. Presumably you're flipping over the coil in the same spot, and not off to one side?Originally posted by green View PostITMD suggests playing with new electronics and coils at the same time could lead to problems. I'm finding this to be true. Including three scope traces. Coil flyback, decay after flyback, same but coil flipped over ( Reversing the leads to the coil looks the same as flipping it over). The two decay curves are a lot different. Not knowing what to expect is also a problem. Should there be a big difference? If not what might cause the difference? A 1.5 and a 5 inch coil give similar results.
Is there a difference if you hold the coil in mid-air, away from any metal targets, and then rotate it through 180 degrees?
-
Reduce your dumping resistor on 50-100 Ohm and coil will work in any position.
Last time I saw the same pictures by submerging my perfectly dumped coil into salt water.
In my case surrounded by water coil has a little more capacitance and requires lower value of dumping resistor.
So now I keep a gallon of ocean water at home
to test coils and adjust dumping to real conditions instead to do it in air.
Now I am scratching my head and thinking why I found so many gold and platinum items if my coil was underdamped all the time
Comment
-
Using LT spice the circuit dumps to less than 1 mv in about 4usec. gain 200+, 300uh, 87pf, 1Mhz resonance coil. A long way from where I'm at. The 1.5 inch coil I used to measure ground and the above traces has an aluminum foil shield on the outside. The 5 inch coil no shield. I'm playing on the bench and can move the coil some distance without seeing an effect.The trace does change as I rotate the coil. To try I have some other coils and I'll move the coil further from the amplifier and scope. For a learning project I'm trying to get the decay time as short as I can. Any suggestions appreciated. Could be something simple that I'm missing. The coil is flipped over in the same spot. Reversing the leads does the same thing. The input resistor to the inverting input is the damping resistor with 1n4148 diodes across the fdbk resistor.
Comment
-
Can you post the LTspice files so that we can better understand the setup you're using?Originally posted by green View PostUsing LT spice the circuit dumps to less than 1 mv in about 4usec. gain 200+, 300uh, 87pf, 1Mhz resonance coil. A long way from where I'm at. The 1.5 inch coil I used to measure ground and the above traces has an aluminum foil shield on the outside. The 5 inch coil no shield. I'm playing on the bench and can move the coil some distance without seeing an effect.The trace does change as I rotate the coil. To try I have some other coils and I'll move the coil further from the amplifier and scope. For a learning project I'm trying to get the decay time as short as I can. Any suggestions appreciated. Could be something simple that I'm missing. The coil is flipped over in the same spot. Reversing the leads does the same thing. The input resistor to the inverting input is the damping resistor with 1n4148 diodes across the fdbk resistor.
Comment
-
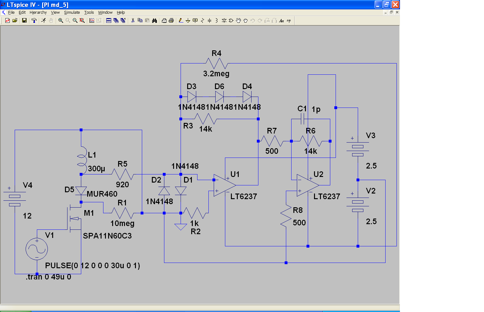
Moving the coil farther away solved the rotation problem. Added 24 inches to the 7 inches from the coil to the coil driver. I hadn't notice a change sliding the coil with 7 inch cable but raising it this morning I did. I still don't understand why reversing the coil current would cause that much change. I'm not a computer person. Including a schematic. Components are about the same except for the driver IRF740. Don't know if I can post the files.Attached Files
Comment
-
Thanks for posting the schematic.Originally posted by green View PostMoving the coil farther away solved the rotation problem. Added 24 inches to the 7 inches from the coil to the coil driver. I hadn't notice a change sliding the coil with 7 inch cable but raising it this morning I did. I still don't understand why reversing the coil current would cause that much change. I'm not a computer person. Including a schematic. Components are about the same except for the driver IRF740. Don't know if I can post the files.
The first thing I notice is that you don't have a damping resistor across the coil.
Comment
-
You can zip the folder with all the extra models included, but delete all the .raw and .fft files before (not useful at all). Forum accepts .zip files. BTW, IRF730 is ~half the geometry of IRF740, and hence it comes with all the capacitances slashed against the IRF740 specs. Current specs are sufficient for this purpose, and Rdson is irrelevant anyway.Originally posted by green View PostDon't know if I can post the files.
It is the inverting amplifier, so the series resistor does that function. It limits the noise performance though.Originally posted by Qiaozhi View Post...The first thing I notice is that you don't have a damping resistor across the coil.
Comment
-
The problem turned out to be my fault. The coil driver and the amplifier have different cards and power supplies. I had the channel 1 and external trigger scope grounds to the coil driver card and the channel 2 scope ground to the amplifier card. I disconnected the lead to the 1k input resistor at the coil driver and connected it to coil ground. With different scope grounds I had the problem. When I moved the channel 2 scope ground to coil ground the problem went away. Scope trace included. I apologize for not knowing how to move the spice files. The coil spec is 300uh, 2 ohms, 87pf. I turn the coil on for 30 usec, off for 20usec.Attached Files
Comment
-
I was reading (Making a Fast Pulse Induction Mono Coil) by bbsailor again the other day. For test equipment I have multimeter and a DSO that can measure frequency. If I disconnect the damping resistor from the PI coil driver I can measure the frequency of the damped wave. Probably less than the coil resonance. I don't have a signal generator so I made a circuit from spare parts to measure resonance and with an output to check amplifier response. I measured three coils. 253uh 2Mhz, 162uh 4Mhz, and 200uh 2.19Mhz. The last coil measured 2.10Mhz when connected to my MD coil driver, less change than I was expecting. Should I expect much of a difference if I measure coil resonance with a signal generator? Any suggestions to improve the circuit or add capability would be appreciated. Coil inductance is calculated using coil resonance with a 10nf capacitor in parallel with the coil. Chart included.
Comment
-
I was checking some coils that I have and saw something I didn't understand. Why a big difference in the decay time? Including a plot. Channel 1 is the coil volts, channel 2 is (U1 output mono coil amplifier reply#7), Rd is R5, Mhz is decay freq. with Rd disconnected. No target, no shield, 24awg is solid.Attached Files
Comment

Comment