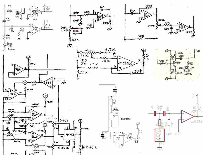
There are 90, 120, 180 degree disc circuits. I want to make a switchable disc circuit
so in trashy areas you can reduce the range.
I've collected a few different circuits but wonder if one could be designed to be easy
to switch instead of using a whole circuit and switching the output;
Disc's

Circuit

You could get a dual pot with pull switch and switch between ranges by pulling on the knob!
so in trashy areas you can reduce the range.
I've collected a few different circuits but wonder if one could be designed to be easy
to switch instead of using a whole circuit and switching the output;
Disc's
Circuit
You could get a dual pot with pull switch and switch between ranges by pulling on the knob!
