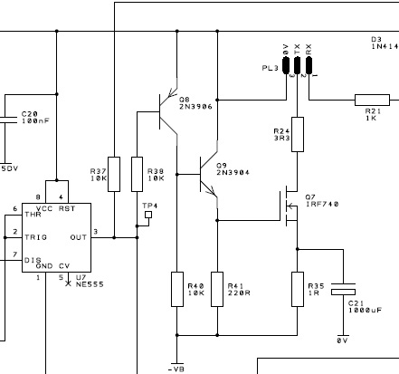
Hi all. I´m building the crossbow with some guy´s. It is a variant of the hammerhead. Some of us stumble over the problem with a to high (over 500V) flyback-voltage from the coil. Is there a way to limit this voltage? I have attached a part of the schematic of the crossbow. The problem is first R24 gets really hot, then the IRF gets hot also. So we have changed to an IRF 840. It is not so fast hot, but gets also hot. So the IRF would not last for a long time. Next change is R24 to 7W rating (before it was 3W). So only R24 gets really warm. If you now use a bit more power than 12 V, e.g. 14.4 V so R24 and the IRF get´s hot again.
This high flyback is no problem of the uH of coils. I have try different coils from 236 uH TX(military-coil with separate RX), 297uH (homebuilt mono-coil for mirage), 302 uH (homebuilt basket coil), 506 uH (35cm mono-coil).
Reduce the pulse width of the coil pulse is no option, because we need a longer pulse width for relic-hunting. Actually it is around 110 uS.
This high flyback is no problem of the uH of coils. I have try different coils from 236 uH TX(military-coil with separate RX), 297uH (homebuilt mono-coil for mirage), 302 uH (homebuilt basket coil), 506 uH (35cm mono-coil).
Reduce the pulse width of the coil pulse is no option, because we need a longer pulse width for relic-hunting. Actually it is around 110 uS.

Comment