Please can anyone show me a simple snubber circuit suitable for using with the surf pi to protect the mosfet from higher voltage.
Announcement
Collapse
No announcement yet.
Announcement
Collapse
No announcement yet.
SNUBBER CIRCUIT NEEDED
Collapse
X
-
-
-
This is the circuit I'm using with my detector. To use on the surf pi, you'll need to reverse the SF18G diode and two zener diodes.
Warning the 470nf cap has high voltage on it, keep clear of it.
Attached Files
Comment
-
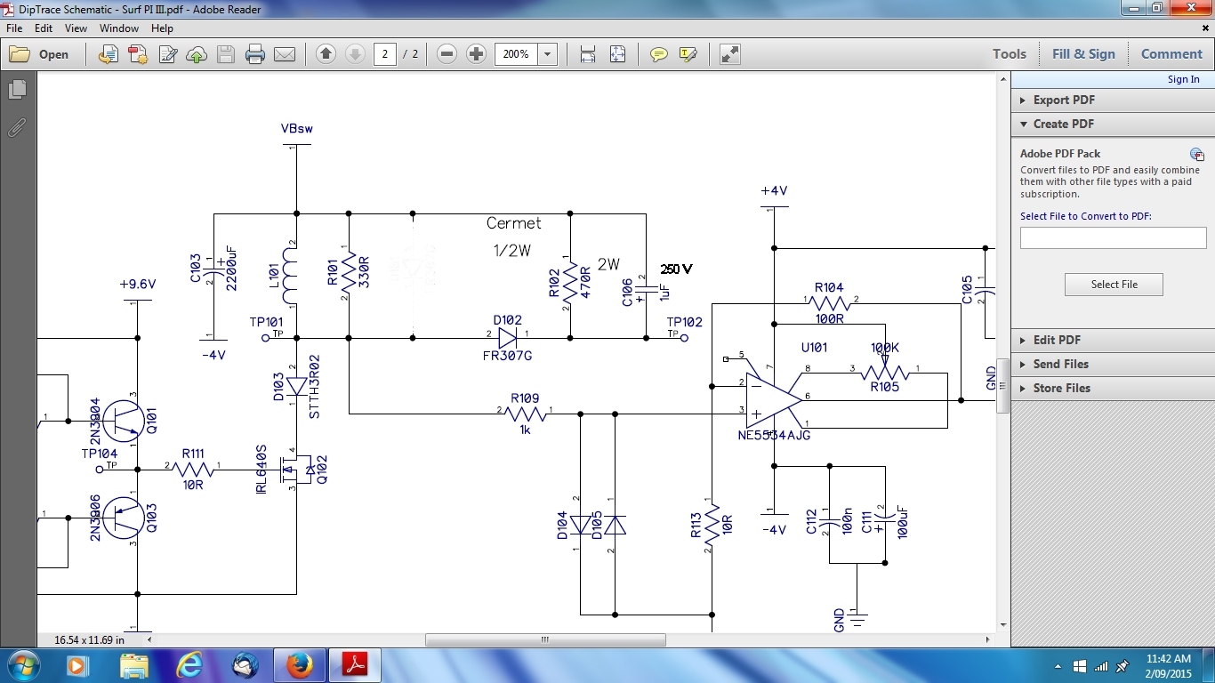
Sean published his snubber circuit on his new modified Surf MD schematic but you can see it here.Attached Files
Comment
-
The one I played with in Spice seem to be nice regarding the pulse shape: http://www.geotech1.com/forums/showt...241#post194241
However, if you are up for a voltage limited one, go for crane's circuit.
Comment
-
I found a mistake with that schematic, R102 needs to be MUCH higher value. Play with it (start at 56K) until you get the clamping voltage you want. THe value shown kills the depth as little flyback happens.
FYI DO NOT USE ZENERS!!! They chuck out a million dB of noise and will not help things at all, after all the whole purpose of the snubber is to stop the FET going into avalanche in the first place is it not?
Comment

Comment